
본 글은 The Ad Tech Book 2026 원문을 한국어로 번역하고, 이해를 돕기 위해 용어·개념 설명을 덧붙여 정리한 자료입니다.

이 장에서는 현대 디지털 광고를 구동하는 핵심 기술을 살펴봅니다. DSP와 SSP부터 DMP, 애드 서버(ad server) 등 그 너머에 이르기까지, 프로그래매틱 캠페인을 실시간으로 자동화하고 최적화하며 확장하는 플랫폼, 참여자, 프로세스에 대해 명확하게 이해하게 될 것입니다.
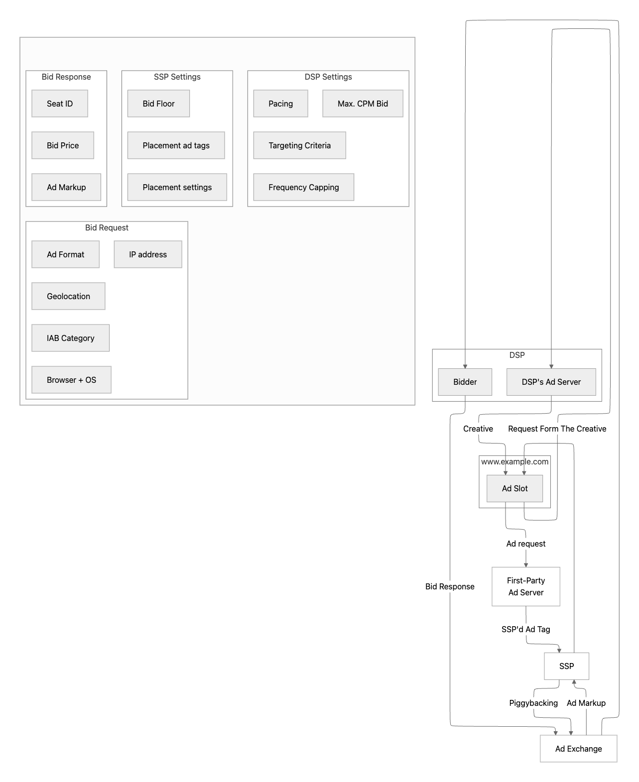
수요측 플랫폼(DSP)은 미디어 바이어(광고주 및 대행사)가 하나의 인터페이스를 통해 다양한 광고 거래소(ad exchanges)와 공급측 플랫폼(SSP)으로부터 인벤토리를 구매하고 광고 캠페인을 집행할 수 있게 해주는 플랫폼입니다.
DSP는 실시간 입찰(RTB: real-time bidding) 기술을 활용하여 웹사이트, 모바일 앱, 소셜 미디어 등 다양한 플랫폼 전반에서 광고 지면을 효율적이고 타게팅된 방식으로 구매할 수 있도록 합니다.
타게팅을 개선하고 미디어 바잉을 강화하기 위해, DSP는 종종 데이터 관리 플랫폼(DMP)과 데이터 브로커(data brokers)의 데이터를 활용합니다.
먼저 광고주는 DSP에서 캠페인을 설정하면서 타게팅 기준을 정의하고 크리에이티브를 업로드합니다. 노출(impression)이 발생 가능한 상태가 되면, DSP는 SSP 또는 광고 거래소로부터 입찰 요청(bid request)을 받는데, 여기에는 맥락 정보(contextual)와 사용자 관련 정보가 포함됩니다. 이후 DSP의 비더(bidder)는 입찰 여부, 입찰가, 그리고 어떤 크리에이티브를 송출할지를 결정합니다. 입찰에 성공하면 크리에이티브는 DSP의 애드 서버를 통해 전달됩니다.
이 과정은 사용자가 페이지를 방문하거나 새로고침할 때마다 발생하며, 실시간 입찰(RTB) 사이클은 보통 약 100밀리초 정도 걸립니다.
맥락 정보와 사용자 관련 정보
입찰 요청(bid request)은 실제로 JSON 형태로 전송되는데, 크게 두 가지 종류의 정보가 담깁니다:
1. 맥락 정보 (Contextual Information)
광고가 어디에 노출될지에 대한 정보:{ "site": { "domain": "news.example.com", "page": "https://news.example.com/sports/soccer", "cat": ["IAB17"], // 스포츠 카테고리 "keywords": ["축구", "월드컵", "손흥민"] }, "device": { "ua": "Mozilla/5.0...", "devicetype": 1, // 모바일 "os": "iOS", "language": "ko" }, "imp": [{ "banner": { "w": 320, "h": 50, "pos": 1 // 광고 위치 (Above the fold) } }] }즉, 페이지 내용, 카테고리, 디바이스 종류, 광고 크기/위치 등
2. 사용자 관련 정보 (User Information)
광고를 볼 누구에 대한 정보:{ "user": { "id": "hashed-user-id-12345", "gender": "M", "yob": 1990, "keywords": ["게임", "IT"], "geo": { "country": "KOR", "city": "Seoul", "lat": 37.5665, "lon": 126.9780 } }, "device": { "ifa": "IDFA-xxxxx", // 광고 식별자 "ip": "123.456.789.0" } }즉, 사용자 ID, 관심사, 위치, 과거 행동 데이터 등
요즘은 3rd party cookie 제한으로 사용자 정보는 점점 제한적이게 되고 맥락 정보가 더 중요해(페이지 내용 기반 타겟팅) 졌습니다. 이는 1st party 데이터가 중요해지는 이유이기도 합니다.
입찰 요청(bid request)
입찰 요청(bid request)은 지금 이 사람이 이 페이지를 보고 있음을 의미하는 하나의 실시간 이벤트입니다.

공급측 플랫폼(SSP)은 퍼블리셔(예: 웹사이트 운영자, 모바일 앱 개발사, 기타 디지털 자산 보유자)가 광고 인벤토리를 관리하고, 판매하고, 최적화할 수 있도록 하는 애드테크(AdTech) 플랫폼입니다. SSP를 통해 퍼블리셔는 실시간 입찰(RTB) 마켓플레이스와 프로그래매틱 딜(programmatic deals)에 연결하여, 디스플레이(display), 비디오(video), 네이티브(native) 광고 지면을 노출 단위(impression-by-impression) 로 판매할 수 있습니다.
SSP는 광고 운영(ad operations)을 간소화하고, 판매를 자동화하며, DSP, 광고 거래소(ad exchanges), 직접 구매자(direct buyers) 등 여러 수요 소스에 인벤토리를 동시에 제공함으로써 수익을 극대화하도록 돕습니다.
📌 용어 해석
- 빈도 캡핑(Frequency Capping): 같은 사용자에게 같은 광고를 몇 번까지만 보여줄지 제한하는 것
- 헤더 비딩 : 모든 SSP에게 동시에 물어보고 최고가를 선택하는 것
- 패키징 전략: 광고 인벤토리를 어떻게 묶어서 판매할지 결정하는 것
퍼블리셔는 사용 가능한 광고 지면을 정의하고, 포맷, 크기, 타게팅 기준, 플로어 프라이스(floor prices, 최저 입찰가) 같은 파라미터를 설정합니다. 사용자가 웹사이트나 앱을 방문하면, SSP를 통해 연결된 광고 거래소, DSP, 수요 파트너에게 광고 요청(ad request)이 전송됩니다. SSP는 실시간 경매를 수행하고, 가격, 관련성(relevance), 광고 품질(ad quality), 퍼블리셔 룰을 기준으로 입찰을 평가하여 승자를 결정합니다.
승리한 입찰은 퍼블리셔의 사이트 또는 앱으로 반환되며, 승리한 크리에이티브가 사용자에게 서빙됩니다. 이 과정은 노출 조건을 만족하는 모든 노출에 대해 1초 미만으로 발생합니다.

데이터 관리 플랫폼(DMP)은 웹사이트, 모바일 앱, 광고 캠페인 등 여러 소스에서 데이터를 수집, 저장, 정리하는 소프트웨어입니다. 광고주, 에이전시, 퍼블리셔는 DMP를 활용해 광고 타게팅을 강화하고, 고급 분석을 수행하며, 룩얼라이크(look-alike) 모델링을 실행하고, 오디언스 확장(audience extension)을 지원합니다.
DMP는 DSP, 광고 거래소(ad exchanges), SSP, 고객 관계 관리(CRM: customer relationship management) 시스템 등 다른 AdTech 및 MarTech 플랫폼과의 연동을 통해(서버-투-서버 또는 API 방식) 데이터를 수집하는 것부터 시작합니다. 또한 광고주 또는 퍼블리셔의 웹사이트에 태그((JavaScript 스니펫 또는 HTML 픽셀)를 삽입하여 데이터를 수집할 수도 있습니다.
수집된 데이터는 다음을 포함한 일련의 프로세스를 거칩니다.
📌 클린 룸(clean rooms)
서로의 원본 데이터를 공유하지 않고도 함께 분석할 수 있는 보안 격리 환경으로 개인정보는 안전하게 지키면서도 데이터 협업이 가능한 미래형 솔루션 입니다.

애드 서버는 어떤 광고를 표시할지 결정하고, 사용자의 기기에 광고를 전달하며, 노출(impressions), 클릭(clicks), 기타 성과 지표에 대한 데이터를 수집하고 리포팅하는 애드테크(AdTech) 플랫폼입니다. 워드프레스(WordPress)가 웹사이트의 콘텐츠를 관리하는 데 사용되는 것처럼, 애드 서버는 사이트 또는 앱에서 광고를 관리하고 전달하는 데 사용됩니다.
퍼블리셔, 광고주, 에이전시는 여러 캠페인을 운영하기 위해 애드 서버를 사용하며, 종종 DSP 및 SSP 같은 다른 애드테크 플랫폼과 연결합니다.
📌 DSP/SSP vs Ad Server
DSP/SSP가 사고/파는 레이어라면, 애드 서버는 실제로 뿌리고(서빙) 기록하는 레이어입니다.
- DSP/SSP: 주로 거래(입찰/경매), 구매·판매 의사결정, 수요·공급 연결이 중심입니다.
- Ad Server: 주로 어떤 크리에이티브를 어떤 슬롯에 언제/어떻게 전달할지(서빙), 노출·클릭·뷰어빌리티·전환 등 이벤트 로깅 및 리포팅이 중심입니다.
📌 CDP
CDP(고객 데이터 플랫폼, Customer Data Platform)는 여러 곳에 흩어진 고객 데이터를 한 곳에 모아서 통합 관리하는 시스템입니다.

광고 네트워크는 퍼블리셔 그룹과 광고주 그룹 사이에서 거래를 중개하는 기술 플랫폼입니다. 퍼블리셔의 미판매(unsold) 인벤토리를 모아(aggregate) 광고주에게 통합된 형태로 제공하며, 보통 CPM 기준으로 상대적으로 저렴한 노출 풀(pool) 을 제안합니다.
광고 네트워크는 주로 퍼블리셔가 레먼트(remnant) 인벤토리를 판매하도록 돕는 데 사용되지만, 광고주에게도 여러 가지 이점을 제공합니다.
많은 광고 네트워크는 특정 유형의 인벤토리에 특화되어 있습니다. 예를 들어:
광고 네트워크의 타게팅과 의사결정 프로세스는 애드 서버에서 사용되는 방식과 유사하게 동작합니다. 광고주가 캠페인에 대한 타게팅 기준을 설정함으로써, 자신에게 관련 있는 웹 트래픽을 선택할 수 있습니다. 광고 네트워크에서 흔히 쓰이는 타게팅 기준은 다음과 같습니다.
광고 네트워크는 퍼블리셔의 미판매(unsold) 인벤토리를 집계(aggregate)하여 광고주에게 통합된 형태로 제공하고, 보통 CPM 기준으로 판매되는 대체로 더 저렴한 노출 풀(pool)을 제공합니다.
광고 네트워크는 많은 퍼블리셔의 인벤토리를 집계하여 광고주에게 충분한 규모(scale)를 제공하며, 일반적으로 경매(auction) 방식으로 운영됩니다.
광고주는 광고 네트워크의 캠페인 관리 패널을 통해 직접 캠페인을 설정할 수도 있고, 검증(verification)과 통합 리포팅(consolidated reporting)을 위해 서드 파티 애드 서버(third-party ad server)의 트래킹 픽셀(tracking pixels)을 구현할 수도 있습니다. 이는 특히 여러 광고 네트워크에서 캠페인을 운영하거나 퍼블리셔와 직접 거래(direct deals)를 병행할 때 흔합니다.
이 과정에서 광고주는 타게팅(targeting), 예산(budget), 빈도 캡(frequency caps) 등 캠페인 파라미터를 정의하고, 퍼블리셔는 광고 네트워크의 태그(tags)를 사이트에 설치합니다. 설치 방식은 페이지에 직접 임베딩하거나, 1st-party 애드 서버를 통해 설치하는 방식이 될 수 있습니다.
광고가 라이브 상태가 되면, 광고주는 퍼블리셔에게 따로 연락하지 않고도 광고 네트워크의 캠페인 관리 패널을 통해 퍼블리셔 사이트에서 여러 배너(banners)를 로테이션(rotate)할 수 있습니다.
📌 애드 네트워크와 애드 서버
애드 네트워크는 여러 퍼블리셔의 인벤토리를 묶어 판매·중개하는 유통/거래 레이어에 가깝고, 애드 서버는 광고를 선택·서빙하고 이벤트를 기록·리포팅하는 집행 레이어에 가깝습니다.
애드 네트워크와 애드 서버간 연결 방식은 다음과 같습니다:
1. 애드 네트워크가 자체 애드 서버 기능을 포함하는 경우
- 네트워크가 퍼블리셔 태그를 통해 광고를 서빙하고, 기본 리포팅까지 제공
- 이때 네트워크 내부에 “애드 서버와 유사한 의사결정/서빙/트래킹 모듈”이 들어있다고 보면 됩니다.
2. 퍼블리셔 애드 서버(1st-party)가 애드 네트워크를 하나의 수요원(demand source)으로 호출하는 경우
- 퍼블리셔 애드 서버가 워터폴/헤더비딩/우선순위 로직으로 “직접 판매 → SSP/익스체인지 → 애드 네트워크” 같은 순서로 호출
- 애드 네트워크는 요청을 받아 내부 로직으로 광고를 골라 반환
3. 광고주가 3rd-party 애드 서버로 ‘검증/통합 리포팅’을 하는 경우
- 광고주는 여러 애드 네트워크, 퍼블리셔 직거래를 동시에 집행할 수 있으므 3rd-party 애드 서버 픽셀/태그를 심어 캠페인 단위 측정(리치, 빈도, 검증) 을 통합

광고 거래소(ad exchange)는 광고주(주로 DSP를 통해 입찰)와 퍼블리셔(SSP를 통해 또는 거래소와 직접 연결하여 인벤토리를 판매) 사이에서, 이용 가능한 노출(impressions)의 구매·판매 과정을 중개하는 동적인 기술 플랫폼입니다.
애드테크(AdTech) 생태계는 두 그룹으로 나눌 수 있습니다. 독립 애드테크 기업(independent AdTech companies) 과 월드 가든(walled gardens) 입니다. 월드 가든은 플랫폼 또는 기술 제공자가 사용자, 데이터, 광고 인벤토리에 대한 접근을 통제하는 폐쇄형 생태계(closed ecosystem) 를 의미합니다.
애드테크에서는 GAMA라는 용어를 자주 접하게 되는데, 이는 Google, Apple, Meta, Amazon을 뜻하며 가장 대표적인 월드 가든으로 여겨집니다.
이들 플랫폼은 오디언스와 데이터를 자사 생태계 내부에 유지하며, 브랜드가 그들에게 도달하려면 해당 플랫폼의 광고 도구와 플랫폼을 사용해야 합니다.
데이터 브로커는 소득, 민족(ethnicity), 정치적 신념, 또는 지리적 위치(geolocation) 데이터와 같은 개인 정보를 수집하고 집계한 뒤, 이를 제3자에게 판매하거나 라이선스하는 회사입니다. 데이터 브로커는 일반적으로 여러 출처에서 정보를 취합하고, 이를 카테고리로 세그먼트화한 다음, 온라인 광고 캠페인에서 활용할 목적으로 다른 회사에 판매합니다.
특정 산업에서 활동하는 데이터 브로커에는 여러 유형이 있습니다.
디지털 광고 및 마케팅 산업에서는 많은 DMP가 데이터 브로커 역할을 하기도 하고, 그 반대의 경우도 흔합니다.
광고 대행사는 브랜드를 대상으로 광고 캠페인을 제작하고, 기획하며, 관리하는 것과 관련된 서비스를 제공하는 회사입니다. 대부분의 대행사는 독립적인 외부 기업 형태로 운영되며, 기업, 다국적 기업, 비영리 단체, 정부 등 다양한 클라이언트를 대상으로 서비스를 제공합니다.
전통적으로 브랜드는 광고 대행사를 고용해 TV 광고를 제작하고, 잡지·신문·빌보드에서 인쇄 광고 캠페인을 집행하는 한편, 그 외 다양한 형태의 프로모션과 마케팅도 맡겼습니다.
인터넷의 부상과 함께, 대행사는 온라인 캠페인을 설계하고 집행하며 측정하기 위해 폭넓은 광고 및 마케팅 기술을 활용하게 되었습니다. 이러한 대행사는 종종 인터랙티브(interactive), 크리에이티브(creative), 미디어(media), 또는 디지털(digital) 에이전시라고도 불립니다.
에이전시 트레이딩 데스크(ATD)는 광고 대행사 내부 조직(unit)으로, 브랜드를 대상으로 프로그래매틱 매니지드 서비스(programmatic managed services)를 제공합니다. ATD는 브랜드를 대신해 프로그래매틱 미디어 바잉(programmatic media-buying) 활동을 수행하며, 두 개의 레이어로 구성됩니다. 서비스 레이어(미디어 바이어, 개발자, 어카운트 매니저 등)와 기술 레이어(자체 기술과 DSP 같은 외부 도구를 결합한 형태)입니다.
대부분의 주요 광고 대행사는 자체 트레이딩 데스크를 운영하며, 이를 통해 대행사 고객을 위한 프로그래매틱 미디어 바잉을 관리합니다.
애드옵스(AdOps) 부서는 광고 캠페인을 세팅하고, 태그를 트래픽킹(trafficking)하며, 헤더 비딩 래퍼(header-bidding wrappers)를 구성하고, 필요에 따라 캠페인을 조정하는 일을 담당합니다. 퍼블리셔와 광고주 모두 애드옵스 팀의 도움을 받습니다.
AdOps와 ad trafficking이라는 용어는 종종 같은 의미로 쓰이지만, 의미는 구분됩니다.
검증 서비스(verification services)는 기술을 활용해 광고주에게 온라인 광고 캠페인에 대한 추가 정보를 제공합니다. 검증 서비스가 제공하는 정보는 광고주가 다음과 같은 사항을 파악하는 데 도움을 줄 수 있습니다.
측정 및 애널리틱스(analytics) 회사는 온라인 광고의 성과(performance)와 도달(reach)에 대한 상세 분석을 제공합니다.
또한 고객 행동(customer behavior), 트렌드(trends), 기타 사용자 중심 데이터(user-centric data)에 대한 상세 인사이트를 제공하여 광고주가 캠페인의 성과와 타게팅 역량을 개선하도록 돕습니다.
여기서 언급하는 애널리틱스는 웹사이트 트래픽이나 인앱 사용자 행동을 추적·리포팅하는 데 사용되는 애널리틱스와는 다르다는 점이 중요합니다. 전통적인 웹 및 앱 애널리틱스는 마테크(MarTech) 생태계에 속하지만, 현재 이들 솔루션 중 상당수가 광고 캠페인 인사이트까지 포함하도록 확장하고 있습니다. 이는 여러 기능을 결합하고, 마케팅 기술과 광고 기술 영역을 잇는 통합 플랫폼(unified platforms)으로의 더 넓은 흐름을 반영합니다.
다이내믹 크리에이티브 최적화(DCO)는 광고주가 사용자에 대해 알고 있는 정보를 기반으로, 개별 사용자에게 개인화된 광고를 보여주는 프로세스입니다. 이 프로세스를 구동하는 소프트웨어는 다이내믹 크리에이티브 최적화 도구(또는 플랫폼)라고 하며, 본질적으로 사용자에게 이러한 고도로 관련성 높은(hyper-relevant) 광고를 생성하고, 서빙하고, 측정하는 책임을 지는 애드테크 기술입니다.
DCO를 사용하면 배경, 텍스트, 이미지, 가치 제안(value propositions), 콜투액션(CTA: calls-to-action)과 같은 다양한 광고 구성 요소가 동적으로 조정되어 각 사용자에게 가장 개인화된 메시지를 만들어냅니다. 이러한 요소들은 해당 사용자와 연관된 데이터를 사용해 맞춤화됩니다.
DCO 도구 내에서 광고주는 인구통계 데이터, 지리적 위치, 관심사, 컨텍스트 데이터, 행동 데이터, 과거 인사이트, 맥락별(context-specific) 데이터 등 고객에 대한 데이터를 활용합니다. DCO 도구는 제공된 정보를 바탕으로 새로운 크리에이티브를 만들고, 이를 실시간으로 테스트(A/B 테스트)한 뒤, 성과가 가장 좋은 크리에이티브를 대규모로 노출합니다.
DCO가 다른 애드테크 솔루션과 구별되는 점은, 데이터를 실시간으로 사용해 동적 광고를 생성한다는 점입니다. 개인화와 즉각적인 최적화를 결합함으로써 DCO는 사용자가 클릭하고 궁극적으로 전환할 가능성을 크게 높입니다.
동적으로 생성되고 최적화된 광고를 서빙하기 위해, DCO 도구는 DSP 및 광고 거래소 같은 기존 애드테크 플랫폼과 연동되어야 합니다. 그리고 데이터 피드(data feeds)와 머신러닝 알고리즘을 사용해 개인화된 크리에이티브를 조립합니다.
DCO 도구가 어떻게 동작하는지 이해하려면, 실시간 입찰(RTB) 프로세스 안에서 DCO가 어디에 위치하는지 보는 것이 도움이 됩니다.
온라인 광고의 아주 초기 단계에서, 서로 다른 광고 기술들이 효율적으로 서로 통신하고 올바른 포맷으로 광고를 전달할 수 있도록 하기 위해 일련의 표준(standards) 을 제공할 필요가 있다는 점이 분명해졌습니다.
1996년, 온라인 광고 산업을 표준화하기 위해 인터랙티브 광고 협회(IAB: Interactive Advertising Bureau) 가 설립되었습니다. IAB는 기술 표준을 개발하고, 모범 사례(best practices)를 촉진하며, 업계 연구를 수행하고, 디지털 광고의 가치를 기업에 교육하는 역할을 맡고 있습니다.