분류 문제 : 입력 데이터를 미리 정의된 범주로 나누는 것
(일반적으로 분류 문제는 지도학습 유형으로 다루어짐)
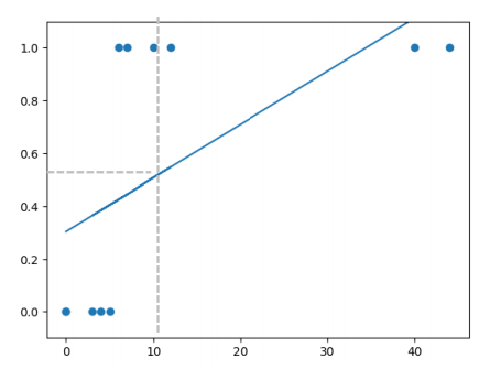
Linear Regression의 한계

1. Linear Regression의 새로운 한계
분류 데이터는 0,1로 표현되어 데이터의 표현 범위는
/ Linear Regression의 범위는

(표현 범위가 서로 달라 식이 성립하지 않는 구간이 존재함)
성공/실패 확률로 성공이 실패 확률에 비해 얼마나 더 큰 가를 나타내는 방법


(하지만 여전히 범위가 안 맞는 구간 존재)
Odds에 log를 붙여 표현 범위를 로 확장


데이터의 표현 범위가 같아져 학습 가능해짐
입력값 를 실수 전체로 받을 수 있지만, 출력 결과는 항상 0~1 사이 값이 됨
2. Multinomial Classification
분류 문제에서 종속 변수가 3개 이상의 class를 갖는 경우
이 문제를 Logistic Regression으로 풀기 위하여 3가지의 이해 필요
One-Hot Encoding : 문자나 클래스를 유일한 숫자 벡터로 표현하는 방법

One vs Rest Classification
: One-Hot Encoding에 대응하는 각각의 독립적인 모델을 만들고 학습한 후, 새로운 입력에 대해 가장 확률이 높은 결과를 선택하여 분류하는 방법


Softmax
: 다중 클래스 분류 문제에서 출력으로 사용되는 함수
(-> 상대적 중요도를 고려하여 확률로 변환하는 함수)


위의 사진을 통해 sigmoid 함수와 softmax 함수의 출력 차이를 확인할 수 있음
(다중 분류에는 softmax 함수가 적합)
Cross Entropy Loss (Cost Function)


NLL(Negative Log Likelihood) 와 Cross Entropy의 관계
NLL(Negative Log Likelihood) : 이진 분류, sigmoid 함수 사용할 때
Cross Entropy : 다중 분류, softmax 함수 사용할 때