seunkim.log
로그인
seunkim.log
로그인
TIL 210309
Steven kim
·
2021년 3월 9일
팔로우
0
TIL
TodayILeard
목록 보기
2/8
✏️학습내용
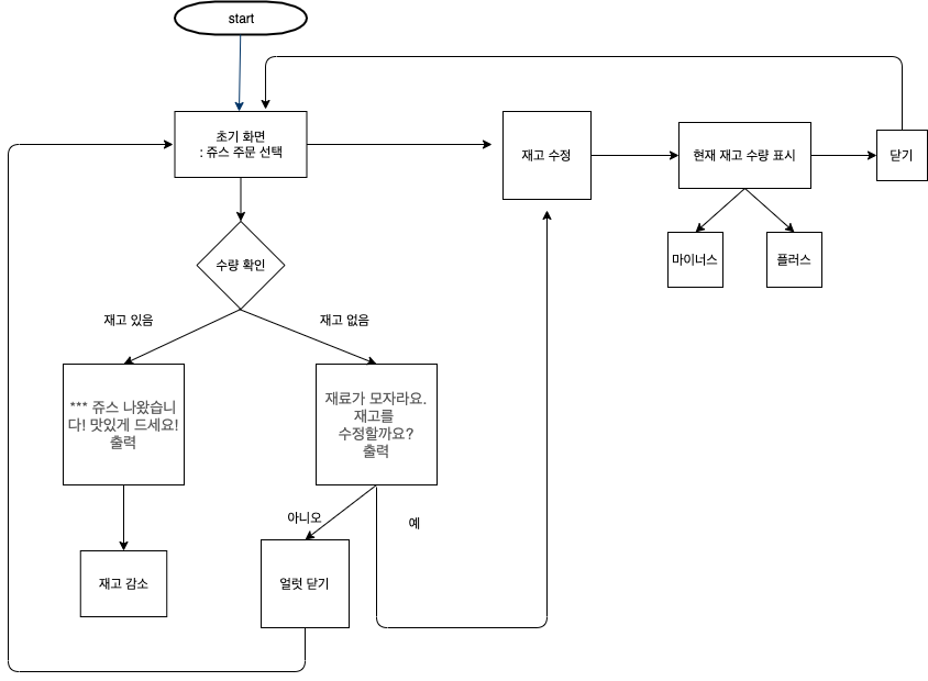
step1 flowchart
step1 클래스 다이어그램(이후 수정할 수 있음)
이외에 써니를 도와주면서 step1 코드를 작성했다.
fork한 레포는 github 잔디가 안심긴다...
🤔문제점 / 고민한 점
어떻게 하면 깃헙에 잔디를 심을수 있을까...
😃해결방법
내 깃헙에 레포를 만든 다음에 git remote로 관리한다.
리나의 블로그를 참조해서 하나의 레포에서 관리 한다.
📚참고자료
https://velog.io/@lina0322/git-git-repository-합치기git-log-지키기
Steven kim
기록과 정리
팔로우
이전 포스트
TIL 210308
다음 포스트
TIL 210311
0개의 댓글
댓글 작성