요즘 많이들 말하는 TDD에 대해서 파헤쳐보는 1번째 글.
의존성 주입을 해야하는 이유, 의존성 주입의 종류

다양한 객체를 만드는 이유를 알아보자.

JPA를 이해하기 위한 영속성 컨텍스트

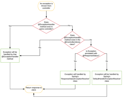
효율적인 ErrorHandling이란?
Record Class에 대해서 알아보자.

@Transactional 제대로 알고 쓰자.

Spring AOP와 Proxy

facade 패턴이 뭔데?

서블릿, 필터, 인터셉터에 대해서 아시나요?

Hikari CP getConnection(), close() 파헤치기

커넥션 풀에 왜 커넥션이 없는거지?

access token을 전송하기 위해 가비아에 들어간 썰
Tomcat NIO Connector에 대해서 공부하다가 PollerEvent Queue을 발견하게 되었다.

Tomcat NIO 에 대해서 알고 계신지요?