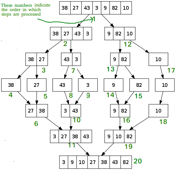
복잡한 문제를 작고 단순한 문제로 나눈 후, 각각을 해결하고 다시 합쳐서 전체 문제를 푸는 알고리즘 설계 기법

1. Divide (분할)
문제를 더 작은 부분 문제(subproblem)로 나눈다.
2. Conquer (정복)
분할된 작은 문제를 재귀적으로 해결한다.
충분히 작아지면 직접 해결한다 (기저 조건: base case).
3. Combine (결합)
해결된 작은 문제의 해답을 결합하여 원래 문제를 해결한다.
장점
단점

public class MergeSort {
// 병합 정렬을 수행하는 메서드
public static void mergeSort(int[] arr, int left, int right) {
// 배열의 왼쪽 인덱스가 오른쪽 인덱스보다 작을 때만 수행
if (left < right) {
// 중간 지점 계산
int mid = (left + right) / 2;
// 왼쪽 절반 정렬
mergeSort(arr, left, mid);
// 오른쪽 절반 정렬
mergeSort(arr, mid + 1, right);
// 정렬된 두 부분 병합
merge(arr, left, mid, right);
}
}
// 정렬된 두 배열을 병합하는 메서드
public static void merge(int[] arr, int left, int mid, int right) {
// 왼쪽과 오른쪽 부분 배열의 크기 계산
int n1 = mid - left + 1;
int n2 = right - mid;
// 왼쪽과 오른쪽 부분 배열 생성
int[] L = new int[n1];
int[] R = new int[n2];
// 원본 배열에서 왼쪽 절반을 L[]에 복사
for (int i = 0; i < n1; ++i)
L[i] = arr[left + i];
// 원본 배열에서 오른쪽 절반을 R[]에 복사
for (int j = 0; j < n2; ++j)
R[j] = arr[mid + 1 + j];
// 병합 과정 시작
int i = 0, j = 0; // L[], R[]의 인덱스
int k = left; // 원본 배열(arr)의 시작 인덱스
// 두 배열을 비교하면서 더 작은 값을 원본 배열에 복사
while (i < n1 && j < n2) {
if (L[i] <= R[j]) {
arr[k++] = L[i++]; // L의 값이 작거나 같으면 복사
} else {
arr[k++] = R[j++]; // R의 값이 작으면 복사
}
}
// L[]에 남은 요소가 있으면 모두 복사
while (i < n1) {
arr[k++] = L[i++];
}
// R[]에 남은 요소가 있으면 모두 복사
while (j < n2) {
arr[k++] = R[j++];
}
}
// 배열의 내용을 출력하는 메서드
public static void printArray(int[] arr) {
for (int value : arr)
System.out.print(value + " ");
System.out.println();
}
// 메인 함수: 프로그램 실행 시작점
public static void main(String[] args) {
// 테스트할 배열 선언
int[] arr = { 38, 27, 43, 3, 9, 82, 10 };
System.out.println("정렬 전 배열:");
printArray(arr); // 정렬 전 배열 출력
// 병합 정렬 실행
mergeSort(arr, 0, arr.length - 1);
System.out.println("정렬 후 배열:");
printArray(arr); // 정렬 후 배열 출력
}
}