
핵심기술 : 스프링 DI컨테이너, AOP, 이벤트, 기타웹 기술 : 스프링 MVC, WebFlux데이터 접근 기술 : 트랜잭션, JDBC, ORM지원, XML지원기술 통합 : 캐시, 이메일, 원격 접근, 스케쥴링테스트 : 스프링 기반 테스트 지원최근에는 스프링 부트를

IoC ( Inversion of Control ) : 제어의 역전이란 뜻으로 프로그램의 제어 흐름을 구현체가 직접 제어하는 것이 아닌 외부에서 관리하는 것을 의미한다.DI (Dependency Injection) : 의존관계 주입이란 뜻으로 의존관계는 정적인 클래스

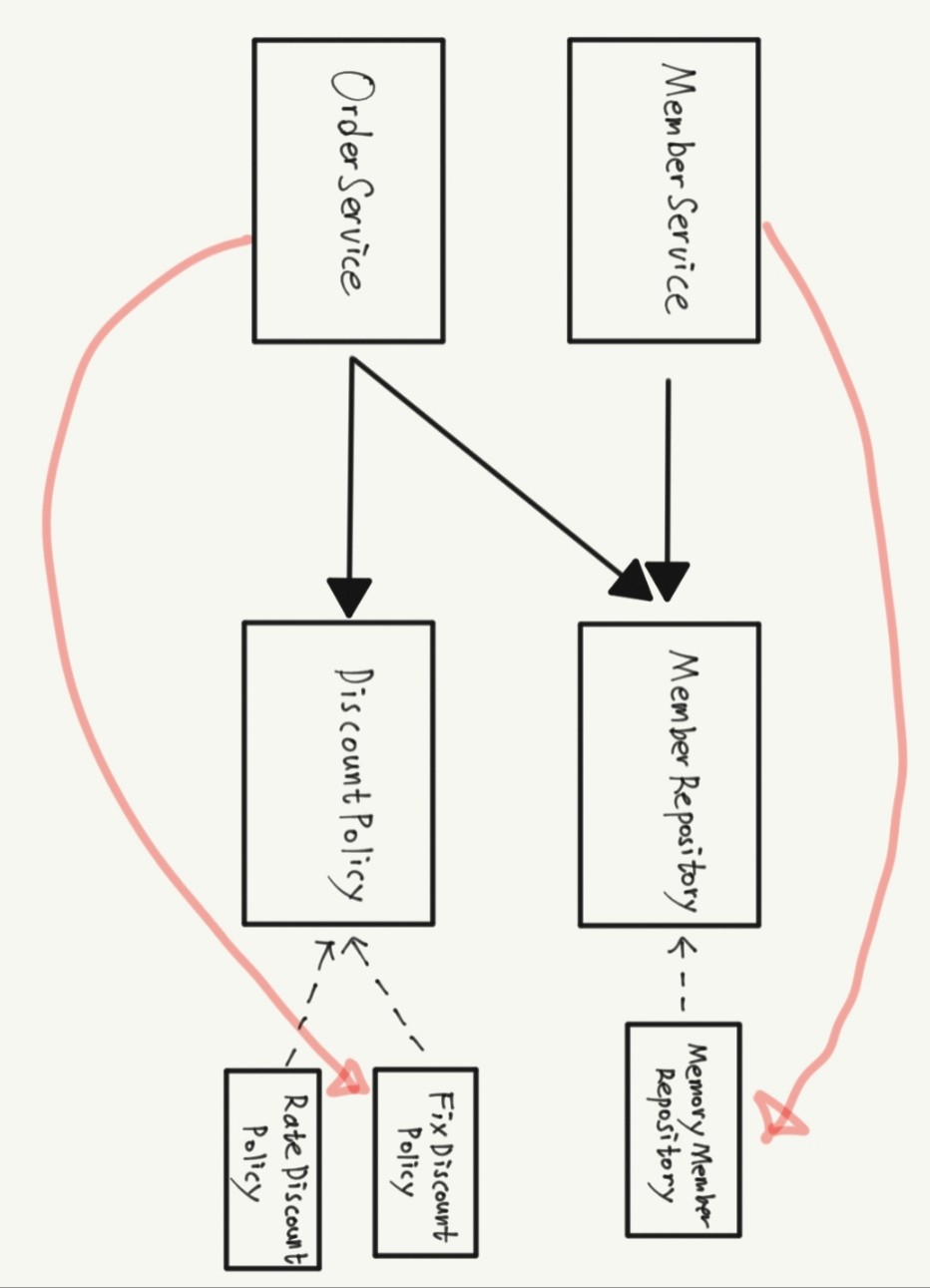
좋은 객체 지향 설계의 5가지 원칙인 SOLID라고 있다. SRP : 단일 책임 원칙(Single Resposibility Principle)OCP : 개방 - 폐쇄 원칙(Open/Close Principle)LSP : 리스코프 치환 원칙(Liskov Substitut
앞에서 포스팅 한 글에서는 스프링빈 등록과 의존성 주입을 아래와 같이 설정 정보에 수동으로 넣어주었다.AppConfig.class현재는 등록해야 할 스프링 빈이 몇개 안되지만 만약 등록해야 할 빈이 수 십개가 넘어가면 너무 귀찮아질 것이다. 이런 문제를 해결할 수 있게

웹 서버는 웹페이지를 저장하고, 사용자가 해당 페이지에 접속할 때 그 페이지를 보내주는 역할을 한다. 예를 들어, 사용자가 "www.example.com"에 접속하면, 웹 서버는 해당 도메인에 맞는 웹페이지를 찾아서 사용자의 브라우저에 전송한다.주로 정적인 콘텐츠(이미

Spring MVC에서 가장 핵심은 Front Controller라고 할 수 있다. Spring MVC에서는 Front Controller의 역할을 DispatcherServlet이 담당하게 된다.위 그림은 스프링 MVC 전체 흐름을 나타낸 그림이다. 순서에 맞춰서 설