Hello! Poko 양육일지(가제) DB 설계
업무파악
담당 교역자가 설교에 집중할 수 있게 한다.
-
현재 양육일지 수집형태
-
오프라인(종이 제출)
- 3명의 교사, 오프라인으로 제출
- 매주 아침 담당 교역자가 양육일지 양식을 출력
- 피드백 시, 오프라인의 경우 카톡으로 피드백
-
온라인
- 6명의 교사, 온라인으로 제출
- 구글 드라이브에 공유 된 양육일지 양식을 사용
- 피드백 시, 작성 된 양육일지에 추가 작성하여 피드백
-
담당 교역자(관리자)는 온라인 제출 선호
-
양육일지는 점검 수단
개념적 데이터 모델링
- 첨부 사진은 현재 온라인 제출 시 사용되는 양육일지 양식
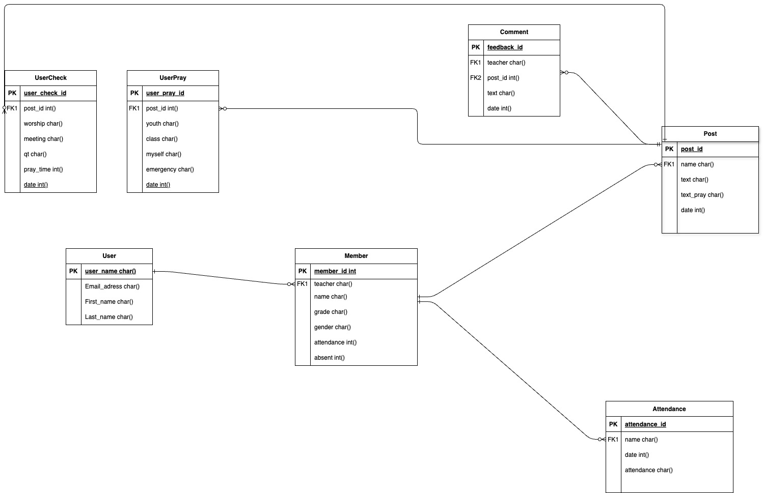
ERD

DB
1차 DB설계

- 단순하게 선생님 점검과 양육 점검을 나누었을 때
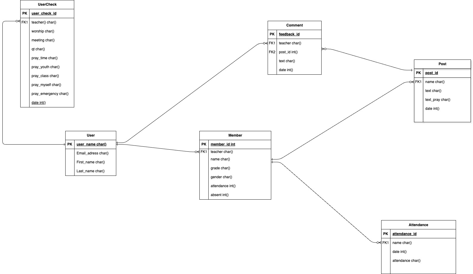
2차 DB설계

- date 필드를 낭비 없이 활용하기 위한 DB
- user_check와 user_pray 간의 참조 복잡도 증가
3차 DB설계

- user_check와 user_pray 을 통합
- 최소한의 date 필드 사용
- 선생님 점검과 학생 점검을 구분
- 효율적인 조회 가능
4차 DB설계(5월 29일 기준)