
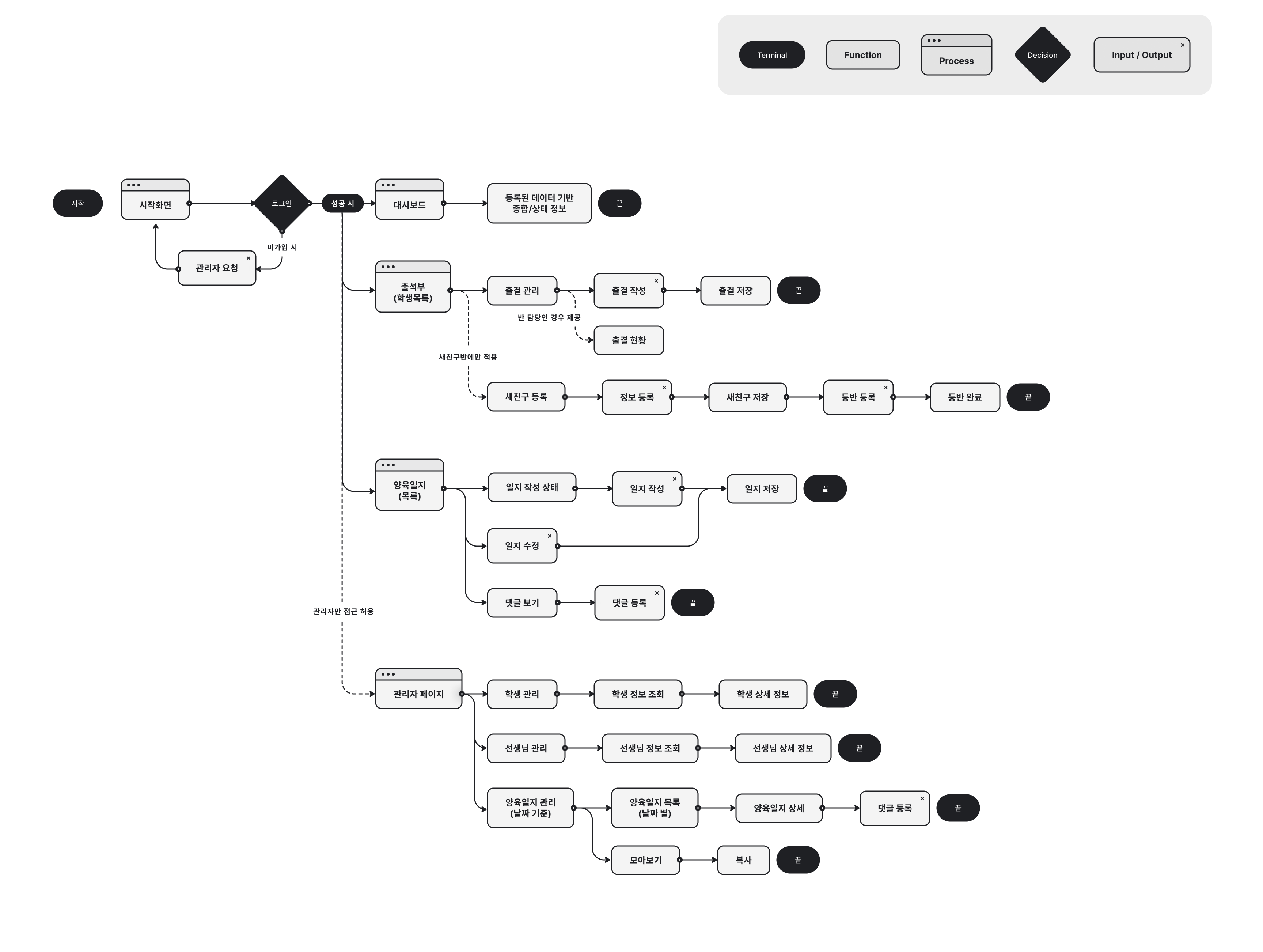
Hello! Poko의 확장된 개발 방향을 정리

사용자 코드를 이용한 로그인 체계 구현

사용자 코드를 이용한 로그인 체계 구현 피드백을 참고한 구현

User Code/ Create User Login Architecture

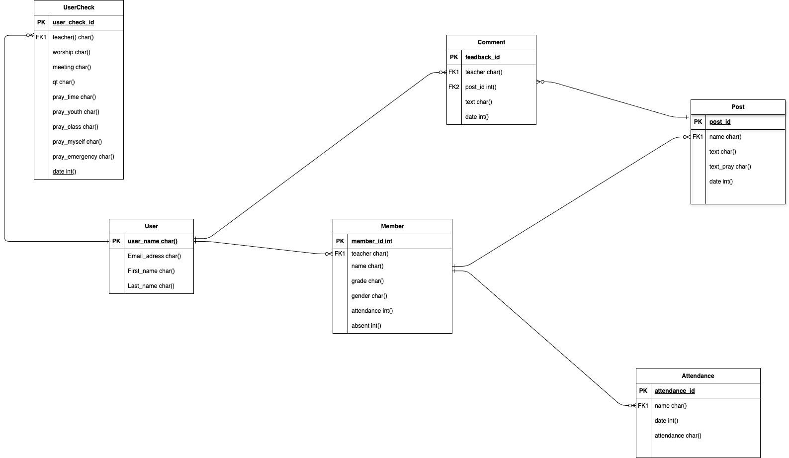
업무파악과 개념적 데이터 모델링

양육일지(가제) app에 사용될 모델을 생성하자!

회원가입 API 도식화
생활코딩 JWT

React의 navigate, atob를 사용해보자!


MemberCheck Component React 동작 분석
React, Django, Nginx 배포 이슈 정리
Amazon SES 이슈 정리

React(Frontend)
Django API(DRF)
CSRF의 JWT 관계
Let's Encrypt 인증서 공유
Docker volumes를 독립적으로 운영
React 환경변수

ViewSet에 Custom Method 만들기
Docker 명령어 모음

Admin Page 작업 정리
Django와 React를 연동하여 로그인 후 사용자 권한에 따라 화면을 다르게 보여주는 방법 초보자도 이해하기 쉽게 단계별로 정리했습니다. Django에서 로그인 처리 Django에서 사용자가 로그인하면, 로그인 성공 시 사용자 정보를 반환하도록 설정합니다. 이
kakao 간편 회원가입과 로그인 인증 구현
사용자 역할에 따른 DB 필드와 관련 API 수정