
Android Studio 설치

프로젝트 만들기

오른쪽 상단에 잇는 SDK Manager 버튼을 누르자.SDK Tool 에서 5가지를 아래와 같이 선택하자.

실행에 필요한 app들을 모아놓은 것들이다. 어떤 동작으로 돌아가는지 알아보자.안드로이드 앱을 실행할때 어떻게 돌아가는지에 대한 설정.앱의 아이콘 등 다양하게 설정할 수 있는 공간이다.화면의 기능들을 담당하는 JAVA 공간을 말한다.색이 칠해져 잇는 공간은 TEST용

Andriod 액티비티를 만들어서 간단하게 만들어보자.

Android에서 외부 라이브러리를 사용하는 방법에 대해 간략하게 알아보자.
[Android] 테스트 핸드폰 만들기

Android에서 안내미시지 Snackbar / Toast를 사용하는 방법에 대해 간략하게 알아보자.
Android에서 텍스트 읽기 수정에 대해 간략하게 코드를 봐보자.
Android 레이아웃을 간단하게 알아보자.

Android 확인 여부 안내창에 대해 사용하는 코드를 확인하자.
Android 카운트다운에 대해 사용하는 코드를 간략하게 알아보자.

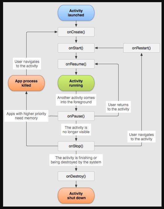
Android 라이프사이클 - LifeCycle에 대해 간략하게 알아보자.
Android 액티비티에 관해 단방향/양방향 통신에 대해 간략하게 알아보자.
Android 저장공간 파일에 대해 간략하게 알아보자.

Android ReecyclerView를 사용하는 방법에 대해 간략하게 알아보자.
Android RecyclerView에서 각각의 View에 대해 이벤트를 작성하는 방법에 대해 간략하게 알아보자.
Android 클래스 데이터 전송 Serializble 직렬화에 대해 간략하게 알아보자.
Android TextWatch에 대해 간략하게 알아보자.
Android 에뮬레이터에서 네트워크 통신을 사용할 수 있게 설정하는 방법을 간략하게 알아보자.
Android Volley를 이용해 GET, POST, Header 설정을 하는 방법에 대해 간략하게 알아보자.
Android 리사이클 사용할때 경계선을 추가하는 코드를 확인해보자.
Android 숫자로 된 돈에 쉼표추가하는 포멧팅에 관해 코드를 확인해보자.
Android Adapter에서 양방향 통신 이용하는 방법

Android 액션바에 관련해 사용하는 방법에 대해 간략하게 알아보자.
android url을 통해 이미지를 불러오는 Glide를 간략하게 알아보자.

Android RelativLayout을 통해 로딩화면을 간단하게 만들어보자.
Android Intent로 다른 타 앱을 연결하는 방법에 대해 간략하게 알아보자.
Android RecyclerView의 페이징 처리를 위해 가장 마지막 위치를 찾아내는 함수에 대해 간략하게 알아보자.

Android retrofit2의 관련해서 기본 설정을 간략하게 알아보자.

Android Retrofit 사용 방법에 대해 알아보자.
android 로딩때 조작 불가능하도록 함수를 사용하는 방법을 확인하자.
android에서 날짜/시간 다이아로그를 사용할 수 있게 간략하게 알아보자.
android에서 카메라/앨범에 대해 권한을 부여하고 사용할 수 있게 만들자!
android UTC 날짜 문자열을 원하는 날짜 모양으로 변환해서 하는 방법을 간략하게 알아보자!
android retrofit에서 form-data로 데이터 보내는 방법에 대해 간략하게 알아보자.

android 탭바와 Fragment를 이용해 화면을 다르게 보여주자!

android fragment의 라이프사이클에 대해 간략하게 알아보자.
android gps를 이용해 위도, 경도를 가져오는 방법
android에서 구글맵을 사용해보자!