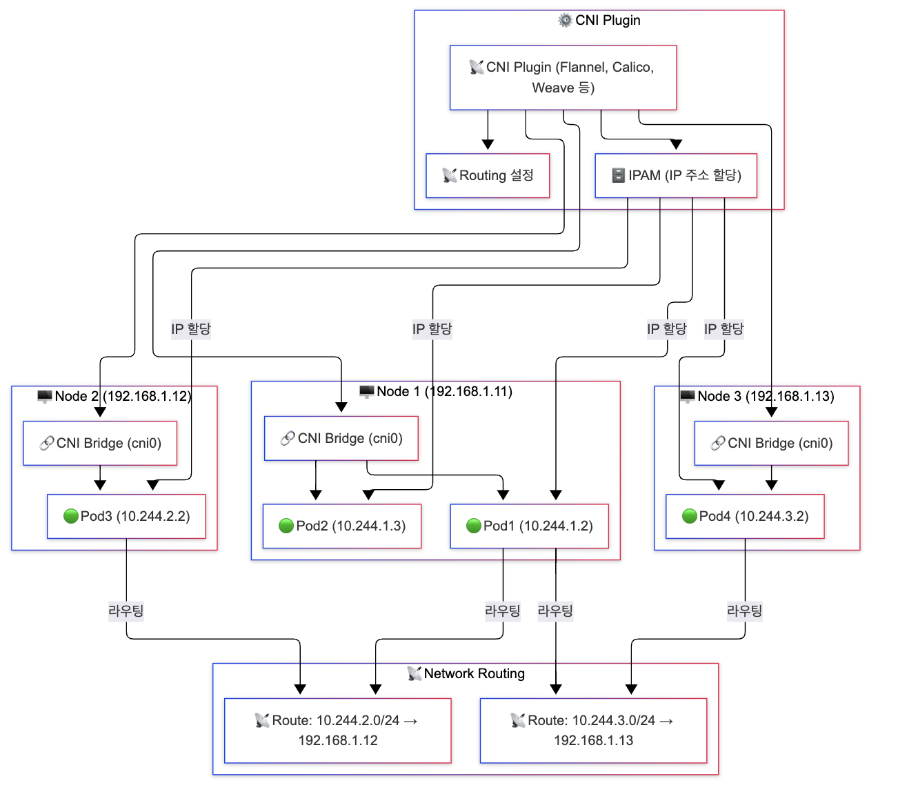
CNI를 사용한 Pod 통신
- Pod는 각 노드 내에서 가상 네트워크 브리지(cni0)를 통해 연결됨
- CNI Plugin이 Pod 간 통신을 위해 네트워크 인터페이스 및 IP 주소를 자동 설정
- 각 Pod는 서로 고유한 IP를 가지며, NAT 없이 직접 통신 가능
- Pod가 다른 노드에 있는 경우, CNI가 설정한 라우팅 테이블을 통해 통신
CNI의 역할과 Pod 통신 과정

CNI Plugin (Flannel, Calico, Weave 등)
- Pod가 생성될 때 CNI Plugin이 실행됨
- 네트워크 인터페이스(가상 브리지 cni0)를 노드에 추가함
- IP 주소를 IPAM (IP Address Management)을 통해 Pod에 할당함
- Pod 간 통신을 위해 라우팅 테이블을 설정함
각 Pod는 CNI가 제공하는 Bridge 네트워크 (cni0)를 통해 연결됨
- Pod1 (10.244.1.2)가 Pod3 (10.244.2.2)와 통신하려고 할 때,
CNI Plugin이 설정한 라우팅 테이블을 통해 Node 간 통신을 수행