EC2는 AWS에서 제공하는 가상 서버(Virtual Machine) 서비스입니다.쉽게 말해, 집에서 직접 컴퓨터를 사서 서버를 구축하는 대신 AWS에서 클릭 몇 번으로 서버를 빌려 쓰는 서비스예요.Elastic(탄력적): 필요할 때 빠르게 서버를 늘리고, 필요 없을

VPC (Virtual Private Cloud) 는AWS 클라우드 안에서 내가 원하는 방식으로 네트워크 공간을 직접 설계할 수 있게 해주는 서비스입니다.“AWS 클라우드 안에 나만의 독립적인 데이터센터를 만드는 것”이라고 이해하면 됩니다.🛡️ 격리된 네트워크 공간:
Amazon S3는 AWS에서 제공하는 객체 스토리지 서비스입니다.👉 쉽게 말해,“클라우드에 올려두는 무제한 하드디스크” 라고 생각하면 됩니다.파일(이미지, 영상, 문서 등)을 인터넷을 통해 안전하게 저장하고, 필요할 때 꺼내 쓸 수 있어요.파일을 “객체”라는 단위로

Amazon RDS는 AWS에서 제공하는 관리형(Relational) 데이터베이스 서비스입니다.즉, 직접 서버를 설치하고 DB를 운영할 필요 없이, 클릭 몇 번으로 데이터베이스를 생성하고 운영할 수 있습니다.RDS는 다양한 오픈소스 및 상용 DB 엔진을 지원합니다.My

AWS IAM은AWS 리소스(EC2, S3, RDS 등)에 접근할 수 있는 사용자(User), 그룹(Group), 권한(Policy) 을 관리하는 서비스입니다.사용자(User)AWS에 접근하는 개별 계정 (개발자, 운영자 등)그룹(Group)여러 사용자에게 동일한 권한

AWS Auto Scaling은트래픽이나 부하(Load)에 따라 EC2 인스턴스의 개수를 자동으로 늘리거나 줄이는 서비스입니다.👉 쉽게 말해,“손님이 많으면 서버를 자동으로 늘리고, 손님이 적으면 줄여서 비용을 절약하는 기능” 이에요.Scaling Out 🚀 → 트

Elastic Load Balancing (ELB) 는AWS에서 제공하는 트래픽 분산 서비스입니다.👉 쉽게 말해,“많은 손님이 한 가게로 몰렸을 때, 여러 점원에게 손님을 나눠주는 매니저” 같은 역할을 합니다.사용자가 몰려도 서버가 버틸 수 있도록 요청을 분산서버에

Amazon CloudWatch 는AWS 리소스(EC2, RDS, Lambda 등)와 애플리케이션을 모니터링 및 로깅할 수 있는 서비스입니다.CPU, 메모리, 네트워크, 디스크 사용량 등 지표 수집애플리케이션 로그, 시스템 로그를 중앙에서 관리특정 조건 발생 시 알림

AWS CloudFormation 은인프라(AWS 리소스)를 코드(JSON 또는 YAML)로 정의하고, 자동으로 생성·수정·삭제할 수 있게 해주는 서비스입니다.👉 쉽게 말해,“클라우드 리소스를 사람이 클릭해서 만들지 않고, 코드로 선언하면 AWS가 대신 만들어주는 서

AWS Organizations는 여러 AWS 계정을 중앙에서 관리할 수 있는 서비스예요.조직 내의 모든 계정을 통합 관리하여 보안, 비용, 정책 적용을 손쉽게 할 수 있습니다.👉 쉽게 말해, 회사에서 여러 부서/팀이 각각 AWS 계정을 쓰더라도, 본사는 한 곳에서

AWS 리소스(특히 EC2, 온프레미스 서버, 하이브리드 환경)를 중앙에서 관리/자동화할 수 있게 해주는 서비스운영 자동화, 패치 관리, 로그 수집, 인스턴스 접근 등을 지원Session ManagerEC2 인스턴스에 SSH 키 없이 브라우저/CLI로 안전하게 접속 가

AWS Trusted Advisor는 클라우드 환경을 점검해 주는 온라인 도우미 서비스입니다.비용 절감, 성능 최적화, 보안 강화, 내결함성 확보, 서비스 제한 확인 등의 모범 사례(Best Practices)를 기반으로 리소스를 분석하고 개선 방안을 제안해 줍니다.즉

AWS CloudTrail은AWS 계정 내에서 발생하는 API 호출 이력(누가, 언제, 무엇을 했는지) 을 기록하고 추적하는 서비스입니다.👉 쉽게 말해,“AWS 계정의 CCTV” 역할을 하는 서비스입니다.IAM 사용자, Root 계정, 서비스가 어떤 작업을 했는지 기
AWS Artifact는 AWS에서 제공하는 규정 준수(Compliance)와 보안 관련 문서 관리 서비스입니다.👉 쉽게 말해,기업이 보안 감사, 규제 준수(ISO, SOC, GDPR 등)에 대응할 수 있도록AWS가 직접 제공하는 보안·컴플라이언스 문서를 다운로드하고
Amazon SNS는 Pub/Sub 메시징 서비스로,애플리케이션이나 시스템에서 발생한 이벤트를 다수의 구독자(Subscriber)에게 동시에 알림을 전송할 수 있는 서비스입니다.👉 쉽게 말해,“하나의 알림을 여러 사람/시스템에 자동으로 퍼뜨려주는 방송국” 역할을 합니
Amazon SQS는 완전 관리형 메시지 큐 서비스입니다.애플리케이션 간 메시지를 안전하게 전달하고, 처리 속도를 분리(Decouple)할 수 있게 해줍니다.👉 쉽게 말해,“주문서 함(큐)에 메시지를 넣어두면, 처리하는 직원(Consumer)이 꺼내가는 구조” 라고

Amazon Macie는 AWS에서 제공하는 데이터 보안 및 개인 정보 보호 서비스입니다.특히 Amazon S3에 저장된 민감 데이터(PII, 개인정보, 금융정보 등) 를 자동으로 식별·분류·보호합니다.👉 쉽게 말해,“S3 안에 중요한 개인정보가 들어 있는지 자동으로

Amazon EBS (Elastic Block Store) 는Amazon EC2 인스턴스에서 사용하는 블록 수준의 스토리지 서비스입니다.👉 쉽게 말해,“EC2에 붙여 쓰는 가상 하드디스크” 라고 이해하면 됩니다.📂 블록 스토리지일반적인 하드디스크처럼 파일 시스템을

AWS Fargate는 컨테이너를 실행하기 위한 서버리스 컴퓨팅 엔진입니다.사용자가 서버(EC2)를 직접 관리하지 않고도, ECS(Elastic Container Service) 또는 EKS(Elastic Kubernetes Service) 에서 컨테이너를 실행할 수

Amazon GuardDuty는AWS 계정과 워크로드에서 발생하는 보안 위협을 탐지하는 위협 탐지(Threat Detection) 서비스입니다.👉 쉽게 말해,“AWS 환경에서 수상한 행동을 자동으로 잡아내는 보안 감시 서비스” 입니다.비정상적인 API 호출, 의심스러
Amazon Kinesis는 AWS에서 제공하는 실시간 데이터 스트리밍 서비스입니다.대규모의 데이터를 실시간으로 수집·처리·분석할 수 있습니다.👉 쉽게 말해,“들어오는 데이터를 실시간으로 흘려보내고 가공할 수 있는 파이프라인” 입니다.초당 TB급 데이터 스트리밍 수집

Amazon ECS (Elastic Container Service) 는Docker 컨테이너를 손쉽게 실행하고 관리할 수 있는 완전관리형 컨테이너 오케스트레이션 서비스입니다.👉 쉽게 말해,“도커 컨테이너를 자동으로 배포·관리해주는 AWS 전용 쿠버네티스 같은 서비스”

Amazon EKS (Elastic Kubernetes Service) 는AWS에서 제공하는 완전관리형 쿠버네티스(Kubernetes) 서비스입니다.👉 쉽게 말해,“쿠버네티스를 직접 설치·운영하지 않고, AWS가 대신 관리해주는 서비스” 입니다.🚀 완전 관리형Kub

AWS Cloud9은브라우저 기반의 클라우드 통합 개발 환경(IDE, Integrated Development Environment) 입니다.👉 쉽게 말해,“AWS에서 제공하는 웹 기반 코딩 환경 — 내 컴퓨터에 아무것도 설치하지 않고, 브라우저만으로 개발 가능한 도

Amazon FSx는 AWS에서 제공하는 완전관리형 파일 스토리지 서비스입니다.기업이 사용하는 Windows, Lustre, NetApp, OpenZFS 같은 파일 시스템을AWS 클라우드 환경에서 손쉽게 구축하고 운영할 수 있도록 지원합니다.👉 쉽게 말해,“AWS에서

Amazon Inspector는 AWS 환경에서 실행 중인 리소스(EC2, ECR, Lambda 등)에 대해보안 취약점을 자동으로 분석·평가(Vulnerability Assessment) 해주는 서비스입니다.🔍 취약점 스캔 (Vulnerability Scanning)

AWS Elastic Beanstalk은애플리케이션 배포와 관리를 자동으로 처리해주는 PaaS(Platform as a Service) 형태의 서비스입니다.👉 쉽게 말해,“서버 인프라 신경 안 쓰고, 코드를 올리면 AWS가 알아서 배포해주는 서비스” 입니다.EC2,
AWS Cloud Adoption Framework (CAF) 는기업이 클라우드 도입(Cloud Adoption) 을 체계적으로 수행할 수 있도록 돕는 전략적 프레임워크입니다.👉 쉽게 말해,“기업이 클라우드로 전환할 때 무엇을, 어떻게 준비해야 하는지 알려주는 로드맵

Amazon Route 53은 AWS에서 제공하는 DNS(도메인 네임 시스템) 관리 서비스입니다.도메인 이름(예: www.example.com)을 IP 주소(예: 192.168.0.1)로 변환해주는 역할을 합니다.👉 쉽게 말해,“사람이 기억하기 쉬운 도메인 주소를 컴

Amazon EFS (Elastic File System) 는AWS에서 제공하는 완전관리형 네트워크 파일 스토리지(NAS) 서비스입니다.👉 쉽게 말해,“여러 EC2 인스턴스에서 동시에 접근할 수 있는 공유 폴더” 입니다.🧠 설명:EFS는 여러 EC2, Lambda,

AWS Snow Family는네트워크 대역폭이 부족하거나 오프라인 환경에서도 대용량 데이터를 안전하게 이동할 수 있도록 돕는물리적 데이터 전송 장치(Edge Device) 시리즈입니다.👉 쉽게 말해,“데이터를 인터넷으로 옮길 수 없을 때, AWS가 직접 하드웨어 장비

AWS Backup은AWS 리소스의 백업(Backup) 생성, 관리, 복구를 중앙에서 자동화해주는 서비스입니다.👉 쉽게 말해,“여러 AWS 서비스의 백업을 한 곳에서 관리할 수 있는 통합 백업 솔루션” 입니다.RDS, EFS 백업을 자동 스케줄링 → 데이터 유실 방지

AWS Transfer Family는기존의 SFTP, FTPS, FTP 같은 파일 전송 프로토콜을 AWS 클라우드(S3, EFS) 와 직접 연결해주는 관리형 파일 전송 서비스입니다.👉 쉽게 말해,“기존 기업 시스템의 FTP 서버를 AWS로 옮길 수 있게 해주는 서비스

Amazon DynamoDB는AWS에서 제공하는 완전관리형 NoSQL 데이터베이스 서비스입니다.👉 쉽게 말해,“RDS는 관계형(표 구조) 데이터베이스, DynamoDB는 빠르고 유연한 비관계형(키-값) 데이터베이스” 입니다.🧠 설명:사용자가 앱에서 API 호출 →

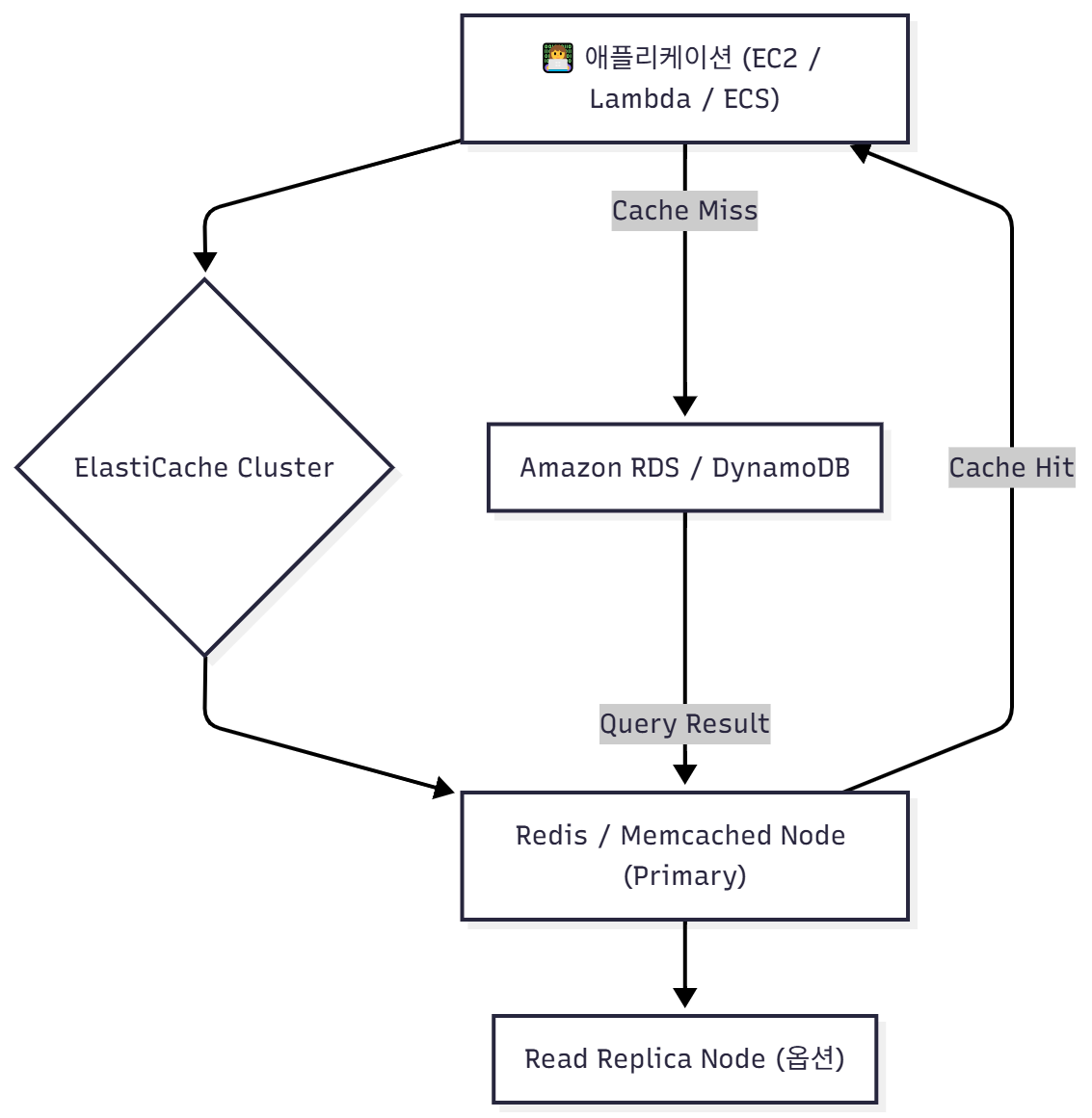
Amazon ElastiCache는AWS에서 제공하는 인메모리(In-memory) 캐싱 서비스로,자주 조회되는 데이터를 메모리에 저장해 데이터베이스 부하를 줄이고 애플리케이션 속도를 높여주는 서비스입니다.👉 쉽게 말해,“매번 DB에 접근하지 않고, 빠른 캐시(임시 저

AWS DMS (Database Migration Service) 는온프레미스나 클라우드 환경에 있는 데이터베이스를AWS로 손쉽게 이전(Migration) 하도록 도와주는 서비스입니다.👉 쉽게 말해,“운영 중인 DB를 중단하지 않고, AWS로 안전하게 옮겨주는 이사

AWS Schema Conversion Tool (SCT) 는온프레미스나 타사 클라우드의 데이터베이스 스키마(테이블 구조, SQL, 뷰, 함수 등) 를AWS 데이터베이스 형식으로 자동 변환해주는 무료 도구입니다.👉 쉽게 말해,“Oracle, SQL Server 같은

AWS Well-Architected Framework (WAF) 는AWS 클라우드에서 안정적이고, 효율적이며, 보안성 높고, 비용 최적화된 아키텍처를 설계할 수 있도록AWS가 제시하는 모범 설계 가이드라인(Best Practice Framework) 입니다.👉 쉽게

AWS Lake Formation은기업이 데이터를 중앙 집중형 데이터 레이크(Data Lake) 로 손쉽게 구축·관리할 수 있도록데이터 수집, 정제, 카탈로그 등록, 권한 제어를 자동화해주는 완전관리형 서비스입니다.👉 쉽게 말해,“AWS에서 클릭 몇 번으로 안전하고

Amazon QuickSight는AWS에서 제공하는 클라우드 기반 비즈니스 인텔리전스(BI) 서비스입니다.👉 쉽게 말해,“데이터를 예쁘게 시각화하고, 분석 리포트를 자동으로 만들어주는 AWS의 BI 도구” 입니다.QuickSight는 Excel처럼 데이터를 표와 그래

Amazon Connect는AWS에서 제공하는 클라우드 기반 컨택센터(Contact Center) 서비스입니다.👉 쉽게 말해,“콜센터를 AWS 클라우드에서 바로 구축·운영할 수 있는 서비스” 입니다.전화 시스템(IVR), 채팅, 고객 상담 이력 관리, AI 챗봇 등기

Amazon CloudFront는AWS에서 제공하는 글로벌 콘텐츠 전송 네트워크(CDN, Content Delivery Network) 서비스입니다.👉 쉽게 말해,“전 세계 사용자에게 웹사이트·영상·이미지를 빠르고 안전하게 전달하는 서비스” 입니다.CloudFront