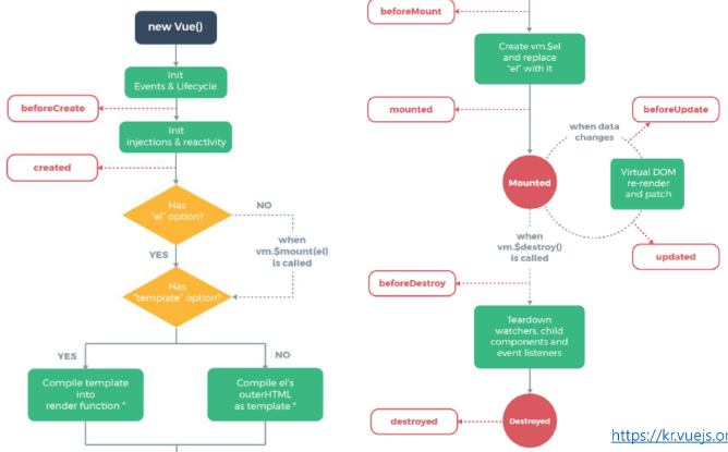
각 Vue 인스턴스는 생성될 때 일련의 초기화 단계를 걸친다
그 과정 속에서 사용자 정의 로직을 실행할 수 있는 Life Cycle Hooks 호출
크게 4개 파트 (생성, 부착, 갱신, 소멸)로 나뉜다.
모든 Life Cycle Hooks는 자동으로 this 컨텍스트를 인스턴스에 바인딩하므로 데이터, 계산된 속성 및 메소드에 접근할 수 있다.

| Life Cycle Hooks | 설명 |
|---|---|
| beforeCreate | 인스턴스가 방금 초기화 된 후 데이터 관찰 및 이벤트 / 감시자 설정 전에 동기적으로 호출 |
| created | 인스턴스가 작성된 후 동기적으로 호출. 데이터 처리, 계산된 속성, 메서드, 감시/이벤트 콜백 등과 같은 옵션 처리 완료 마운트가 시작되지 않았으므로 DOM 요소 접근 X |
| beforeMount | 마운트가 시작되기 전에 호출 |
| mounted | 지정된 엘리먼트에 Vue 인스턴스 데이터가 마운트 된 후에 호출 |
| beforeUpdate | 데이터 변경될 때 virtual DOM이 렌더링, 패치 되기 전에 호출 |
| updated | Vue에서 관리되는 데이터가 변경되어 DOM이 업데이트 된 상태 |
| beforeDestroy | Vue 인스턴스가 제거되기 전에 호출 |
| destroyed | Vue 인스턴스가 제거된 후에 호출 |
Listening to Event
Method Event Handlers
Mthods in Inline Handlers
Event Modifiers
Key Modifiers
<div id="app">
<button v-on:click="counter+=1">클릭</button>
<p>위 버튼을 클릭한 횟수는 {{counter}} 번 입니다.</p>
</div>
<script>
new Vue({
el:'#app',
data: {
counter: 0
},
});
</script>
많은 이벤트 핸들러의 로직은 복잡하여 v-on 속성 값으로 작성하기는 간단하지 않음
때문에 v-on이 호출하고자 하는 method의 이름을 받는 이유
<div id="app">
<button v-on:click="greet">Greet</button>
</div>
<script>
new Vue({
el: '#app',
data: {
name: 'Vue.js',
},
methods: {
greet: function(event) {
alert(`Hello ${this.name} !`)
console.dir(event)
}
}
})
</script>
메소드 이름을 직접 바인딩 하는 대신 인라인 JavaScript 구문에 메소드를 사용할 수도 있음.
때로 인라인 명령문 핸들러에서 원본 DOM 이벤트에 엑세스 해야할 수도 있음.
<div id="example-3">
<button v-on:click="say('hi')">Say hi</button>
<button v-on:click="say('what')">Say what</button>
</div>
new Vue({
el: '#example-3',
methods: {
say: function(message) {
alert(message)
}
}
})
이벤트 핸들러 내부에서 event.preventDefault() 등을 호출하는 것은 보편적인 일
메소드 내에서 쉽게 작업을 할 수 있지만, methods는 DOM 이벤트를 처리하는 것 보다 data 처리를 위한 로직만 작업하는 것이 좋다.
v-on 이벤트에 이벤트 수식어를 제공 (.으로 표시된 접미사)
체이닝 가능
.stop : event.stopPropagation() 호출 - 클릭 이벤트 전파 X
.prevent : event.preventDefault() 호출 - 제출 이벤트가 페이지를 다시 로드 X
.capture : 캡처 모드에서 이벤트 리스너 추가
.self : 이벤트가 이 엘리먼트에서 전달된 경우에만 처리됨
.once : 단 한번만 처리
.passive : DOM 이벤트를 {passive : true}와 연결
<input v-on:keyup.13="submit">
.enter(.13)
.tab
.delete("Delete"와 "Backspace" 키 모두 캡처)
.esc
.space
.up/.down/.left/.right
전역 config.keyCodes 객체를 통해 사용자 지정 키 수식어 별칭 지정 가능
$refs : ref 속성이 등록된 자식 컴포넌트와 DOM 엘리먼트 객체 템플릿이나 계산 된 속성에서 사용 X
ref : 엘리먼트 또는 자식 컴포넌트에 대한 참조를 등록하는데 사용
<div id="app">
아이디 : <input type="text" v-model="id" ref="id">
</div>
<script>
new Vue({
..
this.$refs.id
})
</script>
데이터 바인딩은 엘리먼트의 클래스 목록과 인라인 스타일을 조작하기 위해 일반적으로 사용됨
v-bind를 사용하여 처리 가능
문자열 이외에 객체 또는 배열 이용 가능
<div v-bind:class="myclasses"></div>
<script>
new vue({
...
data: {
myclasses: {'a':true, 'b':true, 'c':false}
}
});
</script>
<div v-bind:class="{ 'a' : apply }"></div>
<script>
new Vue({
...
data: {
apply : true
}
});
</script>
v-model 디렉티브를 사용하여 form input과 textarea 엘리먼트에 양방향 데이터 바인딩을 생성 가능
text와 textarea : value, input 이벤트 사용
checkbox, radio : checked, change 이벤트 사용
select : value, change 이벤트 사용
v-model은 모든 form 엘리먼트의 초기 value와 checked 그리고 selected 속성을 무시
<input v-model="message" placeholder="여기를 수정해보세요">
<p>메시지: {{message}}</p>
<span>여러 줄을 가지는 메시지:</span>
<p style="white-space: pre-line">{{message}}</p>
<br>
<textarea v-model="message" placeholder="여러줄을 입력해보세요."></textarea>
<textarea>{{message}}</textarea>)은 작동 X<input type="checkbox" id="checkbox" v-model="checked">
<label for="checkbox"> {{checked}} </label>
<script>
new Vue({
el: "#example-3",
data: {
checkedNames: []
}
})
</script>
<div id="example-3">
<input type="checkbox" id="jack" value="Jack" v-model="checkedNames">
<label for="jack">Jack</label>
<input type="checkbox" id="john" value="John" v-model="checkedNames">
<label for="john">Jack</label>
<input type="checkbox" id="mike" value="Mike" v-model="checkedNames">
<label for="mike">Jack</label>
<br>
<span>체크한 이름 : {{checkedNames}}</span>
</div>
<input type="radio" id="one" value="One" v-model="picked">
<label for ="one">One</label>
<br>
<input type="radio" id="two" value="Two" v-model="picked">
<label for="two">Two</label>
<br>
<span>선택: {{picked}}</span>
<select>
<option disabled value="">Please select one</option>
<option>A</option>
<option>B</option>
<option>C</option>
</select>
<span>선택함: {{selected}}</span>
<script>
new Vue({
el: '...',
data: {
selected: ''
},
})
</script>
<select> 엘리먼트는 '선택없음' 상태로 렌더링<select v-model="selected" multiple>
<option>A</option>
<option>B</option>
<option>C</option>
</select>
<script>
new Vue({
el: '...',
data: {
selected: ''
}
})
</script>
<br>
<span>선택함: {{selected}}</span>