250211 TIL 오늘은 내일부터 시작될 프로젝트를 위해 깃허브 사용법과 스프링부트 용어 정리를 하였다.
오늘은 첫번째 프로젝트를 시작하였다.테이블 명세서와 ERD 명세서, API 명세서, 인프라 설계서를 작성하였다.내일 더 자세히 쓰겠다..

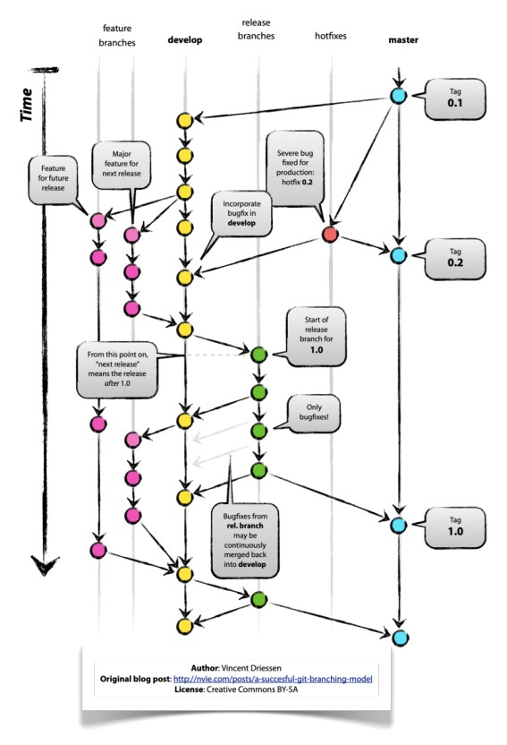
masrter: 제품으로 출시될 수 있는 브랜치develop: 개발feature: 기능 개발release: 출시 버전 준비, 배포hotfix: 출시버전에서 발생한 버그 수정가게별점을 자주 update라는 것은 올바른 방법이 아니다다른 방법: 스케줄링으로 하루에 1번 반
어렵다 Today 1.
처음엔 orderId 필드를 String으로 설정하였다.(착각해서)뒤늦게 UUID로 변경하는 과정에서 실수가 있었는지오류가 떴다....201이 나와야 하는데 500이 나온 오류이다500은 서버오류 소름돋는다UUID를 Long으로 변환하려는 시도때문에 오류가 떴다아직 해
어제 오류 해결했다!!!!!!!!!!!!!!!!!!!!!!!!!!!!!!!!!!!!!!!!!!!!!!orderID를 UUID로 선언해놓고 Long형으로 변환하려는 오류때문에 거의 3시간..? 가량 고생했던 것 같다gpt와 함께 코드 하나하나 되짚어봐도 어.디.에.도 L
Controller취소 = 모든 사용자가 가능삭제 = 매니저만 가능주문이 들어오고 5분안에만 취소가 가능하다.잘은 모르겠지만 스케쥴러를 사용해야 할 것 같다. 내일 찾아보도록!Valid는 유효성 검사한다~ 이정도로만 알고있었다 무지 그 자체우리 조는 @Validated
오늘 진도가 많이 나갔다 (도움 받아서) Soft delete(논리삭제) / Hard delete(물리삭제) 데이터베이스에서 데이터를 삭제하는 방법에는 물리삭제, 논리삭제 2가지가 있다. 우리가 채택한 방법은 soft delete이므로 soft delete에 대해
오늘의 시작은 오류로~!최신 코드 pull 받고 바로 돌려봤는데 바로 오류 나버리기~원인은 $ {SCHEDULED_ENABLED} 프로퍼티를 찾지 못해서 발생한 문제이다."Could not resolve placeholder 'SCHEDULED_ENABLED'" 오류는
프로젝트 끝 bb오늘은 코드의 리팩토링을 진행했다.JPA에서 제공하는 SQL을 추상화한 객체 지향 쿼리 언어테이블을 대상으로 쿼리 하는 것이 아닌 엔티티 객체를 대상으로 쿼리한다.또한, JPQL은 SQL을 추상화했기 때문에 특정 데이터베이스 SQL에 의존하지 않는 장점

프로젝트 찐으로 끝!다른 조들 발표하는 거 들어보니 조마다 다른 스택을 사용했다는 사실을 알게 되었다. 어떻게 구성했는지 보는 맛이 있었다.제일 신기했던 기술은 엘라스틱 서치엘라스틱 서치는 실시간 검색을 제공하면서 집계 기능을 제공하고, 시스템 확장에도 용이하여 로그
DDD~ DDD~도메인 주도 설계: 각각의 기능적인 문제 영역들을 도메인이라고 정의하고, 그렇게 정의된 도메인에 대한 로직을 중심으로 설계하는 것데이터 중심이 아닌 도메인의 모델과 로직에 집중동일한 표현과 단어로 구성된 단일화된 언어체계의 사용Software Entit
도커 복습도커: 애플리케이션을 쉽게 만들고, 테스트하고, 배포할 수 있게 도와주는 소프트웨어 플랫폼경량: 도커는 운영 체제의 커널을 공유하므로, 가상 머신보다 훨씬 가볍고 빠르게 실행이식성: 도커 컨테이너는 어디서든 동일하게 실행된다.확장성: 도커를 사용하면 여러 개의
휴일은 달콤해DDD구조로 변경하는 게 영 어렵다....처음엔 order이라는 도메인에서 4계층으로 분류만 하면 된다고 생각했는데 연관관계부터 싹 다 고쳐야 한다.대공사가 예상돼서 무서움. 해야지 어쩌겠어주문 컨텍스트주문(Order)결제(Payment)리뷰(Review)
오늘은 필기공부했다병렬 처리: 동시에 여러개의 명령을 처리하는 것 파이프라인: 겹치지 않게 여러 명령어를 병렬적으로 수행하는 것 슈퍼스칼라: CPU에 여러 파이프라인을 가지는 구조와 기법 → 매 클럭마다 동시에 여러 명령어를 인출하거나 실행하는 등, 여러 명령어를
오늘도 필기 공부~.~틀렸던거 또 틀리는게 제일 얼탱이없당<RGB(RED, GREEN, BLUE)>컴퓨터 모니터, TV, 스마트폰과 같은 디스플레이 화면에 사용컬러의 빛이 더해질수록 하얀색이 되고 빛이 없으면 검은색이 된다색을 혼합할수록 밝아지기 때문에 가산혼합모
레디스 가장 대중적인 In-memory DB Key Value NoSQL DB 왜 인메모리 DB를 사용하는가? 파일 시스템의 데이터를 변경하는 것은 느리다 -> mysql, oracle과 같은 관계형 데이터베이스를 HDD, SSD와 같은 파일 시스템으로 변경하는 것이
필기의 늪:멀티 플렉싱을 사용하여 여러 사용자가 하나의 공통 채널을 통해서 통신하는 것(Frequency Division Multiple Access, 주파수 분할 다중접속)다중접속 방식 중 가장 간단하고 오래된 방식으로 가용 주파수 대역을 여러 개로 나누어서 각각의
1+2\*3+1+2/2연산자 우선순위에 맞게 괄호 치기((1+(2\*3))+(1+(2/2)))이 괄호 안에 있는 연산자들을 앞으로 뺀다\+((+1\*(23))(+1/(22)))괄호 없애기\++1\*23+1/22전위 바꾸는 것과 똑같이 하되 연산자를 뒤로 빼기<스택
클라이언트가 자신을 거쳐 다른 네트워크에 접속할 수 있도록 중간에서 대리해주는 서버서버와 클라이언트 사이에서 대리로 통신을 수행해주는 것을 프록시라고 하고 그 기능을 하는 서버를 프록시 서버라고 함캐시 데이터를 사용하기 위해프록시 서버 중 일부는 프록시 서버에 요청된
보안 기출 풀어봤는데 장마다 장마 허허Pretty Good Privacy의 약자로, 컴퓨터 파일을 암호화하고 복호화하는 프로그램SAM(Security Account Manager): 윈도우 운영체제에서 사용자 계정 데이터베이스를 관리하는 시스템 구성 요소SRM(Secu
너무 자주 페이지 교체가 일어나는 현상을 말하는 것으로 어떤 프로세스에 계속적으로 페이지 부재가 발생하여 프로세스의 처리시간보다 페이지 교체시간이 더 많아지는 현상실제로 사용하는 수만큼의 충분한 페이지 프레임을 갖지 못했을 때에 페이지 부재가 빈번하게 발생하며, 이때
ECB (Electronic Code Book)각 블록을 개별적으로 암호화하여 저장동일한 평문 블록은 항상 동일한 암호문 블록을 생성가장 기본적인타입이다. A 를 암호화 하면 B 가 나온다.A 를 암호화 하면 항상 B 가 나오기 때문에 역추적이 쉽다CBC (Cipher
터널링 프로토콜: 송신자와 수신자 사이의 전송로에 외부로부터 침입을 막기 위하여 일종의 파이프를 구성하는 기술터널링되는 데이터를 페이로드라고 부르며 터널링 구간에서 페이로드는 전송되는 데이터로만 취급이 되며 그 내용은 변하지 않는다.VPN(Virtual Private
정보 보호 및 개인 정보 보호를 위한 일련의 조치와 활동이 인증 기준에 적합함을 인터넷진흥원 또는 인증기관이 증명하는 제도ISMS-P 관리체계 수립 및 운영관리체계 기반 마련위험관리관리체계 운영관리체계 점검 및 개선컴퓨터 보안을 위한 국제 표준영국표준협회 주관으로 산업

오늘은 날 괴롭혔던 코드카타에 대해 쓰겠다.30분안에 풀기로 자체 미션 걸었는데 참담하게 실패했다.해결 방식은 맞았는데 코드를 너무 복잡하게 짜서 코드 안에서 코드 작성자가 길을 잃었다(?).... 그래서 복습!링크텍스트입출력 예로 간단하게 설명하자면IN은 입차 시간이

오늘도 코트카타.. 어려워서 은근 시간 많이 잡아먹음;링크텍스트재귀 함수를 사용해야 하므로 dfs원본을 수정하지 않으므로 백트래킹x결과띠용 난 여기서부터 늪에 빠졌었다......이전에 풀었던 풀이를 보니 answer++대신 cnt++를 이용해 answer에 저장해서 반

오늘도 코트카타 TIL~ 다 즐찾 되어있던 문제다.나에게 즐찾이란? 한 번에 풀지 못해서 나중에 또 풀어야집! 하고 찜해놨던 문제역시나 다시 풀었더니 못풀었다ㅋㅋ링크텍스트이중 for문을 쓰면 효율성이 안좋을 것 같지만 처음 풀었을 때는 달리 방법이 생각나지 않았음앞 숫

이번 즐찾 문제는 한 번에 풀었다 뿌듯할지도?!링크텍스트중복을 삭제해야 하므로 set 사용이중 for문을 사용하여 형, 동생 나눠서 넣기지금 생각해보니 효율성이 안 좋을 만두...하지만 처음 풀 때는 set 사용해야 한다는 생각에 갇혀있었음100점 만점에 10점~ㅇㅋ

링크텍스트x에는 +n, x2, x3의 연산만을 수행할 수 있다.y가 될 수 있는 최소 연산 횟수를 구하라.처음에는 while문으로 풀려고 했다.근데 생각해보니 while문으로 풀면 횟수를 세지 못하는.... 암튼 막혀서 코드 싹 지웠다.2번째로 풀었을때는 DP를 사용하

링크텍스트이진수로 변환 후 while동안 +1을 하며 각 인덱스에서 다른 부분을 찾아서 diff++해준다.전체 길이가 다를 수 있으므로 둘 중 긴 길이에 맞춰서 0을 추가해준다.diff가 2보다 작으면 break3-1. for문 바깥에서 diff가 2보다 작은지 확인해

오늘 코드카타 너무 복잡해서 울 뻔 했다링크텍스트첫 번째 예시로 설명해보자면다리의 길이는 2이고, 다리 위에 올라갈 수 있는 최대 무게는 10이다.현재 다리를 건너야 하는 트럭은 총 4대이며 각각 무게가 truck_weights에 저장되어 있다.순서대로 트럭이 올라갈

링크텍스트numbers의 수를 String형으로 변환한 상태에서 이어 붙일 때, 가장 큰 수가 나오게 해야 한다.3, 30, 34, 5, 9 정렬 -> 9, 5, 34, 3, 30 -> "9534330"우선 3이랑 30 같은 경우를 어떻게 처리해야 할지 난감했다.그러다

링크텍스트numbers를 완전탐색하여 조합할 수 있는 수를 만든다.소수인지 판별사실 문제를 풀기 전에 완전탐색 카테고리인 걸 봐버려서 재귀는 쉽게 떠올렸다.근데 뭐,,,, 숫자 하나하나 조합해서 만드는거니깐 무난하게 재귀는 떠올렸을듯?! (자의식과잉)중복을 제거해야 하

링크텍스트(https://school.programmers.co.kr/learn/courses/30/lessons/68936길이가 2의 배수인 배열을 정사각형 형태로 쪼갰을 때 그 안에 있는 숫자가 모두 같은 숫자라면 해당 숫자로 통일다른 숫자라면 길이가 1이

링크텍스트1,2,3....순으로 들어오는 상자를 order에 나와있는 순으로 트럭에 싣는다.현재 순서가 아닌 상자는 보조 컨테이너(stack)에 실어넣고 해당 순서가 돌아오면 트럭에 싣는다.만약 1번 상자가 트럭에 실려야 하는데 현재 상자와 보조 컨테이너의 맨 위의 상

링크텍스트number에서 k개의 숫자를 삭제했을 때 만들어지는 가장 큰 수 return1-1. 이때 number의 순서는 변하면 안된다. ex) 19를 삭제했을 때 24는 가능하지만 42 이런식으로 숫자 순서가 바뀌면 안된다는 뜻우선 보자마자 오케이 그리디~ 했음이중

링크텍스트길이와 높이가 n인 삼각형에 반시계 방향으로 숫자를 1씩 늘려서 넣는다.배열로 반환우선 오답 풀이 먼저....1\. 우선 아래로 내려가는 것은 n번 반복, 오른쪽으로 가는 것은 n-1번 반복, 왼쪽 대각선으로 올라가는 것은 n-2번 반복 -> 계속 반복하여 삼

링크텍스트순서대로 숫자를 더해갔을 때 k가 되는 순간의 시작 인덱스, 끝 인덱스를 answer에 반환이때 길이가 가장 짧은 인덱스로 선택2-1. 2번째 예시에서 5가 되는 것이 1112, 23, 5 다. 여기서 길이가 가장 짧은 것은 5이다. 그러므로 answer은 6
두 큐 합 같게 만들기 링크텍스트 문제 설명 첫 번째 사진에 너무 잘 설명이 되어있다..^^ 2번째 예시로 설명해보자면 [1,2,1,2]와 [1,10,1,2]의 모든 원소의 합은 20이다. 그러므로 한 큐에 10이 되면 정답이다. 우선 q1과 q2중에 작은 값을 갖고

링크텍스트상하좌우로 연결되어 있는 숫자를 더해서 return한다.연결된 곳이 없다면 -1 return사실 이번 문제는 시행착오라 할 게 없었다 그저 오래 걸렸을 뿐....상하좌우 보자마자 BFS를 떠올렸고 큐를 통해 문제 풀어야겠다! 생각함그러나 늘 dfs랑 bfs는

링크텍스트rows\*columns 크기의 행렬에 순서대로 숫자가 삽입되어있다.queries의 테두리 부분을 시계방향으로 회전시킨다.회전된 부분에서 가장 작은 수를 return 한다.우선 틀린 풀이 먼저... 내가 생각한대로 적어보자면이중 for문으로 행렬을 만들어준다.

링크텍스트wires에 전선으로 연결되어 있는 송전탑이 나와있다. 이 전선을 끊었을 때 나누어지는 송전탑의 갯수가 제일 작은 값을 반환한다.1번 예제) 4-7을 끊으면 왼쪽에는 1,3,2,4,5,6 탑이 있고 오른쪽에는 7,8,9 탑이 있다. 6-3=3이므로 가장 작은

링크텍스트road시작, 끝, 거리로 되어있다. 마을 1에서 다른 마을까지 가는 최단 거리를 구한다.그 최단 거리가 K보다 작은 마을을 세어준다.우선!!!!!! 다익스트라 알고리즘 풀이인줄 몰랐어요최단 거리... 최단 거리 어디서 많이 들어봤는데? 하고 구글링 하다가 아
호텔 대실 링크텍스트 문제 설명 book_time[입실 시간, 퇴실 시간]이다. 시간이 겹치지 않게 최소한의 방을 할당하여 그 방의 수를 반환한다. 시행착오 및 문제 풀이 정답 풀이 계산의 용이성을 위해 String형의 시간 단위를 int형의 분 단위로 변환한다.

오답 코드 그저 빵점; 18.8;
마법의 엘리베이터 링크텍스트 문제 설명 storey는 현재 내가 있는 층이다. 엘리베이터 안에는 -1, +1, -10, +10, -100, +100과 같이 +-10^n 버튼이 있다. 0층까지 도달할 수 있는 최소 횟수 반환 시행착오 및 문제 풀이 정답 풀이 stor

링크텍스트(r1, c1), (r2, c2)일 때, 맨해튼 거리는 |r1-r2| + |c1-c2|이다.한 응시지가 다른 응시자와 맨해튼 거리 안에 있다면 그것은 거리 두기를 지키지 못한 것이다. 그러나 그 사이에 파티션이 있다면 거리두기를 지킨 것이다.만약, 맨해튼 거리
숫자 카드 나누기 링크텍스트 문제 설명 A, B 배열 각각의 최대공약수를 구한다. 각 최대 공약수가 상대방의 배열의 모든 수와 나눴을 때, 딱 떨어지지 않으면 조건을 지킨것이다. 조건을 지킨 쪽의 최대공약수를 반환하되, 둘 다 조건을 지켰을 경우 더 큰 값을 반환
멀쩡한 사각형 링크텍스트 문제 설명 w*h 직사각형을 대각선으로 잘랐을 때 잘리는 정사각형(1x1)을 제외한 정사각형 개수를 반환한다. ex) 8*12 직사각형으로 96개의 정사각형을 만들 수 있다. 이때 잘리는 정사각형은 16개이다. 96-16 = 80 반환.

링크텍스트어떠한 시소에 2,3,4 간격으로 좌석이 있다.탑승한 사람의 무게와 시소 축과 좌석 간의 거리의 곱이 양쪽 다 같다면 시소 짝꿍 = answer++answer 반환사실 틀릴 거 예상하고 굉장히 원초적으로 풀어봤음예제코드만 통과함ㅎmap을 사용한 풀이법으로 풀어
테이블 해시 함수 링크텍스트 문제 설명 data을 기준으로 오름차순 정렬한다. 1-1. 이때, data이 같다면 data을 기준으로 내림차순 정렬한다. 이렇게 정렬한 배열에서 rowbegin부터 rowend까지의 S_i를 구한다. 2-1. S_i = datai %

링크텍스트하노이탑3개의 기둥이 있다.첫 번째 기둥에 크기가 작은 원판이 위로 올라가있는 n개의 원판이 있다.이 원판들을 마지막 기둥으로 옮긴다. 3-1. 이때, 크기가 작은 원판은 크기가 큰 원판 아래에 있을 수 없다.3-2. 한번에 하나의 원판만 움직일 수 있다.사실