✅ What I did today
- Udemy Course : Unity Lighting
🎞️ Udemy Course : Unity Lighting
섹션 1.13

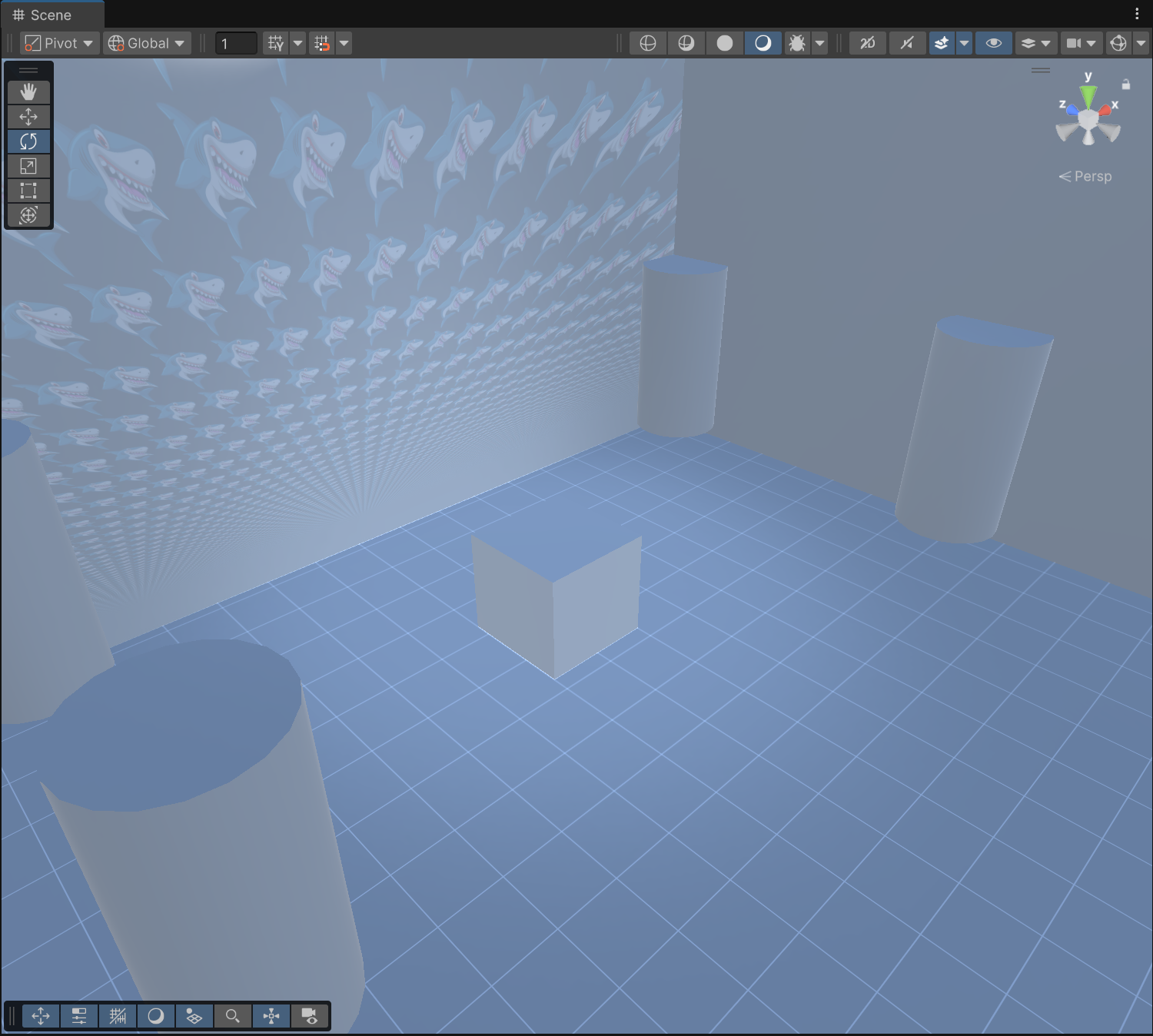
projector : light 사용 안 하고 연산 없이 효율적으로 light 시뮬레이트
- projector 머테리얼 셰이더를 Projector > Light로 바꾸면 빛 효과, Multiply로 바꾸면 그림자 효과. Cookie 텍스쳐도 넣어야 함
- projector 컴포넌트를 달고 머테리얼 설정해주면 됨
- 텍스쳐 wrap 모드가 repeat냐 clamp냐에 따라 텍스쳐 반복될지 하나만 뿌릴지 결정
- 실제로 빛을 뿌리는 건 아니기 때문에 어두워지면 안 보인다
- Field Of View는 Orthographic 키면 작동 안 함.