🐱🏍 Classification
decision boundary를 찾아가는 과정!

ex) 위 그림의 경우 output이 둘로 나뉘어지므로 binary classification이다 ....
spam detection을 예시로 들어보자.
- xi: features extracted based on the i-th email
- yi: label
- 1: if the i-th email is spam (positive)
- 0: otherwise (negative)
이와 같은 경우 label인 yi∈{0,1}이므로, hypothesis function f(x)를 binary classification problem에 적용시킬 수 있도록 바꿔줘야 하는데...
🐱🏍 Logistic Regression
hypothesis function에 sigmoid function을 취해서 0~1 사이 값만 뱉어내게 하자!
f(x)=g(βTx)=1+e−βTx1
in which βTx=β0+∑j=1pβjxj
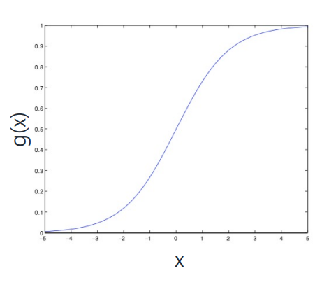
✔ Sigmoid Function
The logistic function in linear regression is a type of sigmoid!
g(x)=1+e−x1

Why Sigmoid?
여백이 부족하여 적지 않겟다.
optimization은 미분의 과정을 거치는데, sigmoid function을 미분한 form이 예뻐서... 그 이유 하나뿐인 건 아니지만 ( g′(x)=g(x)(1−g(x)) )
✔ Likelihood of β
Assume that
- P(y=1∣x;β)=f(x)
- P(y=0∣x;β)=1−f(x)
⇒ 일반화하면, p(y∣x;β)=(f(x))y(1−f(x))1−y !!
것보다 확률밀도는 지난번에 햇던 건데 내가 까먹었구나
🐱🏍 Gradient Ascent
🐱🏍 Generative Learning Algorithm