🐱🏍 Likelihood Function
주어진 sample들을 가장 잘 나타내는 distribution을 찾는 방법!

높이는 주어진 sample이 해당 distribution에서 나왔을 확률(Probability)를 의미한다.
Assumptions
- 1, 4, 5, 6, 9 ∼N(x∣μ,σ2)
(평균이 μ이고 표준편차가 σ인 정규분포를 따른다.)
- 모든 sample은 Independently and Identically Distributed (IID)
(독립항등분포; 각각의 사건이 독립적이며 같은 분포를 따른다.)
Goal
다음을 최대화시키는 β값을 찾는 것이 목표! (n개의 training sample에 대한 식임)
∑가 아니라 ∏를 쓰는 이유: IID! (각 사건이 독립적)
p(x∣β)=∏k=1n p(xk;β)
교수님이 p(x∣β)가 아니라 p(x;β)가 맞을 것 같다고 하신 건 기억나는데 왠진 잘 모르겟음
🐱🚀 Background
✔ Conditional Probability (조건부 확률)
어떤 사건 A가 일어났다는 가정 하에 사건 B의 발생 확률은...
p(B∣A)=p(A)p(A∩B)
선형회귀에서는 다음과 같이 쓸 수 있다.
p(yi∣xi;β)
X값, 즉 내가 관찰한 데이터가 y값, 즉 label이 될 확률밀도를 구하며, β값으로 parameterize를 진행한다.
✔ Normal (Gaussian) Distribution (정규분포)

- μ는 평균값으로, 위치를 결정한다.
- σ2는 분산으로, 그 값이 작을수록 높이가 커진다.
Probability Density of Normal Distribution
p(x)=σ2π1exp(−2σ2(x−μ)2)
✔ Maximum Likelihood Estimation
L(β)=∏i=1n p(yi∣xi;β)=∏i=1Nσ2π1exp(−2σ2(yi−xiTβ)2)
Derivation
여백이 부족하여 적지 않겠다.
- 대충 Gaussian distribution을 따르는 noise값 ε을 hypothesis function에 추가로 더하는 것에서 시작해서
- 이걸 정규분포 확률밀도식에 대입, y와 X로 다시 적고
- likelihood function에서 p(yi∣xi;β) 대신 넣으면 됨
✔ Log Likelihood Function
If taking log on it...
==logi=1∏Nσ2π1exp(−2σ2(yi−xiTβ)2)i=1∑Nlogσ2π1exp(−2σ2(yi−xiTβ)2)Nlogσ2π1−σ21×21i=1∑N(yi−βTxi)2
log를 씌워도 위 값을 최대로 만들어야 함은 동일하기에, likelihood를 최대로 만들기 위해서는 ∑i=1N(yi−xiTβ)2, 즉 error function이 최소가 되어야 함!
근데 yi−xiTβ가 어쩌다 yi−βTxi가 되는 거지
🐱🏍 Bias and Variance

✔ Bias (편향)
Difference between the average prediction and the truth value
참값으로부터 멀리 떨어져 있을수록 크다.
✔ Variance (분산)
Variability of prediction for a data point
각 값이 서로 멀리 떨어져 있을수록 크다.
Bulls-eye Diagram

- flexible: 변동성이 크다는 것! (Overfitting의 단점)
적용하는 데이터를 달리할 때마다 예측값이 크게 달라짐.
- rigid: 뭐라 번역해야 하지 암튼 (Underfitting의 단점)
무슨 데이터에 적용시키든 참값에서 떨어진 유사한 값만 나옴.
✔ Minimize the Total Error

근데 이건 가볍게만 얘기하고 넘어가심
근데 어케 내실지 모름 내신같이 나온다고 들어서 ......
Solution for Underfitting & Overfitting
Underfitting의 경우 training sample 수가 너무 적어서 발생하는 게 대다수고, parameter를 추가하는 것으로 대부분 해결됨.
하지만 Overfitting은...
- Reduce the model complexity
이 경우 underfitting이 다시 발생할지도...
- 가장 좋은 것은 Regularization! (정규화)
아래 내용 너무 마음이 힘들다...
🐱🚀 Background
✔ L1 & L2 Norm
두 벡터 간의 거리를 측정하는 두 가지 방법!
L1 Norm (Manhattan Distance)
∣∣x∣∣1=i=1∑n∣xi∣
ex) x=[1,2,3], ∣∣x∣∣1=∣1∣+∣2∣+∣3∣
L2 Norm (Euclidean Distance)
∣∣x∣∣2=i=1∑n∣xi∣2
ex) x=[1,2,3], ∣∣x∣∣2=∣1∣2+∣2∣2+∣3∣2
🐱🏍 Ridge and Lasso Regularizations
✔ Ridge Regression
L2 Regularization! (i.e., ∣∣β∣∣2=∑iβi2)
J(β)=∑i=1N(yi−β0−∑j=1pXijβj)2
argminβ∑i=1N(yi−β0−∑j=1pXijβj)2+λ∑j=0pβj2
subject to ∑j=0pβj2≤c (some constant c)
파라미터(β)의 제곱에 비례하는 페널티 항 람다를 추가하여
- 파라미터값이 크면 더 큰 영향을 미치도록!
- 작다면 반대로!
행렬 형태로 쓰면 다음과 같다.
J(β)=(y−Xβ)T(y−Xβ)+λβTβ
β=(XTX+λ)−1XTy (by normal equations)

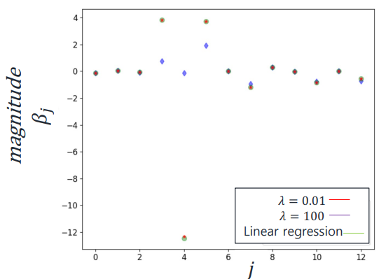
람다값이 클수록, 파라미터의 제곱의 값이 클수록 큰 폭으로 정규화되는 것을 확인할 수 있음. (λ=100인 파란 점)
✔ Lasso Regression
L1 Regularization! (i.e., ∣∣β∣∣1=∑i∣βi∣)
얘는 파라미터(β)의 절댓값에 비례하는 페널티 항 람다를 추가!
Ridge~와는 다르게 Feature Selection 효과를 가짐.
(무의미하다고 여겨지는 feature는 아예 0으로 만들어 버리는 것!)
J(β)=∑i=1N(yi−β0−∑j=1pXijβj)2
argminβ∑i=1N(yi−β0−∑j=1pXijβj)2+λ∑j=0p∣βj∣
subject to ∑j=0p∣βj∣≤c (some constant c)

대부분의 feature가 0이 되어버린 것을 확인할 수 있음.
contour plot으로 알아보기

- Elliptical contours(타원형 곡선): cost function
- Diamond, circle plots: constraint regions(제한 영역?)
- β^: error값이 최소가 되는 지점
What if the constraint region gets bigger?
c가 커질수록 constraint region가 넓어지며, 이것이 contour과 교차되는 지점/영역이 곧 정규화를 통해 결정한 고려할 영역! 이라고 이해했음.
What if the region hits β^?
c가 β^까지 도달하도록 증가시키면 overfitting 확률이 커지며 regularization의 의미가 없어짐?
Ridge와 Lasso 부분을 작성하지 못했다...
참고자료