
DevOps는 Development(개발)와 Operations(운영)의 합성어로, 개발과 운영팀 간의 협업을 강화하여 빠르고 안정적인 소프트웨어 제공을 목표로 하는 문화 및 실천 방법을 의미한다.이는 단순한 개발 방법론이 아니라 자동화, 협업, 지속적 통합/배포(CI

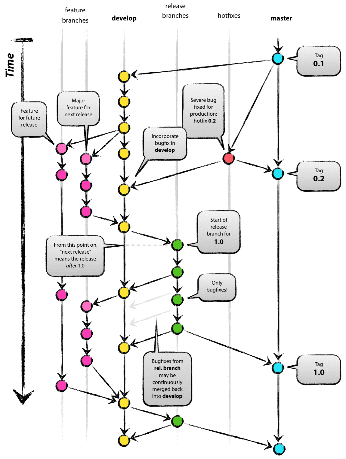
이는 Git 저장소를 효율적으로 운영할 수 있도록 설계된 브랜치 전략으로, 여러 개의 Git Repository를 운영하는 방식을 사용합니다

DOM이란? Document Object Model의 약자로 문자 그대로 문서 객체 모델을 뜻한다.HTML 및 XML 문서를 계층적인 트리 구조로 표현하는 프로그래밍 인터페이스이다. Virtual DOM이란 말 그대로 가상으로 DOM을 사용한다는 의미이다.

객체지향 프로그래밍(OOP)을 공부하다 보면 꼭 마주치는 클래스, 인스턴스, 객체의 개념 단어는 익숙한데, 각각의 차이가 헷갈린다면 이번 글이 도움이 될 것이다. 붕어빵 틀과 붕어빵에 비유해, 개념을 쉽게 이해할 수 있도록 정리했다.

Java를 사용하면 객체지향 프로그래밍을 지향해야하고, 그 과정 속에서 자연스럽게 클래스와 인터페이스를 자주 쓰기 마련이다. 클래스와 인터페이스의 개념부터 실용적인 예제 코드, 그리고 다형성과 설계 원칙까지 이해하기 위한 글을 작성했다.

객체 지향 설계의 5가지 원칙 - S.O.L.I.D 객체 지향 프로그래밍에서 지켜야 하는 5가지 원칙을 SOLID 원칙이라고 한다. SOLID는 각 원칙의 영문 약자를 따서 만든 말로, 소프트웨어 개발 전략으로 사용된다.

MVC패턴은 애플리케이션을 Model, View, Controller의 세가지 역할로 나누어 설계하는 구조 이다. 스프링에서 가장 기본이 되는 구조로 웹 애플리케이션을 개발할 때 유지보수성과 확장성을 높이기 위해 사용하는 중요한 아키텍처라고 할 수 있다.

DAO는 DB 접근, DTO는 데이터 전달용 객체이다. 스프링 계층 구조 속에서 이 둘의 차이와 사용법을 쉽게 설명해보도록 한다.

MAE부터 Log Loss까지, 모델 성능을 수치로 평가하는 다양한 지표를 이해하고 프로젝트에 적용할 수 있도록 쉽게 풀어봤다.

최단거리 알고리즘은 문제의 조건에 따라 달라진다. 이 글은 가장 자주 사용하는 알고리즘을 상황별로 정리해보고자 한다. (BFS, DFS, 다익스트라, 플로이드 워셜, 벨만 포드)