
- 위층: 데이터 링크 제어
- 아래층: 공유하는 매체에 대한 접근 제어 책임
Multiple Access
- 노드가 멀티포인트나 공통 링크를 사용할 때 링크에 대한 접속을 조절할 수 있는 다중접속 프로토콜이 필요

12.1 Random Access
- 각 지국은 다른 어느 지국에 의해 제어받지 않는 접근 권리를 가짐

12.1.1 MA
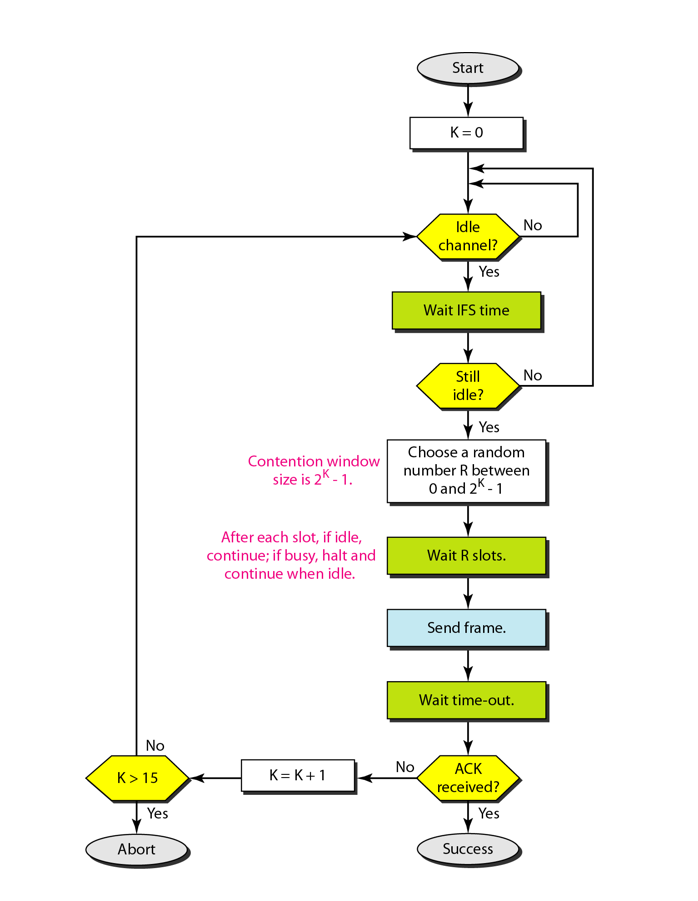
- 최초의 다중접속 방법 ALOHA
- 9600bps를 가진 무선 LAN

Pure ALOHA
- 다중 접근 제어에 대한 규칙 x
- 다른 노드 고려하지 않고 무조건 전송

Vulnerable time
- 전송 앞 뒤로 보내면 안 됨 -> 2 * Tfr
- Tfr = 프레임 길이 / 채널 데이터 속도

Throughput
- G: 한 프레임 전송 시간에 시스템에서 생성되는 프레임의 평균 갯수
- G가 클수록 많은 프레임이 동시에 전송을 시도
- G=μλ=λT : Traffic Strength
- μ=T1: Overall Capacity
- e−2G: 내가 전송하는 동안 다른 packet 과 충돌하지 않을 확률

- dGdS 전개 -> G=1/2일 때 Smax
E.g. 12.3

- a
- λ=1000,μ=200bit200kbps=1000
- G=μλ=1,S=1⋅e−2=0.135
- 1000 * 0.135 = 135 frames survive
- b
- λ=500,μ=200bit200kbps=1000
- 500 * 0.184 = 92 frames survive
Slotted ALOHA
- slot 시작 지점에서 데이터 전송 가능

Vulnerable time

Throughput

E.g. 12.4

- a
- λ=1000,μ=200bit200kbps=1000
- G=μλ=1,S=1⋅e−1=0.368
- b
- λ=500,μ=200bit200kbps=1000
- G=μλ=21,S=21⋅e2−1=0.303
- 500 * 0.303 = 151.5 -> 151 frames survive
12.1.2 CSMA
- 각 지국은 전송 전 매체의 상태 점검
- 충돌 가능성을 줄일 수 있으나, 제거는 불가
- Carrier Sense -> 충돌을 완전히 막을 수 없음
- 대기하던 두 단말이 동시 전송 -> 충돌
- 전파 지연 때문에 충돌 가능성 존재
Nonpersistent strategy
- 회선 감지 -> 사용 중이면 임의의 시간 대기 후 다시 회선 감지
- Sensing에 사용되는 전력 소모 줄임
Persistent strategy
1-Persistent
- 회선 감지 -> 사용 중이 아니면 1의 확률로 프레임 전송
- 충돌 가능성 존재
P-Persistent
- 회선 감지 -> 사용 중이 아니면 p의 확률로 프레임 전송 or 1-p의 확률로 전송하지 않음
- 충돌 가능성 낮아짐


12.1.3 CSMA/CD
CSMA 방법은 충돌 뒤에 따라야 하는 절차에 대해 말하고 있지 않음
- 충돌 발생 시 재전송 요구
- 두 번째 충돌을 줄이기 위해 대기

- t2 시점
- C 입장에서는 A의 데이터가 Carrier Detect되지 않음
-> C 전송 시작
- 최소 프레임 전송 시간 Tfr = 2 x Tp
E.g. 12.5

- Minumum frame size = period to detect collision * band width
= 51.2μs x 10Mbps = 512 bits => 64 bytes
- 표준 이더넷 프레임의 최소 길이
12.1.4 CSMA/CA
- 무선 네트워크에서 사용
- 숨겨진 지국 문제 해결
- 프레임 간 공간, 경쟁 구간, 확인 응답으로 구성
- RTS-CTS-DATA-ACK 절차로 구성

12.2 Controlled Access
- 어느 지국이 송신 권한을 가진 상태로 데이터 전송
12.2.1 Reservation
- 지국은 데이터를 송신하기 전에 예약을 필요로 함
- N개의 지국 -> N개의 예약된 mini slot이 존재
- 예약을 한 지국은 데이터 프레임을 예약 프레임 뒤에 전송

12.2.2 Polling
- 주국(Master)과 종국(Slave)로 구성되어 있는 토플로지에서 동작
Selection
- Master가 송신할 것이 있을 때 사용
- Master는 종국의 준비 상태에 대한 확인 응답 대기
- Master는 전송 예정된 장치의 주소를 한 필드에 포함하고 SEL 전송

Polling
- Master가 전송을 요청하는데 사용

12.2.3 Token passing
- 토큰을 가진 지국이 데이터 송신 권한 가짐

12.3 Channelization
12.3.1 FDMA
주파수 분할 다중 접속 FDMA
- 각 지국은 할당된 대역을 사용해 데이터 전송
- 각각의 대역은 특정 지국을 위해 예약되어 있음
공유 채널의 가용 대역폭을 보호 대역으로 분리된 대역들로 나눔

12.3.2 TDMA
시간 분할 다중 접속 TDMA
- 각 지국은 할당된 시간 슬롯을 사용해 데이터를 전송
- 모든 지국 사이의 동기화가 중요
대역폭은 여러 지국들이 시간상 공유하는 단일 채널

12.3.3 CDMA
코드 분할 다중 접속 CDMA
- 전체 대역폭을 하나의 채널이 점유
- 모든 지국들은 동시에 데이터 송신 가능
서로 다른 코드를 사용해 통신

E.g. 12.26

부호화 과정
- C1:1,1,1,1×Data:−1,−1,−3,1
=−1,−1,−3,1→−4:bit0
- C2:1,−1,1,−1×Data:−1,−1,−3,1
=−1,1,−3,−1→−4:bit0
- C3:1,1,−1,−1×Data:−1,−1,−3,1
=−1,−1,3,−1→0:Silent
- C4:1,−1,−1,1×Data:−1,−1,−3,1
=−1,1,3,1→4:bit1