B+tree는 아래 조건을 만족하는 rooted tree
각 node가 가질 수 있는 child의 최대 수 n : (차수/order)
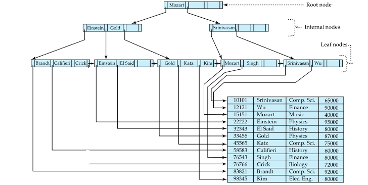
B+tree의 예시

Typical node
P1/K1/P2/.../Pn-1/Kn-1/Pn
Ki 는 search-key value
Pi는 자식 노드 pointer(internal node일 때) 혹은 record pointer(leaf node일 때)
search key는 정렬되어있음
Pointer Pi 는 search key가 Ki인 record를 가리킴
leaf node Li, Lj (i<j) 가 있으면 Li의 모든 search key는 Lj의 것보다 작거나 같음
마지막 pointer Pn은 다음 leaf node를 가리킴

non leaf node = internal node
non leaf node의 형태는 leaf node에 대한 multi-level sparse index
pointer P1은 K1보다 작은 key들의 subtree로 향하는 pointer
, Pi는 Ki-1보다 크거나 같고 Ki보다 작은 key들의 subtree로 향하는 pointer
Pn은 Kn-1보다 큰 key들의 subtree로 향하는 pointer

order = 6인 B+tree
leaf node는 3개 이상 5개 이하의 value를 가짐
internal node는 3개 이상 6개 이하의 child node를 가짐
root는 최소 2개의 child를 가짐 (child가 1개면 tree일 필요가 없음)
node들은 포인터로 연결되었기 때문에 논리적으로 가까운 block일지라도 실제 메모리상에서는 가깝지 않을 수 있음
internal node는 multilevel sparse index의 형태
B+tree의 최대 height = (K = num of search key)
그러므로 search cost도 = tree height =
find에 대한 pseudo code
find(V)
C = root
while(C is not leaf node){
V <= Ki를 만족하는 최소 i를 찾음
if (i == null) C = C.Pn //V보다 큰 key가 없는 경우
else if(V = C.Ki) C = C.Pi+1 // 일치하는 key를 찾은 경우
else C = C.Pi
if C에 V와 같은 key가 있다면 return 해당 key의 value
else return null
Range query는 주어진 range에 해당하는 모든 search key 의 value를 찾음
range의 최소값으로 find하고 거기부터는 순차적으로 최대값까지 탐색
보통 node는 disk block과 같은 크기 (보통 4kb)
보통 order는 약 100 (entry당 40byte)
1,000,000개의 search key, n=100에서 search를 한다고 하면
최대
같은 개수의 key를 가진 binary tree의 경우 20이 필요
만약 search key가 unique하지 않다면, unique한 composite key의 index를 만들어서 운영
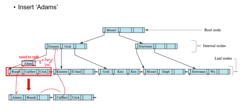
넣을 search-key가 들어가야 할 leaf node를 찾음
해당 leaf node에 공간이 있으면 단순 삽입
없으면 해당 node를 split
Splitting a leaf node
새로 들어온 key를 포함해 정렬
처음부터 ⌈n/2⌉번째까지를 원래 node에 나머지를 새 node에 넣음
parent node에 새로 생성된 node의 최소 key를 복사하여 삽입, 해당 node를 가리키는 pointer를 삽입
parent node도 가득 찼으면 split하여 계속 반복
split은 부모 노드에 빈 공간이 있을 때까지 반복됨 -> 최악의 경우 root가 split되고 tree height가 1 증가됨
Splitting a internal node
거의 leaf split과 같지만 ⌈n/2⌉번째 key를 parent node로 이동시킨다는 것이 차이 (split이 된 두 node에는 해당 key가 없음)
Insert 예시


leaf node에서 해당 key, val을 삭제
만약 삭제가 일어난 node의 entry수가 적어서 sibling node와 합쳐도 n-1을 넘지 않는다면 합침
만약 node entry가 삭제하기에 너무 수가 적지만, sibling과 합치기에는 많다면, redistribute함
삭제는 부모가 n/2 이상의 entry를 가질 때까지 계속 발생됨
삭제로 root가 하나의 entry만 가지게 되면, root를 삭제하고 그 child가 root가 됨
single entry에 대한 insertion과 deletion의 cost(I/O 수)는 Tree height와 같음
실제로는 더 적음 (internal node는 buffer에 남으려는 경향이 있음/split과 merge는 잘 일어나지 않음)
leaf node의 entry는 pointer가 아닌 record를 저장
insert/delete/update가 일어나도 data record가 cluster를 유지하도록 함

pointer보다 공간을 더 차지하는 record를 가지기 때문에 공간 최적화가 중요
공간 최적화를 향상하기 위해 split/merge시 더 많은 sibling node를 포함하여 수행
Record relocation and secondary indices
record가 이동하면 모든 secondary indices는 update 되어야 함(record pointer를 가지기 때문)
B+tree file organization의 split은 매우 cost가 커짐
solution: secondary index에서 record pointer 대신 B+tree의 search key를 저장
Variable length string 을 key로 사용
Prefix compression
entry를 하나씩 insert하면 entry당 IO가 1번 이상씩 필요
많은 entry를 insert하는데 매우 비효율적(bulk loading)
대안 1:
대안 2: Bottom-up B+tree construction