결정 트리: 예/아니오에 대한 질문을 이어나가면서 정답을 찾아 학습하는 알고리즘불순도: 결정트리가 최적의 질문을 찾기위한 기준, 사이킷런에서는 '지니 불순도'와 '엔트로피 불순도'제공정보 이득: 부모 노드와 자식 노드의 불순도 차이, 결정 트리의 알고리즘은 정보 이득이 최대화 되도록 학습가지치기: 결정 트리는 제한 없이 성장하면 훈련 세트에 과대적합되기 쉬움, 가지치기로 트리의 성장을 제한하는 방법특성 중요도: 결정 트리에 사용된 특성이 불순도를 감소하는데 기여한 정도를 나타낸 값, 이를 계산할 수 있는 것이 결정 트리의 장점import pandas as pd
wine = pd.read_csv('https://bit.ly/wine_csv_data')
wine.head()

.info(): 데이터 타입, 누락 여부, 메모리 크기 등의 기본 정보를 보여주는 메소드.describe(): 각 열마다 간략한 통계치들을 출력해주는 메소드wine.info()
wine.describe()
->
]
wine.info()
<class 'pandas.core.frame.DataFrame'>
RangeIndex: 6497 entries, 0 to 6496
Data columns (total 4 columns):
# Column Non-Null Count Dtype
--- ------ -------------- -----
0 alcohol 6497 non-null float64
1 sugar 6497 non-null float64
2 pH 6497 non-null float64
3 class 6497 non-null float64
dtypes: float64(4)
memory usage: 203.2 KB
alcohol sugar pH class
count 6497.000000 6497.000000 6497.000000 6497.000000
mean 10.491801 5.443235 3.218501 0.753886 # 평균
std 1.192712 4.757804 0.160787 0.430779 # 표준편차
min 8.000000 0.600000 2.720000 0.000000 # 최소
25% 9.500000 1.800000 3.110000 1.000000 # 1사분위수
50% 10.300000 3.000000 3.210000 1.000000 #중간값/2사분위수
75% 11.300000 8.100000 3.320000 1.000000 # 3사분위수
max 14.900000 65.800000 4.010000 1.000000 # 최대
test_size: 테스트 데이터로 나눌 크기 ex) 0.2 -> 20%data = wine[['alcohol', 'sugar', 'pH']].to_numpy()
target = wine['class'].to_numpy()
from sklearn.model_selection import train_test_split
train_input, test_input, train_target, test_target = train_test_split(
data, target, test_size=0.2, random_state=42)
print(train_input.shape, test_input.shape)
->
(5197, 3) (1300, 3)
# 훈련세트: 5197개, 테스트 세트: 1300개
from sklearn.preprocessing import StandardScaler
ss = StandardScaler()
ss.fit(train_input)
train_scaled = ss.transform(train_input)
test_scaled = ss.transform(test_input)
from sklearn.linear_model import LogisticRegression
lr = LogisticRegression()
lr.fit(train_scaled, train_target)
print(lr.score(train_scaled, train_target))
print(lr.score(test_scaled, test_target))
->
0.7808350971714451
0.7776923076923077
=> 훈련 세트와 테스트 세트의 점수가 모두 낮음, 과소적합
문제 해결을 위해
규제 매개변수 C의 값 변경 or solver 매개변수에서 다른 알고리즘 선택 or 다항특성 추가
print(lr.coef_, lr.intercept_)
->
[[ 0.51268071 1.67335441 -0.68775646]] [1.81773456]
로지스틱 회귀모델은 계수와 절편을 학습, but 그 숫자들이 정확히 어떤 의미인지 설명하기 쉽지 않음
ex) "알코올 도수0.512720274 + 당도1.6733911 - pH*0.68767781 + 1.81777902를 계산한 값이 0보다 크면 화이트와인입니다..!"
다항 특성을 추가한다면 더 복잡해짐
ex) (알코올도수∗pH) or (당도^2) 뭐라고 설명하지?
: 예/아니오에 대한 질문을 이어나가면서 정답을 찾는 알고리즘
: 비교적 예측 과정을 이해하기 쉽고 성능 Good
DecisionTreeClassifier(): 결정트리 알고리즘from sklearn.tree import DecisionTreeClassifier
dt = DecisionTreeClassifier(random_state=42)
dt.fit(train_scaled, train_target)
print(dt.score(train_scaled, train_target))
print(dt.score(test_scaled, test_target))
->
0.996921300750433
0.8592307692307692
=> 훈련 세트에 대한 점수 높음, 테스트 세트 상대적으로 낮음, 과대적합
import matplotlib.pyplot as plt
from sklearn.tree import plot_tree
plt.figure(figsize=(10,7))
plot_tree(dt)
plt.show()

max_depth: 루트 노드 및에 몇 층을 더 그릴지 설정하는 매개변수filled: 클래스의 비율에 맞게 노드를 색칠해주는 매개변수feature_names: 특성의 이름을 전달하는 매개변수 (없으면 'x[1]'으로 나옴)plt.figure(figsize=(10,7))
plot_tree(dt, max_depth=1, filled=True, feature_names=['alcohol', 'sugar', 'pH'])
plt.show()


criterion매개변수로 설정 가능(기본값: gini)지니 불순도 = 1 - (음성 클래스 비율^2 + 양성 클래스 비율^2)
불순도 0.5: 두 클래스가 정확히 반반으로 나누어져서 구분의 의미X, 최악의 노드
불순도 0: 노드에 한 클래스만 있는 경우, 완벽히 구분된 최선의 노드 = '순수 노드'
결정 트리 모델은 부모노드와 자식노드의 불순도 차이가 크도록 노드를 나눔
-> 이 차이를 '정보 이득'이라 함, 노드를 순수하게 나눌 수록 이득이 커짐
[정보 이득 계산(불순도 차이)]
부모의 불순도 - (왼쪽 노드 샘플 수/부모노드 샘플 수) x 왼쪽 노드 불순도 - (오른쪽 노드 샘플 수/부모의 샘플 수) x 오른쪽 노드 불순도
*DecisionTreeClassifier에서 불순도 차이가 크도록 알아서 노드를 분할 시킴
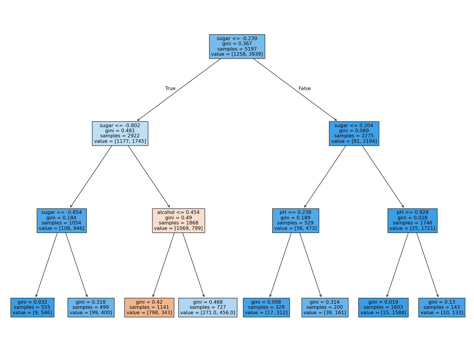
max_depth로 깊이 지정# 앞에서 훈련을 과도하게 하여 과대적합이 되었어서 규제 필요
dt = DecisionTreeClassifier(max_depth=3, random_state=42)
dt.fit(train_scaled, train_target)
print(dt.score(train_scaled, train_target))
print(dt.score(test_scaled, test_target))
->
0.8454877814123533
0.8415384615384616
=> 깊이 3으로 지정하여 모델 만듦, 훈련 세트 성능 낮아졌지만 테스트 세트의 성능은 그대로
((과소적합된 거 아닌강..)) -> 0.8넘으면 낮은 건 아닌듯!
plt.figure(figsize=(20,15))
plot_tree(dt, filled=True, feature_names=['alcohol', 'sugar', 'pH'])
plt.show()

↪ 왼쪽에서 3번째 노드에 도착하는 경우만 음성 클래스(red)로 예측!
↪ "−0.802<sugar≤−0.239 이면서 alcohol≤0.454 인 경우만 red로 분류되고, 나머지 경우는 white로 분류하는 모델이 완성
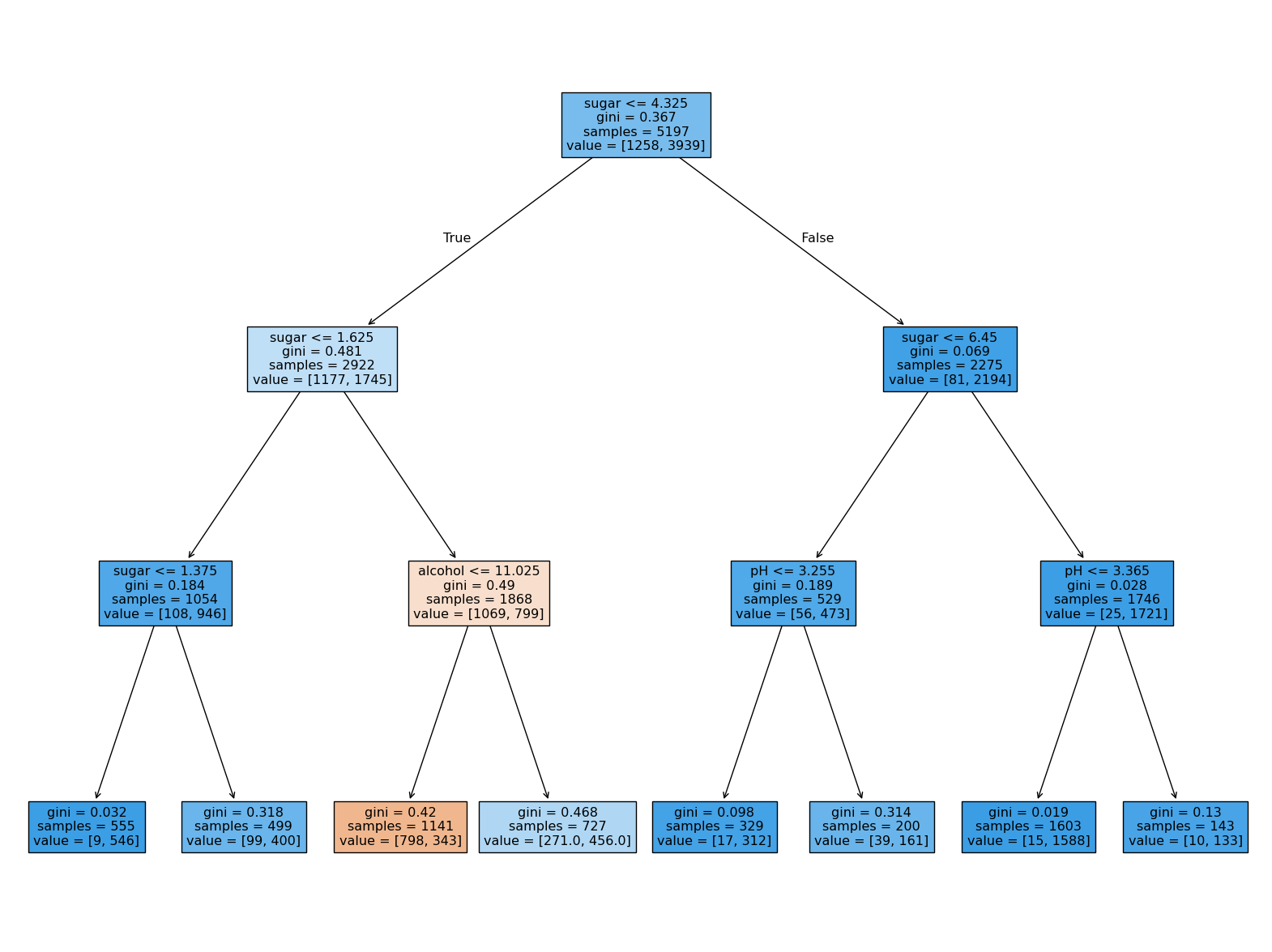
dt = DecisionTreeClassifier(max_depth=3, random_state=42)
dt.fit(train_input, train_target) #표준화 하기 전 input으로 넣음
print(dt.score(train_input, train_target))
print(dt.score(test_input, test_target))
->
0.8454877814123533
0.8415384615384616
=> 전처리 안 한 train_input으로 넣어도 값이 같은 걸 알 수 있음
↪ "1.625<sugar≤4.325 이면서 alcohol≤11.025 인 경우만 red로 예측
plt.figure(figsize=(20,15))
plot_tree(dt, filled=True, feature_names=['alcohol', 'sugar', 'pH'])
plt.show() # 그려봤을 때 숫자들 양수로 나옴 -> 해석 쉬워짐

dt.feature_importances_: 어떤 특성이 가장 유용한지 '특성 중요도' 계산해줌print(dt.feature_importances_)
->
[0.12345626 0.86862934 0.0079144 ]
# alcohol sugar pH
=> sugar, 당도가 가장 중요도가 높은 것을 알 수 있음
그래프를 직관적으로 이해하기 좋음
: 특정 클래스 비율이 높아질 수록 색깔이 진해지기 때문에 어떤 노드가 어떤 클래스인지 한 눈에 보기 쉬움
ex) 위 그래프에서 3번째 노드만 주황색으로 칠해져있어 이 노드만 음성 클래스이고 나머지는 양성 클래스라는 것을 알 수 있음
회귀모델보다 설명하기 쉬움
: 어떤 조건이면 어떤 클래스인지가 명확하게 구분되기에 해석이 쉬움
다만, 트리의 깊이가 깊어지면 해석이 쉽지 않아질 수 있음
: 하이퍼파라미터 튜닝을 위한 모델을 평가할 때, 테스트 세트를 사용하지 않기 위해 훈련 세트에서 다시 떼어낸 데이터 세트
: 훈련 세트를 여러 폴드로 나눈 다음 한 폴드가 검증 세트의 역할을 하고 나머지 폴드에서는 모델 훈련을 함
-> 이런 식으로 모든 폴드에 대해 검증 점수를 얻어 평균을 내는 방법
: 하이퍼파라미터 탐색을 자동화해 주는 도구, 탐색할 매개변수를 나열하면 교차 검증을 수행하여 가장 좋은 검증 점수의 매개변수 조합을 선택 -> 이 매개변수의 조합으로 최종 모델을 훈련함
: 연속된 매개변수 값을 탐색할 때 유용, 탐색할 값을 직접 나열하는 것이 아니라 탐색 값을 샘플링할 수 있는 확률 분포 객체를 전달

+) 테스트 세트와 검증 세트를 얼마나 나눠야 될까?
: 보통 20~30% 테스트/검증으로 나누지만 훈련 데이터가 많다면 단 몇 %만 떼어 놓아도 전체 데이터를 대표하는데 문제 X
import pandas as pd # 판다스 데이터 불러오기
wine = pd.read_csv('https://bit.ly/wine_csv_data')
# 전과 동일하게 입력/타깃 데이터 설정
data = wine[['alcohol', 'sugar', 'pH']].to_numpy()
target = wine['class'].to_numpy()
# 훈련/테스트 세트 분할
from sklearn.model_selection import train_test_split
train_input, test_input, train_target, test_target = train_test_split(
data, target, test_size=0.2, random_state=42)
# 한 번 더 훈련/검증(val_) 세트 분할
sub_input, val_input, sub_target, val_target = train_test_split(
train_input, train_target, test_size=0.2, random_state=42)
print(sub_input.shape, val_input.shape)
->
(4157, 3) (1040, 3)
=> 크기 출력을 확인해보면 5197개였던 훈련세트가 한 번 더 쪼개진 것을 확인 가능
test말고 val로 평가from sklearn.tree import DecisionTreeClassifier
# 결정 트리 모델 만듦
dt = DecisionTreeClassifier(random_state=42)
dt.fit(sub_input, sub_target) # 훈련
print(dt.score(sub_input, sub_target)) # 훈련 세트 평가
print(dt.score(val_input, val_target)) # 검증 세트 평가
->
0.9971133028626413
0.864423076923077
-> 이를 해결하기 위해 나온 것이 '교차 검증'

+) k-폴드 교차 검증이라고 함 / 훈련 세트를 몇부분으로 나누야에 따라 다르게 부름
cross_validate() : 사이킷런에서 제공하는 교차검증 함수cv: 이 매개변수로 폴드 수를 지정 가능(기본값 = 5)from sklearn.model_selection import cross_validate
scores = cross_validate(dt, train_input, train_target)
print(scores)
->
{'fit_time': array([0.01341891, 0.02167416, 0.02525187, 0.04882073, 0.03598666]), 'score_time': array([0.0027864 , 0.0019815 , 0.00886154, 0.01437068, 0.02624893]), 'test_score': array([0.86923077, 0.84615385, 0.87680462, 0.84889317, 0.83541867])}
import numpy as np
print(np.mean(scores['test_score']))
->
0.855300214703487
+) 교차 검증은 train_test_split처럼 알아서 훈련세트를 섞어주지는 않음. 훈련세트를 섞으려면 따로 '분할기'를 지정해줘야 함.
✌🏻그런데 여기서 짚고 넘어가야 할 포인트가 두 가지 있다.
Point① 그럼 우리가 매개변수 바꿔가면서 일일이 cross_validate 하고 있어야 하나?
Point② 사실, 매개변수들의 최적값은 순차적으로 찾을 수 없게 되어있다. 이를테면, max_depth 최적값 찾아서 고정해놓고 그 다음으로 min_samples_split을 바꿔가면서 찾는 것이 불가능하다. 매개변수 상호 간에 영향을 끼치기 때문이다.
그렇다면,
동시에 매개변수를 바꿔가며 최적의 값을 찾는 이 복잡한 과정을 어찌할 것인가?
GridSearchCV(): 사이킷런에서 제공하는 하이퍼파라미터 탐색(최적의 매개변수 탐색)과 교차 검증을 한 번에 수행해주는 클래스parms: 딕셔너리 형태로 탐색할 매개변수 후보들을 전달하기 위해 사용한 변수n_jobs: 작업에 사용할 cpu 코어 수를 지정하는 매개변수(기본값 = 1)from sklearn.model_selection import GridSearchCV
# cross_valdate 필요X
params = {'min_impurity_decrease': [0.0001, 0.0002, 0.0003, 0.0004, 0.0005]}
# 매개변수 이름은 문자열로 입력해야 함
gs = GridSearchCV(DecisionTreeClassifier(random_state=42), params, n_jobs=-1) # 그리드 서치 객체 생성
gs.fit(train_input, train_target)

.best_params_ : 찾아낸 최적의 매개변수가 저장된 곳.best_estimator_ : 최적의 매개변수 조합으로 훈련시킨 최적의 모델이 저장된 곳dt = gs.best_estimator_
print(dt.score(train_input, train_target))
->
0.9615162593804117
print(gs.best_params_)
->
{'min_impurity_decrease': 0.0001}
.cv_results_ 딕셔너리의 'mean_test_score'키에 교차검증의 평균 점수가 저장됨print(gs.cv_results_['mean_test_score'])
->
[0.86819297 0.86453617 0.86492226 0.86780891 0.86761605]
best_index = np.argmax(gs.cv_results_['mean_test_score'])
print(gs.cv_results_['params'][best_index]) #parms 중 best_index 번째에 있는 값
->
{'min_impurity_decrease': 0.0001}
[과정 정리]
- 탐색할 매개변수 지정
- 그다음 훈련 세트에서 그리드 서치를 수행하여 최상의 평균 검증 점수가 나오는 매개변수 조합을 찾음 -> 이 조합은 그리드 객체에 저장
- 그리드 서치는 최상의 매개변수에서 (교차 검증에 사용한 훈련 세트가 아니라) 전체 훈련 세트를 사용해 최종 모델을 훈련함 -> 이 모델도 그리드 서치 객체에 저장
np.arange()함수와 파이썬의 range()함수를 활용# arange와 range로 여러 개 한 번에 지정해 놓고 교차 검증
params = {'min_impurity_decrease': np.arange(0.0001, 0.001, 0.0001),
'max_depth': range(5, 20, 1),
'min_samples_split': range(2, 100, 10)
}
gs = GridSearchCV(DecisionTreeClassifier(random_state=42), params, n_jobs=-1) # 객체 생성
gs.fit(train_input, train_target) # 훈련
print(gs.best_params_) # 최상의 매개변수들 확인 가능
# 개별이 아니라 이 조합으로 사용해야 함
->
{'max_depth': 14, 'min_impurity_decrease': 0.0004, 'min_samples_split': 12}
print(np.max(gs.cv_results_['mean_test_score']))
# 최상의 조합을 썼을 때 검증 점수 확인
->
0.8683865773302731
✌🏻그런데, 여기서 또 한 번 아쉬운 점이 두 가지 있다.
Point① 위에서 매개변수 후보 간격들을 0.001, 1, 10으로 했었는데, 굳이 이렇게 간격을 둔 것에 대한 특별한 근거가 없다.
Point② 또, 너무 많은 매개변수 조합이 있어서 그리드서치 수행 시간이 오래 걸릴 수 있다. (위 예시는 무려 91510*5=6,750 가지나 있었다)
RandomizedSearchCV(): 매개변수의 범위나 간격을 미리 정하기 어려우니, 그냥 넓은 범위를 던져주고 "이 안에서 랜덤하게 매개변수들 뽑아서 해보고, 최적인 걸 찾아줘!"+) 사이파이 라이브러리의 uniform과 randint 클래스를 활용하면 됨
from scipy.stats import uniform, randint
# 그리드 서치랑 똑같지만 range대신 난수발생기를 사용(randint)
params = {'min_impurity_decrease': uniform(0.0001, 0.001),
'max_depth': randint(20, 50),
'min_samples_split': randint(2, 25),
'min_samples_leaf': randint(1, 25),
}
n_iter로 샘플링 횟수 지정해줘야 함# 랜덤서치 객체 생성 및 훈련
from sklearn.model_selection import RandomizedSearchCV
gs = RandomizedSearchCV(DecisionTreeClassifier(random_state=42), params,
n_iter=100, n_jobs=-1, random_state=42)
# 매개변수 후보 몇개 뽑을 건지 지정!
gs.fit(train_input, train_target)
print(gs.best_params_) # 최적의 매개변수 저장
->
{'max_depth': 39, 'min_impurity_decrease': 0.00034102546602601173, 'min_samples_leaf': 7, 'min_samples_split': 13}
print(np.max(gs.cv_results_['mean_test_score'])) #최적의 매개변수들로 구한 검증세트 점수
->
0.8695428296438884
dt = gs.best_estimator_
print(dt.score(test_input, test_target))
->
0.86
와인 구분하는 결정트리 모델 만들었지만, '테스트 세트에만 맞춰진 거 아니냐'는 이사님의 일침 → 검증 세트 추가 → but 검증세트까지 떼어내는 부담 있음 → 교차검증으로 극복! → 근데 매개변수를 바꿔가면서 평가하는 과정이 지루하고 복잡해짐ㅠ → 그 과정을 자동화한 그리드서치 활용! → but 간격 설정에 관한 한계가 있고, 시간이 오래 걸림 → 넓은 범위 속을 무작위로 탐색하여 효율적인 랜덤서치로 극복!
: 더 좋은 예측 결과를 만들기 위해 여러 개의 모델을 훈련하는 머신러닝 알고리즘
: 대표적인 결정 트리 기반의 앙상블 학습법
: 랜덤 포레스트와 비슷하게 결정 트리를 사용하여 앙상블 모델을 만들지만 부트스트랩 샘플을 사용하지 않음
: 랜덤 포레스트나 엑스트라 트리와 달리 결정 트리를 연속적으로 추가하여 손실함수를 최소화 하는 앙상블 방법
랜덤포레스트의 기본 원리
: Ⓐ+Ⓑ로 개별 트리에 무작위성을 부여해서 트리의 성능이 너무 강력해지는 것을 막음 (=과대적합 방지) → 물론 개별트리의 성능은 떨어짐 but 그걸 여러 개 묶어서 일반화하면 높은 성능이 나오게 됨!



➡️ Ⓐ+Ⓑ의 방식으로 100개(기본값)의 결정트리를 훈련하고, (분류문제인 경우) 각 트리의 클래스별 확률을 평균하여 가장 높은 확률의 클래스를 예측클래스로!
cf. (회귀문제인 경우) '확률' 대신 '예측값(임의의 수치)'을 평균하면 됨!
import numpy as np
import pandas as pd
from sklearn.model_selection import train_test_split
# 판다스로 불러오기
wine = pd.read_csv('https://bit.ly/wine_csv_data')
#입력/타깃 설정
data = wine[['alcohol', 'sugar', 'pH']].to_numpy()
target = wine['class'].to_numpy()
#훈련/테스트 세트 분할
train_input, test_input, train_target, test_target = train_test_split(data, target, test_size=0.2, random_state=42)
RandomForestClassifier() : 사이킷런의 ensemble 패키지에 있음return_train_score : 훈련세트의 점수도 반환하도록 하는 설정 (for 과대적합 파악)from sklearn.model_selection import cross_validate # 교차 검증
from sklearn.ensemble import RandomForestClassifier
rf = RandomForestClassifier(n_jobs=-1, random_state=42)
scores = cross_validate(rf, train_input, train_target, return_train_score=True, n_jobs=-1)
# 훈련세트 점수 / 검증세트 점수 출력
print(np.mean(scores['train_score']), np.mean(scores['test_score']))
->
0.9973541965122431 0.8905151032797809
=> 결정 트리 1개 썼을 때 보다 더 나은 점수가 나옴
(과대적합 약간 있지만, 일단 이 상태가 만족스럽다고 가정하고 그냥 최종모델이라 치고 다음 단계로)
feature_importances_ 취합 → 랜덤포레스트의 feature_importances_rf.fit(train_input, train_target)
print(rf.feature_importances_) # 특성 중요도 출력
->
[0.23167441 0.50039841 0.26792718]
❗ 분할 자체를 무작위로 하다보니 랜덤 포레스트보다 무작위성이 더 크다. 그래서 랜덤포레스트보다는 트리 개수를 더 많이 해야 좋은 성능을 낸다고 알려져있다. 하지만
더 큰 무작위성 때문에 계산속도는 상대적으로 더 빨라진다는 장점도 있다.
ExtraTreesClassifier() : 역시 ensemble 패키지에 있음from sklearn.ensemble import ExtraTreesClassifier
#엑스트라 트리로 교차검증
et = ExtraTreesClassifier(n_jobs=-1, random_state=42)
scores = cross_validate(et, train_input, train_target, return_train_score=True, n_jobs=-1)
#훈련 세트 점수 / 검증 세트 점수
print(np.mean(scores['train_score']), np.mean(scores['test_score']))
->
0.9974503966084433 0.8887848893166506
feature_importances_ 제공하고, 마찬가지로 비교적 골고루 나옴et.fit(train_input, train_target)
print(et.feature_importances_)
->
[0.20183568 0.52242907 0.27573525]
❗ 경사하강법에서 손실함수의 낮은 곳을 찾아 조금씩 이동했던 것처럼❗

GradientBoostClassifier() : ensemble 패키지에 있음from sklearn.ensemble import GradientBoostingClassifier
#그레디언트 부스팅으로 교차 검증
gb = GradientBoostingClassifier(random_state=42)
scores = cross_validate(gb, train_input, train_target, return_train_score=True, n_jobs=-1)
#훈련세트 점수 / 검증세트 점수
print(np.mean(scores['train_score']), np.mean(scores['test_score']))
->
0.8881086892152563 0.8720430147331015
n_estimators : 추가할 트리 개수 설정 learning_rate : 학습률 설정# 트리 개수 늘리고 학습률도 약간 높임
gb = GradientBoostingClassifier(n_estimators=500, learning_rate=0.2, random_state=42)
scores = cross_validate(gb, train_input, train_target, return_train_score=True, n_jobs=-1)
# 트리 개수를 5배 늘림 -> 검증 세트 점수는 크게 변화 x (과대적합 억제)
print(np.mean(scores['train_score']), np.mean(scores['test_score']))
->
0.9464595437171814 0.8780082549788999
gb.fit(train_input, train_target)
print(gb.feature_importances_)
->
[0.15887763 0.6799705 0.16115187]
보통 GB가 랜덤 포레스트(RF)보다 좀 더 높은 성능을 내지만, 트리를 하나하나 추가하기 때문에 훈련속도가 느리다는 단점 존재
-> 이걸 개선한 것이 '히스토그램 기반 GB'
정형 데이터를 다루는 머신러닝 알고리즘 중 가장 인기가 높음
기본 매개변수에서도 안정적인 성능을 얻을 수 있을 정도로 괜찮은 모델
노드를 분할하기 전에, 훈련데이터를 256개의 구간으로 쪼갬
→ 특성의 범위가 짧게 끊어져있으니 최적의 분할을 매우 빠르게 찾을 수 있음

또한, 256(255+1)개 중에서 1개는 누락된 데이터를 위한 구간으로 할당함 → 훈련 데이터에 누락된 특성이 있더라도 이를 222p처럼 따로 전처리할 필요 없음
HistGradientBoostClassifier() : ensemble 패키지에 있음max_iter 사용from sklearn.ensemble import HistGradientBoostingClassifier
# 히스토그램 기반 GB로 교차 검증
hgb = HistGradientBoostingClassifier(random_state=42) # 기본 설정으로 해도 충분히 good
scores = cross_validate(hgb, train_input, train_target, return_train_score=True, n_jobs=-1)
# 훈련세트 점수 / 검증세트 점수
print(np.mean(scores['train_score']), np.mean(scores['test_score']))
->
0.9321723946453317 0.8801241948619236
=> 과대적합도 잘 억제, (기본 설정인데도) 그냥 GB보다 더 높은 성능
permutation_importance() 함수를 사용
특성을 하나씩 랜덤하게 섞으면서 모델의 성능 변화를 관찰 (n_repeats로 섞을 횟수 지정 가능) → 많이 변할수록 중요한 특성으로, 별로 안 변할수록 중요하지 않은 특성으로 계산
반환된 객체에는 importances (계산한 개별 특성중요도 모두), importances_mean(그걸 평균 낸 최종 특성중요도), importances_std(특성중요도들 간 표준편차) 가 담겨 있음
from sklearn.inspection import permutation_importance
# HGB 모델 훈련 먼저
hgb.fit(train_input, train_target)
result = permutation_importance(hgb, train_input, train_target, n_repeats=10,
random_state=42, n_jobs=-1)
print(result.importances_mean) # 특성 중요도 계산
->
[0.08876275 0.23438522 0.08027708]
result = permutation_importance(hgb, test_input, test_target, n_repeats=10,
random_state=42, n_jobs=-1)
print(result.importances_mean)
->
[0.05969231 0.20238462 0.049]
'pH'는 실전에서 의미없는 특성일 것으로 예상
hgb.score(test_input, test_target)
->
0.8723076923076923
from xgboost import XGBClassifier
#이렇게 설정하면 '히스토그램 기반'
xgb = XGBClassifier(tree_method='hist', random_state=42)
scores = cross_validate(xgb, train_input, train_target, return_train_score=True, n_jobs=-1)
# 사이킷런의 cross_validate도 함께 사용 가능
print(np.mean(scores['train_score']), np.mean(scores['test_score']))
->
0.9558403027491312 0.8782000074035686
from lightgbm import LGBMClassifier
# LightGBM을 임포트
lgb = LGBMClassifier(random_state=42)
scores = cross_validate(lgb, train_input, train_target, return_train_score=True, n_jobs=-1)
# 교차검증 -> 사이킷런 부스팅 알고리즘의 결과와 거의 비슷
print(np.mean(scores['train_score']), np.mean(scores['test_score']))
->
0.935828414851749 0.8801251203079884