



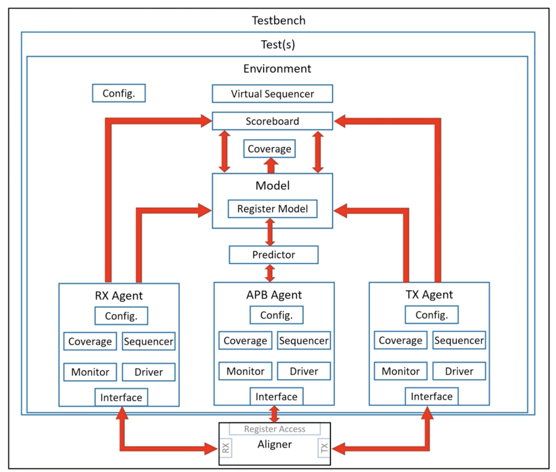
Agent는 DUT(Aligner)의 특정 인터페이스(RX, TX, Register) 하나에 1:1로 전담 마크하여 붙는 단위입니다. 강의에서는 APB Agent (레지스터 제어용)를 시작으로 다음과 같은 내부 부품들을 조립한다고 설명합니다.
Interface : 소프트웨어인 UVM이 하드웨어인 DUT의 핀 신호에 접근하기 위한 다리 역할을 하는 표준 Verilog 인터페이스입니다.
Sequencer & Driver: 이 둘은 짝꿍입니다. 테스트 시나리오(Transaction)를 받아서 실제 APB 인터페이스의 핀 신호로 구동(Drive)합니다.

driver
class my_driver extends um_driver # (my_transaction);
'uvm_component_utils (my_driver)
virtual dut if dut vi;
function new (string name, uvm_component parent);
super. new (name, parent);
endfunction: new
function void build_phase (uvm_phase phase);
task run_phase (uvm_phase phase) ;
forever
begin
my_transaction tx;
@(posedge dut_vi.clock);
seq_item_port.get_next_item(tx);
dut_vi.cmd = tx.cmd;
dut_vi.addr = tx.addr;
dut_vi.data = tx.data;
@(posedge dut_vi.clock)
seq_item_port.item_done();
end
endtask: run_phase
Monitor: 인터페이스에서 일어나는 모든 핀 신호의 변화를 조용히 지켜보다가, 이를 다시 SystemVerilog 클래스(트랜잭션)로 묶어서 환경 전체에 방송(Broadcast)합니다.
Coverage (에이전트 레벨 커버리지): 해당 인터페이스에서 '어떤 종류의 트랜잭션이 발생했는지' 기록하는 데이터베이스입니다. (예: "주소 0번에 쓰기 동작을 테스트했는가?")
Configuration: 이 에이전트의 세부 설정을 조작하는 컴포넌트입니다.

RX 및 TX Agent 개발 전략 (상속의 활용):
RX와 TX 인터페이스는 둘 다 'MD 프로토콜'이라는 동일한 규칙을 쓰기 때문에 코드가 겹칩니다. 따라서 공통 코드를 먼저 짠 뒤, 객체 지향 프로그래밍의 상속(Inheritance)을 활용해 각자 필요한 부분만 덧붙여 RX/TX Agent를 확장성 있게 개발한다고 합니다.
Model의 역할은 Agent(모니터)들이 수집한 입력 데이터를 바탕으로, "Aligner가 정상이라면 이런 출력이 나와야 해!"라고 정답지를 계산하는 것입니다.
Register Model: Aligner 내부의 4개 레지스터를 UVM 라이브러리를 활용해 소프트웨어적으로 똑같이 복제해 둡니다.
Predictor: UVM에서 기본 제공하는 기능으로, DUT의 레지스터 상태를 추적하고 업데이트/검증하는 역할을 합니다.
가장 핵심적인 검증 로직이 들어가는 곳입니다.
DUT가 실제로 내뱉은 결과물과, 위의 Model이 계산한 완벽한 정답지(Expected outputs)를 비교합니다.
두 값이 다르면 Error를 띄워 설계자에게 버그가 있음을 알립니다.
개별 Agent들을 넘어, 전체 환경을 아우르는 부품들입니다.
Environment Coverage (환경 레벨 커버리지): Agent의 커버리지가 '단일 인터페이스'만 확인했다면, 여기서는 'Aligner 전체 기능이 여러 조합으로 잘 테스트되었는지' 숲을 보는 큰 그림의 데이터베이스를 구축합니다.
Virtual Sequencer (가상 시퀀서): 여러 Agent들(APB, RX, TX)을 지휘자처럼 한 번에 통제하고 순서를 맞출 수 있게 해주는 최상위 컨트롤러입니다.
Environment Configuration: 환경 전체의 파라미터를 조율합니다
지금까지 만든 모든 SystemVerilog 클래스(소프트웨어)들을 실제 Verilog 모듈(하드웨어) 위에 올리는 작업입니다.
Base Test (클래스): 위에서 만든 전체 Environment를 하나로 찍어내는(Instantiate) 틀입니다. 이를 상속받아 수많은 엣지 케이스 테스트들을 찍어냅니다.
Testbench (Verilog 모듈): 가장 꼭대기에 있는 껍데기입니다. 물리적인 하드웨어인 DUT를 생성하고, UVM 시뮬레이션 시스템을 "시작(Start)" 시키는 방아쇠 역할을 합니다.




Data는 UVM component가 아니라 쓰고 없어지는 대본, 데이터 같은 것이다.

class my_sequence extends uvm_sequence # (my_transaction);
uvm_object_utils (my_sequence)
function new (string name);
super. new (name);
endfunction: new
task body; //The behavior of the sequence
forever
begin
my_transaction tx;
//"Factory method" can be overridden in tests
tx = my_transaction::type_id::create("tx");
start_item(tx); //handshake
assert(tx.randomize()):
finish_item(tx);
end
endtask: body