Transformer

이승준·2024년 10월 8일

Attention is All You Need

  • 이제는 RNN 기반 NLP 를 사용하지 않는다!
  • Transformer 는 self attention 기법을 이용해 text embedding 을 진행
    attention : QK=VQ \neq K = V
    self attention : Q=K=VQ = K = V -> QKVQ\neq K \neq V
    => 모든 단어들이 서로에게 Q, K, V 의 역할을 동시에 수행

    Transformer 는 내적과 가중합을 사용해 attention 값을 도출

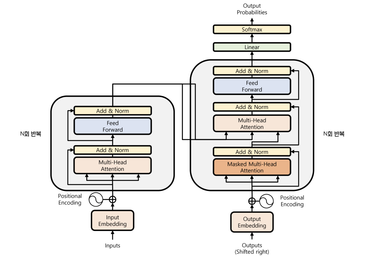
Transformer 구조

  • Seq2Seq 구조를 띈다
  • RNN 구조 없이 linear layer 들이 쌓여있다

입력

  • input data dimension : (batch_size, timesteps, vocab_size)
  • 각 단어는 one hot encoding 되어있는 상태

Encoder

Positional Embedding

  • 앞서 말했듯이, transformer 는 linear layer 로 구성
    • linear layer 는 데이터의 순서를 고려하지 않는다
  • transformer 는 대신 positional embedding 이라는, 단어의 순서를 학습하는 layer 를 가진다
  • 단어의 위치를 ohe 하고 linear layer 를 통과 시키면 positional embedding vector 생성
  • positional encoding 은 positional embedding 의 내적 과정을 없애고 값을 더하기만 함
  • 값을 더할 때는 주기함수 (논문에서는 sin, cos) 를 적용함
    • 주기가 겹치지 않게 하기 위해 2개의 주기함수 사용

Self Attention

  • 문장 내의 단어들 사이의 관계성, 유사도에 대한 학습을 진행하는 layer
  • 위의 관계를 통해 어떤 단어에 주목 (attention) 해야 하는지 학습
  • 단어 간 관계를 학습하기 위해 내적을 사용하는데, 이는 model parameter가 사용되는 연산은 아니다
    • 따라서 내적 할 단어의 embedding vector 를 선형변환하는 linear layer 를 둔다
    • 이 linear layer 가 학습의 대상이 된다
  • Q, K, V 는 embedding layer 에서 나온 벡터로 시작한다.
  • 이에 linear transformation 을 거친 결과도 Q, K, V 라고 칭한다
  • RNN 기반 attention 에서는 QK=VQ \neq K = V 였다.
    • Q : dec / K, V : enc
  • 하지만, transformer 에서는 각각이 linear transformation 을 거쳤기 때문에 QKVQ \neq K \neq V
  • 모두 다르기 때문에 각자의 역할을 하도록 학습을 시키게 된다
    • Q : 질문 / K : 질문에 대한 답 / V : 내적 결과의 의미 학습
  • Q 와 K 의 내적은 다음과 같다. dkd_k 는 linear layer 의 차원이다
  • QKTQK^T 의 결과는 scaler 에서 dk\sqrt{d_k} 로 나누어진다.
  • 이후 softmax 가 수행되고, 이 결과를 energy 라고 한다. 이 때, softmax 는 dim=1 로 수행

Multi Head Attention (Encoder)

  • 단어에 대한 가중치를 다각도로 보기 위함
    • CNN 의 channel 과 유사한 개념
  • 이를 위해 정보의 소실을 어느정도 감수하고 dkd_k 로 차원을 축소했다
  • 각 head 는 각 단어들에 대한 attention 을 별도로 분석
  • 이후 concat 에 의해 각 head 의 분석을 종합
  • multi head attention 이후 add & norm 은 skip-connection 과 layer normalization 진행

Decoder

  • encoder 에서 출력된 context vector 를 입력받는다

Masked Multi Head Attention

  • Multi head attention 을 적용하면, 뒤에 등장할 단어들을 모두 아는 상태로 attention 이 수행됨
  • 이를 방지하기 위해 decoder 에서는 masking 을 수행한다
  • softmax 통과 전 뒤 쪽의 단어들을 모두 -\infty 같은 매우 작은 값으로 바꿈
    • energy 가 0으로 되어 뒤쪽의 단어들에 대한 attention 은 구해지지 않는다

Multi Head Attention (Decoder)

  • masked multi head attention 에서는 self attention 이 일어났다.
  • 여기서는 encoder 의 단어들 중 어느 단어에 집중하는지를 분석한다.
  • encoder 의 context vector 를 입력 받고, 이를 K, V 로 사용한다

Inference

  • RNN 계열 모델과 다르게 한번에 여러 개의 sequence 가 들어간다
  • RNN 보다 훨씬 정확한 결과를 도출할 수 있다.
profile
인하대학교 컴퓨터공학과

0개의 댓글