

카운터는 입력되는 클럭 펄스를 계수하는 디지털 회로.
계수 방식에 따라 2^n진 카운터와 쉬프트 카운터로 구분한다.
2^n에서 n은 카운터를 구성하는 플립플롭의 개수를 나타낸다.
2^2는 4진 카운터(Modulus-4(MOD-4))이며 출력을 피드백시키거나 리셋 회로를 추가하면 5진, 6진 등을 구성할 수 있다.
업 카운터는 카운터가 낮은수->높은수로, 다운 카운터는 높은수->낮은수로 동작한다.
클럭 펄스의 연결 방법에 따라 비동기 카운터와 동기 카운터로 구분한다
비동기 카운터는 클럭 펄스를 첫 번째 플립플롭에만 연결한다 나머지 플립플롭들은 앞단의 출력이 클럭 펄스로 작용하며, 그에 따라 비동기 카운터의 플립플롭은 각각 다른 타이밍으로 동작한다. 비동기 카운터는 플립플롭의 동작 타이밍이 다르므로 동기 카운터보다 속도가 느리다. 반면에 회로가 단순하다는 장점이 있다.

클럭 Active-Low, 하강엣지에서 동작, Q0 와 Q1은 (0,0)으로 세팅
회로

짧은 시간 CLR로 초기값 0,0으로 세팅 그다음 클럭의 하강엣지에서 Q가 토글 그다음 클럭의 하강엣지에서 다시 Q가 토글, 이때 Q는 하강엣지이고 이것을 하강엣지 클럭으로 받아서 Q1이 토글
결과

업 카운터의 두 번째 클락에 Q가 아닌 Q`(Qbar)를 연결하고 초기 세팅을 (1,1)을 하면 다운 카운터가 된다

회로

짧은 시간 PRE로 초기값 1,1로 세팅 그다음 하강엣지에서 Q가 토글 그 다음 하강엣지에서 Q가 다시 토글(Q가 토글 되면서 Q`역시 같이 토글) Q`의 하강엣지를 클럭으로 받아 Q1이 토글
결과



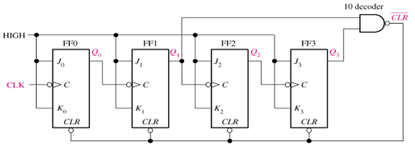
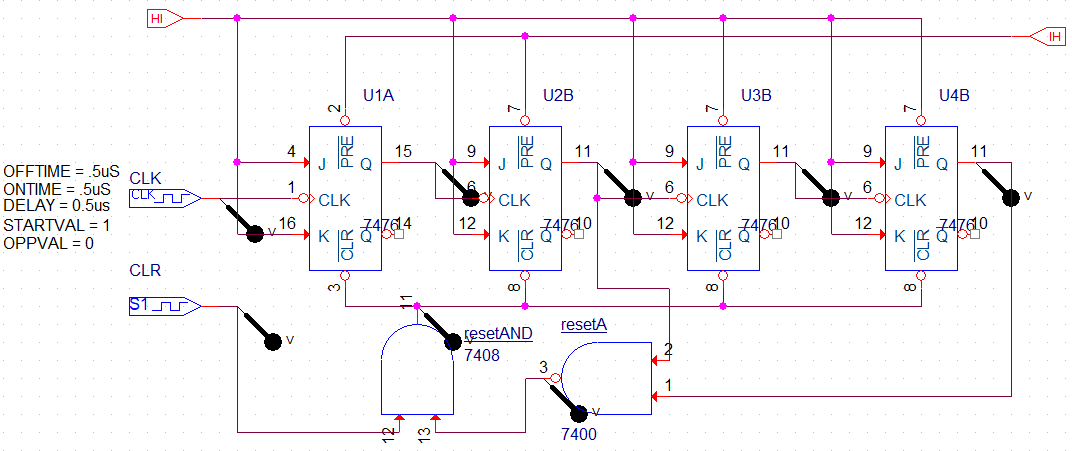
(Q3,Q2,Q1,Q0)순서, 0~9(1001)까지 카운트하다가 10(1010)이 되면 리셋 된다
회로

처음 짧은 시간 CLR로 초기값 0,0 세팅 그 후 클럭마다 카운트가 동작하다가 9에서 다음 클럭때 아주 짧은 시간 10(1010)이 되고 CLR 과 NAND게이트가 연결된 AND게이트에 의해 모두 클리어되고 다시 0부터 카운터 시작
결과

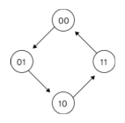
4진 동기 업 카운터는 0~3을 계수하며 4개의 출력 상태(00, 01, 10, 11)를 나타낸다

현재 상태에서 다음 상태로 바꾸는데 필요한 입력 값 표시
현재 상태를 다음 상태로 바꾸기 위한 각 플립플롭의 입력
현재 상태를 기준으로 카르노 맵 작성
클럭 Active-High
회로

결과

클럭 Active-Low
회로

결과

LED(Light Emitting Diode) 발광 다아이오드
전자가 정공으로 이동하면서 에너지 준위가 낮아지고 그 차이만큼 빛으로 내놓는다



IF(Forward Current) : 순방향 전류
VF : 문턱 전압
회로설정

회로

결과

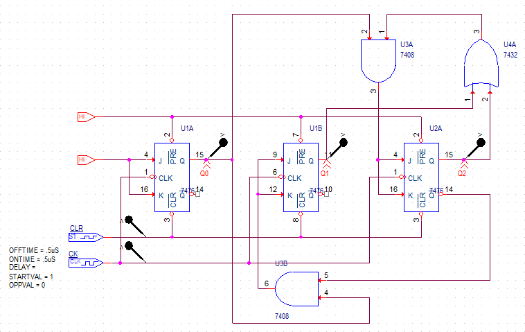
00->01->10->00 원형으로 반복
| 현재 | 다음 | D |
|---|---|---|
| 0 | 0 | 0 |
| 0 | 1 | 1 |
| 1 | 0 | 0 |
| 1 | 1 | 1 |
| 현재 | 다음 | 플립플롭 | 플립플롭 |
|---|---|---|---|
| QbQa | QbQa | Db | Da |
| 00 | 01 | 0 | 1 |
| 01 | 10 | 1 | 0 |
| 10 | 00 | 0 | 0 |
Db=Qb`Qa
Da=Qb`Qa`





클럭마다 00->01->10->00 반복