⛩️
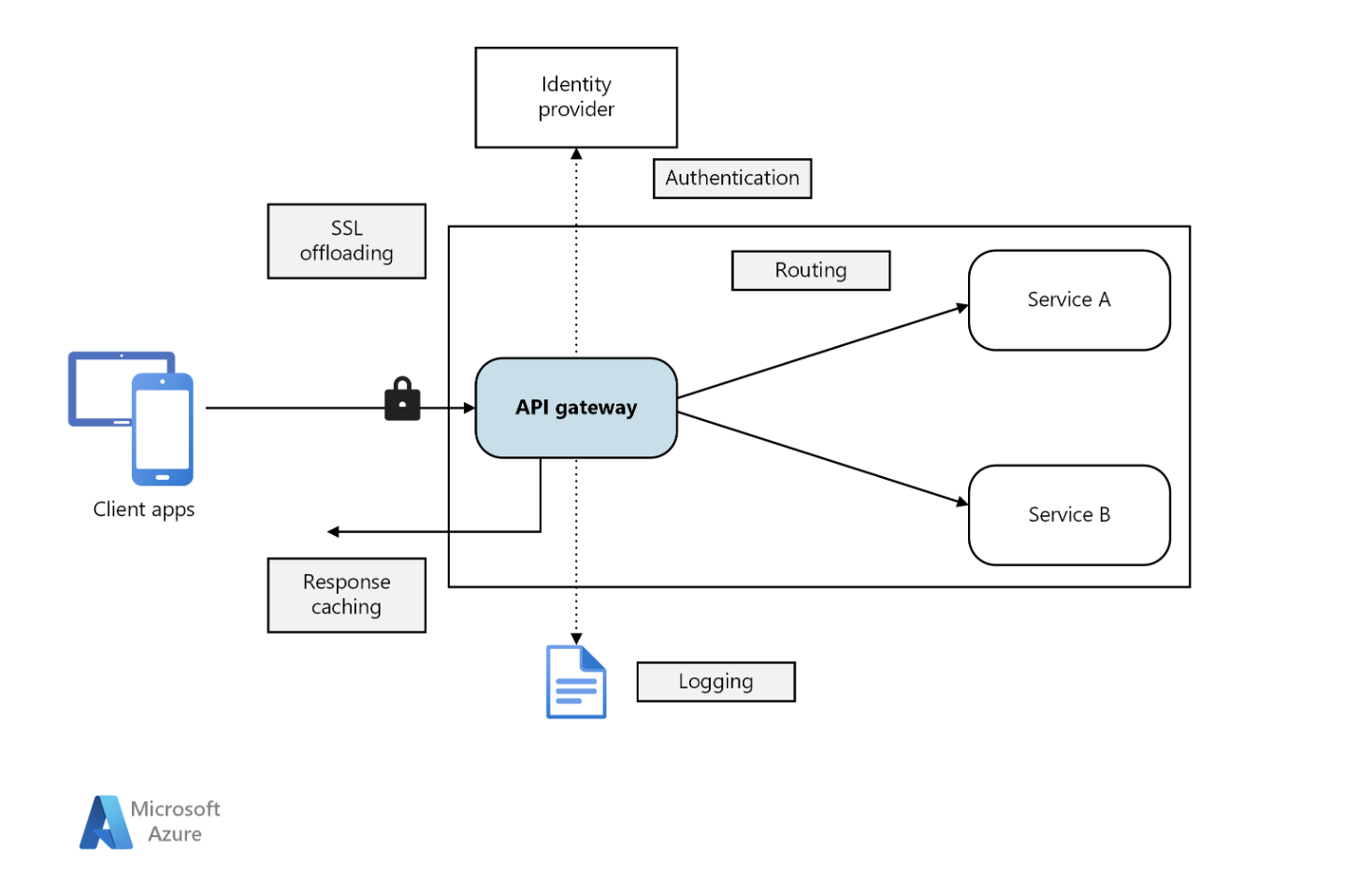
API Gatewayis anintermediarybetween aclientand aserverwhich plays a privotal role in implementingMSA services.
API Gateway provides the below features:
Routing/ForwardingSecurityProtocol TranslationLoggingOthers
Microsoft Azure Available at here
API Gateway is often considered as a superset of a reverse proxy implying that an API Gateway offers all the available features of a reverse proxy and offers more features. Below could be a good comparison between the two:

Baeldung Available at here
🚥
Routing/Forwardingis a feature that forwards a request into a service that runs the most relevantURL.
Routing/Forwarding in API Gateway can be considered as identical to the same feature in a reverse proxy, and via Routing/Forwarding application's overall performance (low latency) and management can impove following:
Load BalancingReduced Return TripsFiltersAPI ManagementCaching👮
SecurityinAPI Gatewayrefers to extra security layers that consist ofauthentication,authorisation,rate limitingandetc.
🔌
Protocol Translationis a feature that converts a requestedprotocolinto aserver-acceptable protocols.
✍️
Loggingrefers to the same logging at theapp-levelin which in theMSA environment, undertaking theapp-levelloggingimplicitly impose difficulties in analysing.
API Gateway becomes a good point where a Logging could take place followed by the fact that all requests are incoming via API Gateway if implemented.
In regards of others features of API Gateway, common features can be aggreated and orchestrated to present data in a short latency as well.