
JDBC란? : Java DataBase Connectivity : JDBC는 Java에서 데이터베이스와 통신할 수 있게 해주는 API입니다. 즉, Java 코드로 데이터베이스에 연결하고 데이터를 조작(삽입, 삭제, 조회 등)하는 방법이에요.

ApplicationContext를 사용한 스프링 컨테이너 생성 GenericXmlApplicationContext를 사용하여 spring-context.xml 파일을 로드합니다. 이 XML 파일에는 스프링 빈 설정 정보가 들어 있으며, 빈 객체가 생성되고 스프링
1. Dependency - Injection 의존성 주입(생성자,세터) 1) DI(Dependency Injection/의존성 주입)이란? Bean에 Bean을 넣는 것! 의존성을 주입시키는 것! 그냥 java에서는 객체를 생성할 때 굳이 필드나 생성자가 없어
ComponentScan + context 한 번에 결합 원래는 이정도였지만.., ComponentScan개념을 사용해서 @Autowired - 필드 주입 @를 사용해서 Bean으로 지정되어야 BookDAO 타입의 변수 bookDAO에 BookDAO 인터페이스를

initMethod, destroyMethod 스프링 빈은 초기화(init)와 소멸화(destroy)의 라이프 사이클을 가지고 있다. 이 라이프 사이클을 이해하면 빈 객체가 생성되고 소멸될 때 추가적인 작업을 수행할 수 있다 >init-method 속성을 사용하면

AOP는 OOP와 특별히 다른 것이 아니라, OOP + a 이다! AOP란? : 핵심 로직과 부가적인 기능을 분리하여 유지보수를 쉽게 하는 프로그래밍 패러다임 "그 비즈니스 로직이 실행될 때 추가적으로 수행할 작업"을 담당 AOP가 왜 필요한가? 대부분의 코드는 공

Resolver란? 특정한 요청이나 데이터를 변환하는 역할을 하는 객체 ViewResolver(뷰리졸버): 인터페이스를 구현한 ThymeleafViewResolver가 현재 처리하게 된다.(예제 기준) >접두사(prefix): resources/teampl

Spring Core Container : 스프링에서 가장 기본적이며 중요한 모듈 중 하나이다. 이 모듈은 스프링에서 객체의 생성과 관리를 담당한다. 스프링의 DI(Dependency Injection)과 IoC(Inversion of Control) 개념이 구현되

@Value와 yml파일 yml파일은 위와 같은 형식으로 작성해야 한다. >스프링은 리다이렉트되더라도 화면의 재료를 유지할 수 있다 내부적으로 request를 사용하기 떄문이다. HandlerMethod 앞으로 나올 코드들은 HTTP 요청을 컨트롤러에서 처리하는

Interceptor

File Upload 1. 개요 파일을 업로드하면 서버에서 저장 후 DB에 정보를 기록하는 방식. 업로드 파일 유형은 단일 파일(single-file)과 다중 파일(multi-file). 2. 주요 개념 정리 1) @Controller HTTP 요청을 받아서 처

객체(entity)와 데이터베이스가 지속적으로 연결되어 있는 상태이 상태에서는 jpa가 자동으로 변경을 감지하고, 트랜잭션이 끝날 때 변경내용을 DB에 반영한다.영속성 컨텍스트는 JPA에서 엔티티 객체를 저장하고 관리하는 가상의 데이터 저장소!엔티티 객체를 1차 캐시(

ModelMapper 라이브러리란? ModelMapper는 Java에서 객체 간 데이터를 매핑(변환)하는 라이브러리. 보통 DTO와 Entity 변환에 많이 사용 map() 메서드 기능 map(newMenu,Menu.class)은 newMenu 객체를 Menu.
SSE 자체는 브라우저와 서버가 통신하는 하나의 "기술 규약(프로토콜)" 이다. 라이브러리가 아니다!! HTTP가 약속된 규칙인 것처럼 SSE도 약속이다! 즉 SSE는 웹 기술(웹 표준)이다!그럼 이건 대체 무슨 약속일까?서버는 Content-Type: text/eve

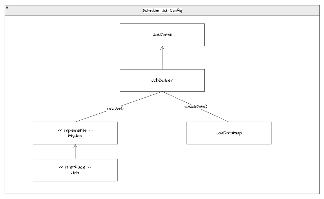
스케줄러는 크게 공부하지 않아도 되었는데... 쿼츠는 진짜 공부해야 구현 가능할 것 같아서 정리해보려고 한다..!일단, 처음에 난 gpt가 만들어준 코드가 애초에 흐름이 이해가 잘 안되었다..우리는 알림 테이블이 따로 있는데 스케줄러에 따로 저장시킨다는게 무슨의미인지.