// 실습 코드
import pandas as pd
mushroom = pd.read_csv('/content/drive/MyDrive/LG헬로비전_DX_School/250210/Mushroom Classification/mushrooms.csv')
from sklearn.preprocessing import LabelEncoder
mush_encoded = mushroom.copy()
le = LabelEncoder()
for col in mush_encoded.columns:
mush_encoded[col] = le.fit_transform(mush_encoded[col])
mush_encoded.head(10)
// 실습 코드
#tuned model
from sklearn.linear_model import LogisticRegression
from sklearn.model_selection import cross_val_score, train_test_split
from sklearn import metrics
from sklearn import preprocessing
import numpy as np
y = mush_encoded['class'].values
x = mush_encoded.drop(['class'], axis=1)
X_train, X_test, y_train,y_test = train_test_split(x, y, test_size=0.25, random_state=42)
LR_model= LogisticRegression()
tuned_parameters = {'C': [0.001, 0.01, 0.1, 1, 10, 100, 1000] ,
'penalty':['l1','l2']
}
from sklearn.model_selection import GridSearchCV
LR= GridSearchCV(LR_model, tuned_parameters,cv=10)
LR.fit(X_train,y_train)
// 실습 코드
print("하이퍼파라미터 : ", LR.best_params_)
y_prob = LR.predict_proba(X_test)[:, 1]
y_pred = np.where(y_prob > 0.5, 1, 0)
# 하이퍼파라미터 : {'C': 1000, 'penalty': 'l2'}
// 실습 코드
# 파라미터 저장 -> JSON 파일로 저장
import json # javascript object notation
from sklearn.linear_model import LogisticRegression
best_params = LR.best_params_
# 저장
with open('best_params.json', 'w') as f:
json.dump(best_params, f)
# 불러오기
with open('/content/best_params.json', 'r') as f:
best_params = json.load(f)
LR_model = LogisticRegression(C=best_params['C'], penalty=best_params['penalty'])
LR_model.fit(X_train, y_train)
y_pred = LR_model.predict(X_test)
from sklearn import metrics
accuracy = metrics.accuracy_score(y_test, y_pred)
print(f"Accuracy : {accuracy:.4f}")
print(metrics.confusion_matrix(y_test, y_pred))
print(metrics.classification_report(y_test, y_pred))
"""
Accuracy : 0.9572
[[988 52]
[ 35 956]]
precision recall f1-score support
0 0.97 0.95 0.96 1040
1 0.95 0.96 0.96 991
accuracy 0.96 2031
macro avg 0.96 0.96 0.96 2031
weighted avg 0.96 0.96 0.96 2031
"""
// 실습 코드
# 파라미터 저장 -> Pickle 파일로 저장
import pickle # 이진 직렬화 방식(이진화) => 객체를 직렬화하는 방법으로 사용됨
from sklearn.linear_model import LogisticRegression
# 저장
best_params = LR.best_params_
with open('/content/best_params.pkl', 'wb') as f:
pickle.dump(best_params, f)
# 불러오기
with open('best_params.pkl', 'rb') as f:
best_params = pickle.load(f)
LR_model = LogisticRegression(C=best_params['C'], penalty=best_params['penalty'])
LR_model.fit(X_train, y_train)
y_pred = LR_model.predict(X_test)
from sklearn import metrics
accuracy = metrics.accuracy_score(y_test, y_pred)
print(f"Accuracy : {accuracy:.4f}")
print(metrics.confusion_matrix(y_test, y_pred))
print(metrics.classification_report(y_test, y_pred))
"""
Accuracy : 0.9572
[[988 52]
[ 35 956]]
precision recall f1-score support
0 0.97 0.95 0.96 1040
1 0.95 0.96 0.96 991
accuracy 0.96 2031
macro avg 0.96 0.96 0.96 2031
weighted avg 0.96 0.96 0.96 2031
"""
json : 데이터를 다른 시스템과 공유하거나 사람이 읽을 수 있게 쓰는 용도
pickle : 파이썬 객체(ex. 모델, 클래스 등)를 그대로 불러오고 싶으면 pickle이 적합
=> 파이썬에서 사용가능 함
// 실습 코드
import numpy as np
import pandas as pd
import matplotlib.pyplot as plt
from sklearn.datasets import load_iris
from sklearn.model_selection import train_test_split
from sklearn.tree import DecisionTreeClassifier
iris = load_iris()
X_train, X_test, y_train, y_test = train_test_split(iris.data, iris.target,
test_size=0.2, random_state=42)
# stratify : target
DT = DecisionTreeClassifier()
DT.fit(X_train, y_train)
print('accuracy : {:.2f}'.format(DT.score(X_test, y_test)))
from sklearn import tree
tree.plot_tree(DT)
plt.show()
# accuracy : 1.00

// 실습 코드
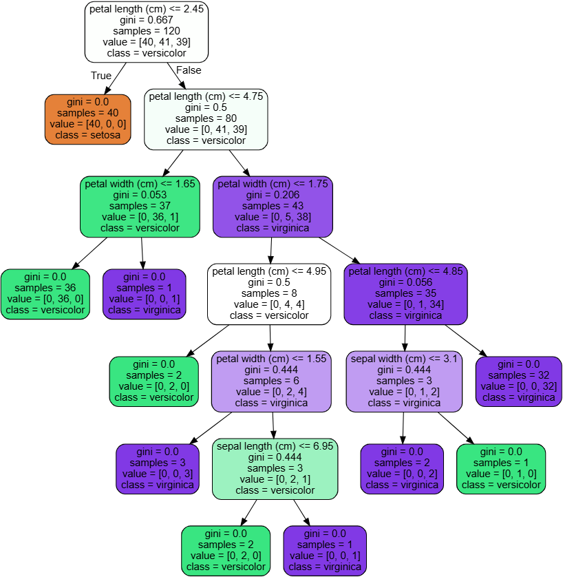
!pip install graphviz
from sklearn.tree import export_graphviz
from graphviz import Source
export_graphviz(DT, #모델
out_file='iris_tree.dot', #저장경로 설정
feature_names=iris.feature_names, #변수명
class_names=iris.target_names, #종속변수
rounded= True,
filled=True)
Source.from_file('iris_tree.dot')

// 실습 코드
import seaborn as sns
# feature importance 추출 feature importance : 어떤 feature이 모델이 많이 봤는지
print("Feature importances:\n{0}".format(np.round(DT.feature_importances_, 3)))
# feature별 importance 매핑
for name, value, in zip(iris.feature_names, DT.feature_importances_):
print('{0} : {1:.3f}'.format(name, value))
# feature importance를 column 별로 시각화 하기
sns.barplot(x=DT.feature_importances_ , y=iris.feature_names)
"""
Feature importances:
[0.017 0.017 0.889 0.077]
sepal length (cm) : 0.017
sepal width (cm) : 0.017
petal length (cm) : 0.889
petal width (cm) : 0.077
"""

// 실습 코드
from sklearn.tree import DecisionTreeClassifier
from sklearn.datasets import load_breast_cancer
from sklearn.model_selection import train_test_split
from sklearn import tree
cancer = load_breast_cancer()
X_train, X_test, y_train, y_test = train_test_split(cancer.data, cancer.target,
stratify=cancer.target,
random_state=42)
clf = DecisionTreeClassifier()
clf.fit(X_train, y_train)
print('Accuracy on training set : {:.3f}'.format(clf.score(X_train, y_train)))
print('Accuracy on test set : {:.3f}'.format(clf.score(X_test, y_test)))
# Accuracy on training set : 1.000
# Accuracy on test set : 0.937
// 실습 코드
import numpy as np
import matplotlib.pyplot as plt
def plot_feature_importances_cancer(model):
n_features = cancer.data.shape[1]
plt.barh(np.arange(n_features), model.feature_importances_, align='center')
plt.yticks(np.arange(n_features), cancer.feature_names)
plt.xlabel("Feature importance")
plt.ylabel("Feature")
plt.ylim(-1, n_features)
plot_feature_importances_cancer(clf)

// 실습 코드
from sklearn.tree import DecisionTreeClassifier
from sklearn.datasets import load_breast_cancer
from sklearn.model_selection import train_test_split, GridSearchCV
from sklearn import tree
cancer = load_breast_cancer()
X_train, X_test, y_train, y_test = train_test_split(cancer.data, cancer.target,
stratify=cancer.target,
random_state=42)
param_grid_extended = {
'criterion':['gini', 'entropy', 'log_loss'], # 분할 기준
'max_depth':[None, 5, 10, 15, 20, 25, 30], # 더 많은 깊은 트리 허용
'min_samples_split':[2, 5, 10, 20, 50], # 노드 분할 최소 샘플 수 증가
'min_samples_leaf':[1, 2, 5, 10, 20], # 리프 노드 최소 샘플 수 추가
'max_features':[None, 'sqrt', 'log2'], # 사용할 특성 개수
'splitter':['best', 'random'] # 데이터 분할 방식 추가
}
grid_search_extended = GridSearchCV(
DecisionTreeClassifier(random_state=0),
param_grid_extended,
cv=5,
scoring='accuracy',
n_jobs= -1 # cpu = -1 -> total
)
# 최적의 하이퍼파라미터 확인
grid_search_extended.fit(X_train, y_train)
# 최적의 하이퍼파라미터로 모델 학습
best_params_extend = grid_search_extended.best_params_
best_clf_extended = DecisionTreeClassifier(**best_params_extend, random_state=0) # 여러개의 튜플로 받는 건 *args, 딕셔너리로 받는 건 **kwargs
best_clf_extended.fit(X_train, y_train)
print('Accuracy on training set : {:.3f}'.format(best_clf_extended.score(X_train, y_train)))
print('Accuracy on test set : {:.3f}'.format(best_clf_extended.score(X_test, y_test)))
import numpy as np
import matplotlib.pyplot as plt
def plot_feature_importances_cancer(model):
n_features = cancer.data.shape[1]
plt.barh(np.arange(n_features), model.feature_importances_, align='center')
plt.yticks(np.arange(n_features), cancer.feature_names)
plt.xlabel("Feature importance")
plt.ylabel("Feature")
plt.ylim(-1, n_features)
plot_feature_importances_cancer(best_clf_extended)
# Accuracy on training set : 1.000
# Accuracy on test set : 0.944

// 실습 코드
# RandomForest 버전
from sklearn.ensemble import RandomForestClassifier
from sklearn.tree import DecisionTreeClassifier
from sklearn.datasets import load_breast_cancer
from sklearn.model_selection import train_test_split, GridSearchCV
from sklearn import tree
cancer = load_breast_cancer()
X_train, X_test, y_train, y_test = train_test_split(cancer.data, cancer.target,
stratify=cancer.target,
random_state=42)
// 실습 코드
param_grid_extended = {
'n_estimators':[50, 100, 200, 300], # 트리 개수
'criterion':['gini', 'entropy', 'log_loss'], # 분할 기준
'max_depth':[None, 10, 20, 30], # 트리 깊이
'min_samples_split':[2, 5, 10], # 노드 분할 최소 샘플 수
'min_samples_leaf':[1, 2, 5], # 리프 노드 최소 샘플 수
'max_features':['sqrt', 'log2', None], # 사용할 특성 개수
'bootstrap':[True, False] # 부트스트랩 샘플링 여부
}
grid_search_extended = GridSearchCV(
RandomForestClassifier(random_state=0),
param_grid_extended,
cv=5,
scoring='accuracy',
n_jobs= -1 # cpu = -1 -> total
)
# 최적의 하이퍼파라미터 확인
grid_search_extended.fit(X_train, y_train)
# 최적의 하이퍼파라미터로 모델 학습
best_params_extend = grid_search_extended.best_params_
best_clf_extended = RandomForestClassifier(**best_params_extend, random_state=0) # 여러개의 튜플로 받는 건 *args, 딕셔너리로 받는 건 **kwargs
best_clf_extended.fit(X_train, y_train)
print('Accuracy on training set : {:.3f}'.format(best_clf_extended.score(X_train, y_train)))
print('Accuracy on test set : {:.3f}'.format(best_clf_extended.score(X_test, y_test)))
import numpy as np
import matplotlib.pyplot as plt
// 실습 코드
def plot_feature_importances_cancer(model):
n_features = cancer.data.shape[1]
plt.barh(np.arange(n_features), model.feature_importances_, align='center')
plt.yticks(np.arange(n_features), cancer.feature_names)
plt.xlabel("Feature importance")
plt.ylabel("Feature")
plt.ylim(-1, n_features)
plot_feature_importances_cancer(best_clf_extended)
# Accuracy on training set : 1.000
# Accuracy on test set : 0.958

// 실습 코드
import numpy as np
import pandas as pd
import matplotlib.pyplot as plt
import seaborn as sns
from sklearn.datasets import load_iris
from sklearn.model_selection import train_test_split, GridSearchCV
from sklearn.naive_bayes import GaussianNB # gaussian: nomal
from sklearn.metrics import accuracy_score
data = load_iris()
X = data.data
y = data.target
feature = data.feature_names
// 실습 코드
# 하이퍼파라미터 최적화 진행 -> GaussianNB는 하이퍼파라미터를 최적화 하지 않음.
# 강제로 하는 것
param_grid = {'var_smoothing':np.logspace(0, -9, num=100)}
gnb = GaussianNB()
grid_search = GridSearchCV(gnb, param_grid, cv=5, scoring='accuracy')
grid_search.fit(X, y)
best_gnb = grid_search.best_estimator_
y_pred = best_gnb.predict(X)
accuracy = accuracy_score(y, y_pred)
print('Best estimaters found', grid_search.best_params_)
print(f'model Accuracy : {accuracy : .4f}')
// 실습 코드
# Feature importance 계산(GaussianNB 기반)
# GaussianNB는 각 클래스별 평균(mu)과 분산(var)을 학습하므로, 분산이 작을수록 예측에 중요한 특성으로 간주할 수 있음(1/var 활용)
feature_importance = 1/(best_gnb.var_).mean(axis=0) # 평균 분산의 역수를 중요도로 사용
# feature importance 시각화
importance_df = pd.DataFrame({'Feature' : feature, 'Importance' : feature_importance})
importance_df = importance_df.sort_values(by='Importance', ascending=False)
plt.figure(figsize=(10, 10))
sns.barplot(x="Importance", y="Feature", data=importance_df)
plt.title("Feature Importance (GaussianNB)")
plt.xlabel("Importance Score(1/variance)")
plt.ylabel('Features')
plt.show()
# Best estimaters found {'var_smoothing': 0.03511191734215131}
# model Accuracy : 0.9533
