
matplotlib을 쉽게 사용하기 위한 고수준(high-level) 라이브러리
📍 그래프 종류
Relational plots: 두 가지 변수(x, y)의 관계를 나타내기 위한 그래프
-->scatterplot,lineplot,replotDistribution plots: 변수 하나(x or y) 혹은 변수 두개 (x,y)의 값 분포를 나타내기 위한 그래프
-->displot,hisplot,kdeplot,ecdfplot,rugplot,distplotCategorical plots: 범주형 변수 (ex. Male/Female, Yes/No)와 연속형 변수(숫자) 간의 관계를 나타내기 위한 그래프
-->boxplot,barplot,countplot,catplot,stripplot,swarmplot,violinplot,boxenplot,pointtplotRegression plots: 회귀(regression) 분석 결과를 relational p lots과 함께 나타내주는 그래프
-->lmplot,regplot,residplotMatrix plots: 연속형 변수(숫자) 간의 관계 비율을 2차원 메트릭스로 만들고 그 비율에 따라 색을 입혀서 시각화
-->heatmap,clustermapMulti-plot grids: 여러 그래프를 함께 그려 한눈에 비교하기 위한 그래프
-->FacetGrid,pairplot,PairGrid,jointplot,JointGrid
사용방법
1. 데이터프레임(pandas 구조)를 삽입해서 그 데이터의 열이름을 x 축, y 축으로 입력하는 방법
sns.scatterplot(x = 'sugarpercent', y = 'winpercent', data = candy_data)
2. 데이터프레임의 열에 바로 접근해서 x 축, y 축으로 입력하는 방법
sns.scatterplot(x = candy_data['sugarpercent'], y = candy_data['winpercent'])
hue에 범주형 데이터(yes or no)를 입력해 서로 다른 색으로 표시
관계형 그래프
세 가지 파라미터 꼭 필요함(x축 데이터 컬럼명, y축 데이터 컬럼명, 데이터 셋)
sns.scatterplot(data=tips, x="total_bill", y="tip", hue="time")

hue: 마커 색으로 범주형 데이터 구분, ex. sns.scatterplot(x='total_bill', y='tip', data=tips, hue='time')style: 마커 모양으로 범주형 데이터 구분may_flights = flights.query("month == 'May'")
sns.lineplot(data=may_flights, x="year", y="passengers")

hue, style, markers=True히스토그램 - 데이터의 빈도
sns.histplot(data=penguins, x="flipper_length_mm", bins=30)

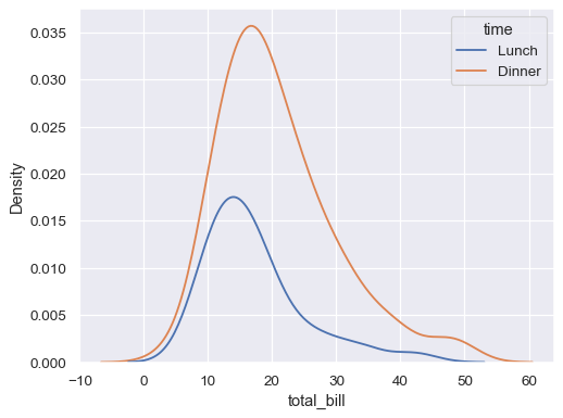
multiple=stackkde=Truesns.kdeplot(data=tips, x="total_bill", hue="time")

hue, stylekind=: hist, kde, ecdfrow, col: subplot 여러 개 함께 나타낼 수 있음flights_wide = flights.pivot(index="year", columns="month", values="passengers")
sns.barplot(flights_wide)

sns.countplot(titanic, x="class", hue="survived")

sns.boxplot(data=titanic, x="class", y="age", hue="alive")

sns.violinplot(data=df, x="class", y="age", hue="alive")

sns.stripplot(data=tips, x="total_bill", y="day", hue="day", legend=False)

sns.swarmplot(data=tips, x="total_bill", y="day", hue="day", legend=False)

kind: strip(default), swarm, box, violin, boxen, point, bar, countrow, colsns.lmplot(data=penguins, x="bill_length_mm", y="bill_depth_mm", hue="species")

hue, row, colsns.heatmap(glue, annot=True)

annot=True: 값을 칸 안에 표시해줌
seaborn 공식문서
seaborn color palette
seaborn color palette 공식문서
import plotly.express as px
import plotly.graph_object as go
crosstab
df.hist(bins=n, figsize=())