20241111 TIL : Lombok @Builder
20241112 TIL : 정적 팩토리 메서드

20241113 TIL : Service에서 @Transactional의 적용
20241114 TIL : 테스트에서의 Spring Security

20241115 TIL : JWT의 사용

20241118 TIL : EC2 swap 메모리 설정

20241119 TIL : Chapter 1 프로젝트 회고

20241120 TIL : MSA - 서비스 디스커버리&클라이언트 사이드 로드밸런싱
20241121 TIL : Chapter 1 프로젝트 피드백
20241122 TIL : @Transactional(readOnly = true), PUT과 PATCH

20241125 TIL : CI/CD 실습 및 트러블슈팅(ECS 클러스터 서비스 생성 실패)
20241126 TIL : MSA - 서킷 브레이커 (Resilience4j), API 게이트웨이 (Spring Cloud Gateway)

20241127 TIL : Gateway Filter를 통한 인증/인가 처리

20241128 TIL : Spring Cloud Config, 분산 추적(zipkin)
20241129 TIL : Redis의 직렬화 방법
20241202 TIL : 캐싱 전략
20241203 TIL : MSA 프로젝트 과제 기술 질문

20241204 TIL : AWS Bastion 호스트를 통한 프라이빗 RDS 접속
20241205 TIL : RabbitMQ
오늘 학습한 내용 > - Spring Cloud Gateway에서 커스텀 로드밸런서 설정하기 AbstractGatewayFilterFactory ServiceInstanceListSupplier ReactorServiceInstanceLoadBalancer Spring Cloud Gateway에서 커스텀 로드밸런서 설정하기 Spring Clou...
20241209 TIL : [CH.2] MSA 프로젝트 과제 (주특기 입문) 피드백
20241210 TIL : QueryDsl이란?
20241211 TIL : DDD(Domain Driven Design)
20241212 TIL : QueryProjection을 사용해 dto로 반환하기, QueryDsl의 Q 클래스가 생성되지 않는 문제 해결
Swagger java.lang.NoSuchMethodError: 'void org.springframework.web.method.ControllerAdviceBean 에러 발생 및 접속되지 않는 오류(500 Internal Server Error)
Spring Cloud Gateway에서 마이크로서비스의 Swagger 관리하기
Refresh Token과 Redis
20241219 TIL : Refresh Token with Spring Boot
20241220 TIL : Log4j 취약점을 통한 해킹 실습하기
20241223 TIL : DB Lock
20241224 TIL : 프록시(Proxy)와 Spring AOP
20241226 TIL : Spring Bean, IoC, DI
20241227 TIL : 공통 응답 DTO 사용하기
20241230 TIL : 이메일 인증 구현하기
20241231 TIL : Java Reflection
20240102 TIL : 공통 응답 DTO 적용기와 HTTP Status Code 적용하기

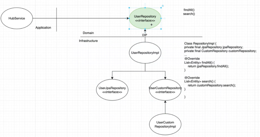
20250103 TIL : DDD와 JpaRepository
20250106 TIL : JPA 변경 감지 사용 시 save() 메서드의 호출은 불필요한가?
20250107 TIL : Docker Compose에서 환경변수 다루기

20250108 TIL : MSA 프로젝트 Docker Compose로 도커 컨테이너화하기
20250109 TIL : MSA 프로젝트 Docker Compose로 EC2에 수동 배포하기
20250113 TIL : 이메일 발송 비동기 처리하기
20250114 TIL : Grafana와 Loki를 이용한 로그 모니터링
20250115 TIL : Spring Boot에서 CloudFront 및 S3로 이미지 업로드하기
20250116 TIL : 가비아에서 구매한 도메인과 Route53 연결하기