
SpoonOS는 여러 LLM 제공업체에 대한 통합 인터페이스를 제공합니다. 코드를 한 번만 작성하면, 단일 파라미터만 변경하여 OpenAI, Anthropic, Google, DeepSeek, 또는 OpenRouter 간에 전환할 수 있습니다. 코드 재작성도 필요 없고

LLM(Large Language Model)은 텍스트를 생성하는 데 뛰어나지만, 오늘의 비트코인 가격을 알거나 이메일을 보내거나 데이터베이스를 조회할 수는 없습니다. Tools는 바로 이 격차를 메워주는 핵심 기능입니다.Tools는 호출 가능한 기능(callable

SpoonOS Graph System은 상태 기반 다단계 AI 에이전트 워크플로우를 구축하기 위한 라이브러리입니다. 애플리케이션을 방향성 그래프로 모델링하며, 노드는 액션(LLM 호출, 도구 실행, 데이터 처리)을 나타내고 엣지는 조건부 분기, 병렬 팬아웃, 반복적 추

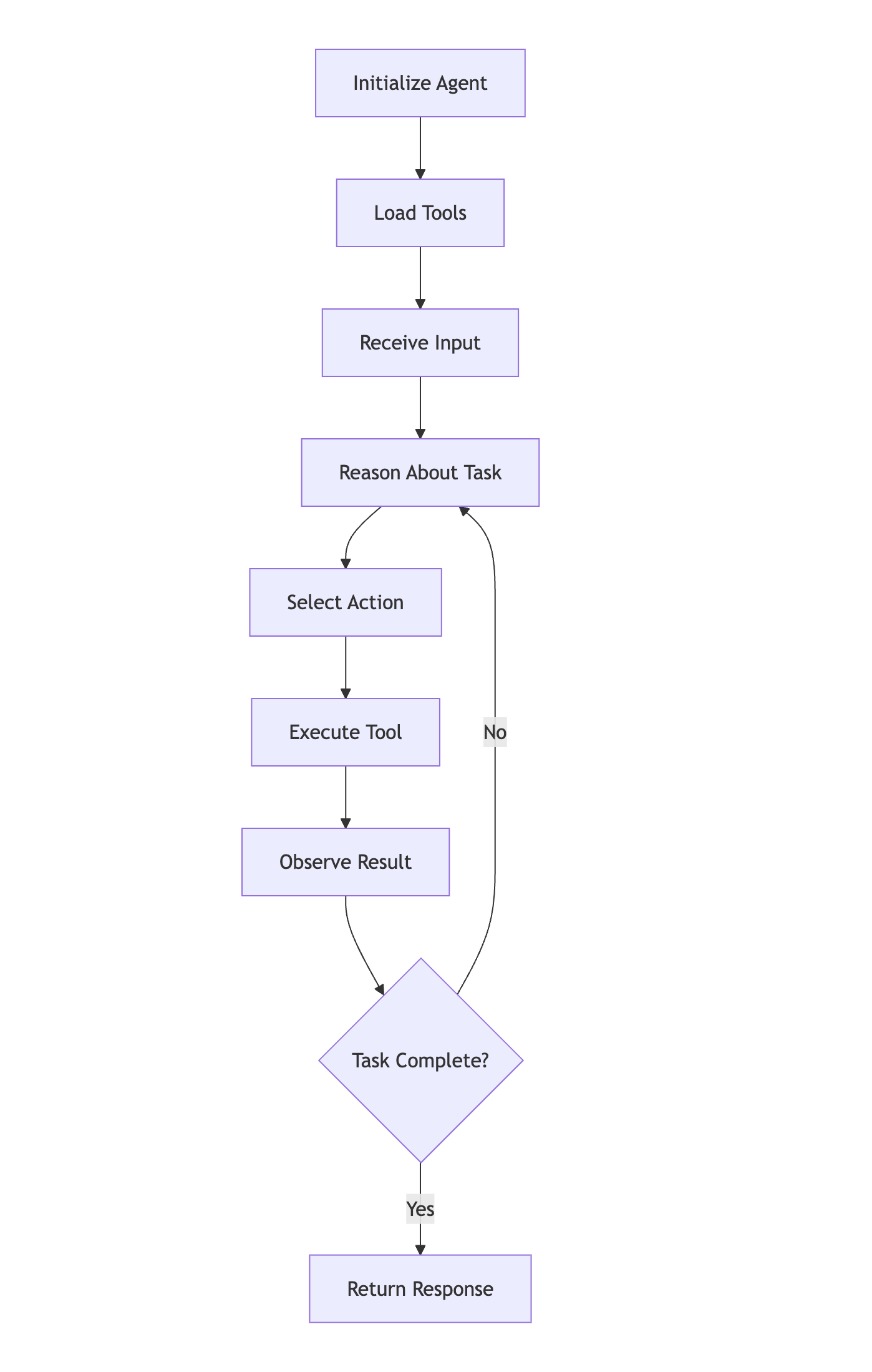
에이전트는 SpoonOS의 핵심 지능 계층입니다. 추론하고, 계획하고, 행동하는 자율 AI 시스템으로 복잡한 작업을 수행합니다. 에이전트는 LLM의 추론 능력을 도구, 메모리, 구조화된 실행 패턴과 결합하여 단순한 질문-답변을 넘어서는 기능을 제공합니다.일반적인 LLM
SpoonOS를 설치했다면 이제 설정을 통해 프레임워크를 사용할 준비를 해야 합니다. SpoonOS는 환경 변수 우선(env-first) 접근 방식을 채택하여 간단하고 유연한 설정을 제공합니다. 이 가이드는 처음 설정하는 개발자부터 고급 사용자까지 모든 수준의 사용자를
SpoonOS는 강력한 Python 기반 AI 에이전트 프레임워크로, 블록체인과 데이터 분석 작업을 위한 다양한 도구를 제공합니다. 이 가이드는 SpoonOS를 처음 설치하는 개발자들을 위해 단계별로 안내합니다.사전 요구사항(- 빠른 설치(- 설치 옵션 비교(- 프레임
SpoonOS 프레임워크를 사용하면 5분 안에 AI 에이전트를 만들고 실행할 수 있습니다. 이 가이드를 따라가면 첫 번째 에이전트를 빠르게 구축할 수 있습니다.시작하기 전에 몇 가지 준비가 필요합니다. 먼저 설치가 완료되어 있어야 하며, 최소 하나의 프로바이더 API
한국 개발자가 최첨단 홀로그램 블록체인 및 AI 데이터를 보며 노트북을 작업하는 모습블록체인과 AI 기술의 융합이 이끄는 새로운 디지털 경제의 물결이 도래했습니다. SpoonOS는 Web3 기반의 에이전틱 AI 운영체제로, 개발자와 기업들에게 혁신적인 수익화 기회를 제
많은 경우, neo-express를 사용하여 N3 스마트 컨트랙트를 테스트하고 디버깅할 수 있습니다. 그러나 컨트랙트, 다른 사람의 컨트랙트, 또는 Neo 소스 코드에서 발생하는 해결책이 불분명한 예외를 만날 수 있습니다. 또는 테스트넷 GAS가 부족할 수도 있습니다.
Neow3j는 Java 플랫폼(Java, Kotlin, Android)을 사용하여 Neo dApp과 스마트 컨트랙트를 구축하기 위한 쉽고 신뢰할 수 있는 도구를 제공하는 개발 툴킷입니다. neow3j와 기술 문서에 대한 더 자세한 정보는 neow3j.io를 확인해보세요

AI와 블록체인의 결합이 가속화되는 지금, 레이어1 블록체인 Neo와 AI 에이전트 인프라 SpoonOS가 함께 개최하는 글로벌 해커톤, Scoop AI Hackathon이 개최됩니다.전 세계 개발자·연구자·크리에이터가 한자리에 모여 더 투명하고 편리한 Web3 / A
Neow3j는 Java 플랫폼(Java, Kotlin, Android)을 사용하여 Neo dApp과 스마트 컨트랙트를 구축하기 위한 쉽고 신뢰할 수 있는 도구를 제공하는 개발 툴킷입니다. neow3j와 기술 문서에 대한 더 자세한 정보는 neow3j.io를 확인해주세요
Neow3j는 Java 플랫폼(Java, Kotlin, Android)을 사용하여 Neo dApp과 스마트 컨트랙트를 구축하기 위한 쉽고 신뢰할 수 있는 도구를 제공하는 개발 툴킷입니다. neow3j와 기술 문서에 대한 더 자세한 정보는 neow3j.io를 확인해주세요
Java 스마트 컨트랙트는 neow3j devpack을 통해 가능합니다. 이는 스마트 컨트랙트 라이브러리, 컴파일러, 테스트 프레임워크를 제공합니다. Neow3j는 빌드 도구로 Gradle을 선호합니다. Gradle 태스크를 통해 컨트랙트 컴파일을 가능하게 하는 Gra
CPM은 스마트 컨트랙트를 다운로드하고 여러 언어로 온체인 및 오프체인 SDK를 생성할 수 있도록 도와주는 도구입니다. 직접 작성할 필요 없이 최소한의 변경만으로 가능합니다.프로젝트를 템플릿에서 생성하기 위해 vite를 사용하는 것을 권장합니다. npm create v

이 튜토리얼은 Python 스크립트를 NeoVM 호환 코드로 컴파일하는 도구인 Neo3-boa를 사용하여대체 가능한 토큰을 만드는 방법을 보여줍니다. 이 토큰은 NEP-17 표준을 준수합니다.NEP-17 표준은 토큰 컨트랙트가 Neo 블록체인에서유효한 대체 가능한 토큰

이 문서는 dApp과 지갑 간의 통신을 위한 오픈소스 프로토콜인 WalletConnect의 구현에 대해 다룹니다. 이를 통해 사용자는 개인 키를 애플리케이션에 노출시키지 않고도 개인 지갑에서 직접 dApp이 제안한 트랜잭션을 안전하게 서명할 수 있습니다.거의 모든 탈중
실제 스마트 컨트랙트: 간단한 도메인 등록기 구축 및 배포 안녕하세요! 현재 이 튜토리얼의 명령줄 버전을 보고 계시네요. 혹시 그래픽 사용자 인터페이스가 더 편하시다면 이 튜토리얼의 UI 버전을 확인해보세요. 이 튜토리얼은 Neo N3 Fungible Token Sample Contract 프로젝트에서 영감을 받아 만들어졌습니다. 오늘은 Neo Blo...

이 튜토리얼을 따라가기 위해 다음 소프트웨어가 필요합니다:.NET SDK 5.0 — https://dotnet.microsoft.com/download스마트 컨트랙트 코드를 C\* Visual Studio Code — https://code.vis

이 튜토리얼에서는 Neo 블록체인에서의 예제 컨트랙트를 통해 개발 환경 설정 및 구성, 컴파일, 배포, 그리고 프라이빗 체인과 테스트넷에서의 스마트 컨트랙트 호출 작업을 안내합니다. 이 튜토리얼은 기본적인 개발 및 테스트 환경을 구축하고, 주요 기술 개념들을 강조하는