Lec 5-Concurrency (2)

Southgiri·2025년 5월 24일

Operating Systems

목록 보기
14/18

Condition Variables

Condition Variables

  • Construct for managing control flow
    Condition variables are not locks
    • Each condition variable is associated with a mutex
    • Threads that can't run yet wait() for some condition to become satisfied
    • When the condition is satisfied, some other thread can signal() to the waiting threads

Producer & Consumer (Bounded Buffer Problem)

Producer

  • Place data items in a buffer

Consumer

  • Grab data items out of the buffer

Bounded buffer

  • A bounded buffer is used when you pipe the output
  • Bounded buffer is shared resource -> Synchronized access is required

Put and Get ver. 1

Problem

  • No lock

Single Condition variable & associated lock

  • In p3, we put mutex as args so that thread can unlock mutex before wait
  • printf(IO) can be blocked -> should be conducted out of critical section

Problems

  • After the producer woke Tc1T_{c1}, Tc1T_{c1} expected full state but the state is empty
  • There is no guarantee that when the woken thread runs, the state will still be as desired
    (Mesa semantics)
  • Stronger guarantee that the woken thread will run immediately upon being woken
    (Hoare semantics)

Single Condition variable & While

  • if -> while
    • When Tc1T_{c1} wakes up, re-checks the state of conditon variable
  • When we check Condition variables, always use while loops

Problems

  • A consumer should not wake other consumers, only producers

Two Condition variables & While

  • Producer wait on empty and signals fill
  • Consumer wait on fill and signals empty

Monitors

  • Combination of a mutex and a condition variable

Semaphores

Semaphores

  • Generalization of a mutex

    • May be locked by up to NN
  • Methods

    • P : wait
      • NN--, if N<0N<0 sleep
    • V : signal
      • NN++, if waiting thread > 0, wake one up
  • Initialization

    • Initialize to the value 1
    • The second argument 0 includes that the semaphore is shared
  • sem_wait()

    • Decrement the semaphore value
    • If the value of semaphore is one or higher, return right away
    • When negative, the value of semaphore is equal to the number of waiting threads
  • sem_post()

    • Increment the semaphore value
    • If there is a thread waiting to be woken, wakes one

As Lock (Binary Semaphore)

  • What should be X?
    • The initial value should be 1
    • The number of threads that can have lock
  • Of course, semaphore value is a shared resource
    -> Need HW support so that can be atmoic instruction

As Condition Variables

  • What should be X?
    • When parent call sem_wait(), parent should wait
    • The initial value should be 0
  • The parent call sem_wait() before the child call sem_post()
  • The child run to completion before the parent call sem_wait()

Producer & Consumer (Bounded Buffer Problem)

  • Case) MAX is greater than 1
    • If multiple producers, race condition can happen in line p2
  • We forgot Mutex
    • Accessing the buffer should be in critical section

Sol 1. Add Mutex

  • Semaphore doesn't unlock the mutex when thread call sem_wait()

Sol 2. Hold Condition variable first

  • Acquire the condition variable first and then acquire the lock

Read/Write Lock

  • Many threads hold the read lock in parallel
  • Only one thread hold the write lock at a time
    • Write lock cannot be acquired until all read locks are released
    • New read lock cannot be acquired if a writer is waiting

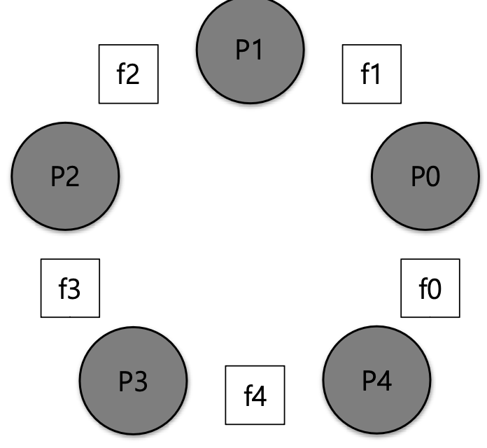
Dining philosophers

  • In order to eat, need two forks
  • If each philosophers grab the left fork, Each will be stuck holding one fork

Solution

  • The cycle is broken

0개의 댓글