업로드중.. linkedlist : 순서를 가지도록 데이터를 나열한 것 Node 에는 data, next가 저장되어있고 또 next에는 Node라는 객체가 저장되어있고 그 Node에는 data, next가 저장되어있음... !! 리스트의 구현!! (무조건 냅다
12월 4일 - 자료구조(datastructure) // USF(university of sanfrancisco) visualization 사이트 들어가면 자료구조 그림으로 이해할수있게 참고가능! 스택 : 후입선출(LIFO) 방식. 가장 최근에 들어 온 데이터가 가
12월 1일 - java day10 마지막날 보안 네트워크 보안 네트워크 패킷을 이용한 해킹을 보안하는 법(패킷에서 1바이트만 바껴도 해킹공격이 들어오는데 그걸 막는것. 보통 방화벽으로 막음) 방화벽 설정(firewalld) 시스템 보안 리눅스에 특정
JDBC : build.gradle mysql connector 추가, 자바 코드 작성 JSP : 톰캣 설치, 프로젝트 + web, 연동 설정 톰캣 : 자바기반으로 만들어져있는 서버프로그램 PATH JAVA_HOME 환경변수 설정 톰캣 설정 추가 fix pr
11월 29일 - 자바문법 기초부터 다시! basicbasic day08 클래스이름 변수이름; ex) Integer score; // 출력문이나 연산식 내부에 변수 이름을 대입하여 사용 변수이름만 쓰기 클래스이름 변수이름 = 값; ex) Integer score
11월 28일 - java day07 오늘 할 것 : 파일 전송 서버 파일 전송 클라이언트 스레드 개념 소켓 통신에 스레드 적용 여러 클래스를 동시에 실행한다~ 레이스 컨디션 싱클톤 - 멀티 스레드 멀티 스레드가 쓰이는 곳 하드 디스크에 저장된 프로그램
class 클래스이름( ) 변수이름 = new 클래스(); 클래스이름 변수이름; 숫자 저장하는클래스 Integer 글자 저장하는클래스 String // 변수이름 맨앞글자는 소문자로! class School { public static void
11월 23일 클래스이름 변수이름; 숫자 저장하는클래스 Integer 글자 저장하는클래스 String class 클래스이름( ) if(조건) { 조건이 참일 때 실행할 코드 } if조건 ( 조건이 참일 때 실행할 코드1 ) else ( 조건이 거짓
!!!문법 중요!!! 클래스이름 변수이름; 숫자 저장하는클래스 Integer 글자 저장하는클래스 String class 클래스이름( ) if(조건) { 조건이 참일 때 실행할 코드 } if조건 ( 조건이 참일 때 실행할 코드1 ) else ( 조건
11월 21일자바는 객체지향프로그래밍 언어이다.객체 : 현실 세상의 무언가를 컴퓨터로 옮긴 것 공통된 특징을 변수로 만들고 기능을 메소드로 만드는 것클래스 : 객체를 만들기 위한 틀변수: 뭔가를 저장하는 공간조건문 : 특정 조건일 때 코드가 실행되게 할 수 있는 문법반
자바는 객체지향프로그래밍 언어다.객체 : 현실세상에 존재하는 유형 또는 무형(생각, 개념)의 모든 것을 컴퓨터 세상으로 옮긴 것, 공통적인 특징만 가지고 컴퓨터 세상으로 옮긴 것.객체 속성 : 공통된 특징 기능 : 객체의 특징을 변경시키는 것클래스 : 한 종류의 객
woof우리는 예약하고 주문하는 방식이기때문에 쓰기작업이 많아야함(쓰기작업하는 서버가 더많아야함)dp팀은 rw r r우리팀은 rw rw rwCLUSTER 방식으로 세 개의 서버를 구성하여 활동하던 서버가 다운 돼도 다른 서버로 이동해서 서비스를 끊김 없이 제공할 수

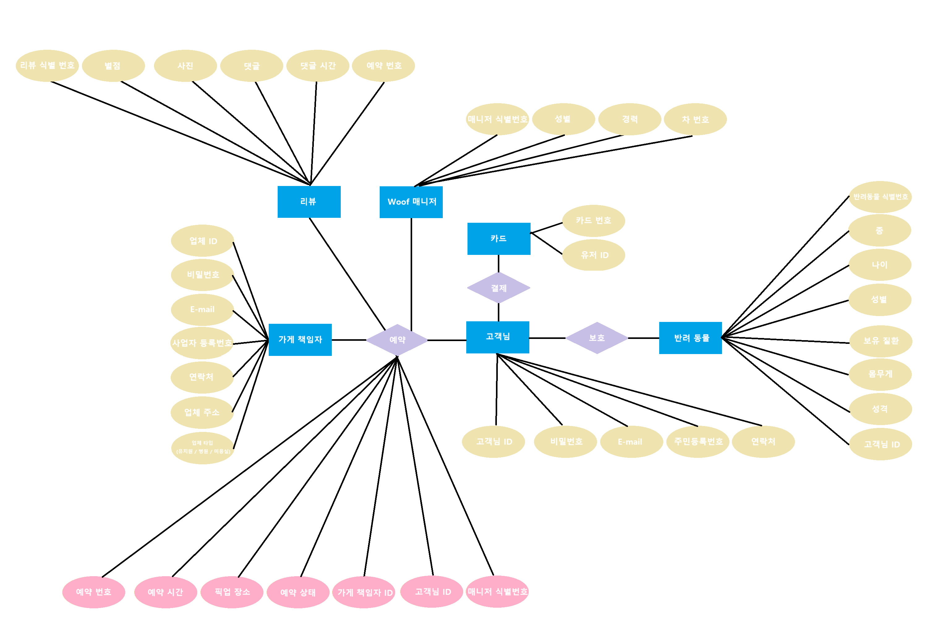
요구사항 사용자Woof에 회원가입을 할 수 있다\-> ID, PW, e-mail을 입력해야 한다\-> 동물유기를 미연에 방지하기 위해 보호자는 전화번호 인증, 실명인증(주민등록번호)을 받은 후 가입이 이루어진다로그인을 할 수 있다\-> 아이디는 이메일로 비밀번호는 대
첫번째 팀플!Mysql, innoDB, ERD, 릴레이션스키마주제 = 반려동물 케어 서비스woof 사이트에는 유치원, 병원, 미용실 업체들이 등록되어 있고, 사용자가 우리 woof 사이트에서 어느 업체들을 이용할 지 예약을 하면 담당자가 배정되어서 예약된 스케줄에 따라
깃 설치 = https://git-scm.com/downloads로컬 저장소 생성 폴더 생성 -> 폴더로 이동 -> 우클릭 -> git으로 열기 -> git init파일 생성후 우클릭 -> 추가옵션표시 -> open git bash heregit init (파
11월 10일트랜잭션 : DB에서 수행하는 작업 단위 mysql에서는 기본적으로 sql ; 한줄이 하나의 작업단위로 설정되어 있음 SELECT @@AUTOCOMMIT; (로 워크벤치에서 확인 1이면 설정됨, 0이면 해제됨)트랜잭션 특징원자성 (Atomicity) : 트
11월 9일 - 클러스터링mysql cluster리눅스 준비(4대) - 네트워크설정무조건!db1 10.10.10.135 mysql-serverdb2 10.10.10.136 mysql-serverdb3 10.10.10.137 mysql-serverrouter 10.10.
11월 8일첫날배운거부터 다시복습리눅스 : pwd, thuch, mv, mkdir, rm -rf, cd, ls, vi, ps -ef, netstat -anlp, systemctl, yum (netstat -anlp:프로그램이사용하는포트번호확인명령어)<네트워크>랜