Firebase : DB의 일종. 비관계형 데이터베이스. SQL과는 다르다...(noSQL) 별도의 서버 개발 없이 웹에서 데이터 전송 받을 수 있는 플랫폼.Firebase에 추억앨범 데이터를 전송하고, 전송한 데이터를 다시 내 페이지로 불러들이는 작업함수
Firebase : DB의 일종. 비관계형 데이터베이스. SQL과는 다르다...(noSQL) 별도의 서버 개발 없이 웹에서 데이터 전송 받을 수 있는 플랫폼.Firebase에 추억앨범 데이터를 전송하고, 전송한 데이터를 다시 내 페이지로 불러들이는 작업함수

Today? JavaScript 문법 종합반 3주차 데이터 타입의 종류 : [기본형과 참조형의 구분 기준] 복제의 방식 기본형 : 값이 담긴 주소값을 바로 복제 참조형 : 값이 담긴 주소값들로 이루어진 묶음을 가리키는 주소값을 복제 불변성의 여부
구조 분해 할당 (Destructuring) 배열\[]이나 객체{}의 속성을 분해해서 그 값을 변수에 담을 수 있게 해주는 문법MapSet문자열로 구성된 리스트 strings와, 정수 n이 주어졌을 때, 각 문자열의 인덱스 n번째 글자를 기준으로 오름차순 정렬하려 합니
Today? JavaScript 문법 종합반 4주차 동기 : synchronous 현재 실행중인 코드가 끝나야 다음 코드를 실행하는 방식 CPU의 계산에 의해 즉시 처리가 가능한 대부분의 코드 계산이 복잡해서 CPU가 계산하는 데에 오래 걸리는

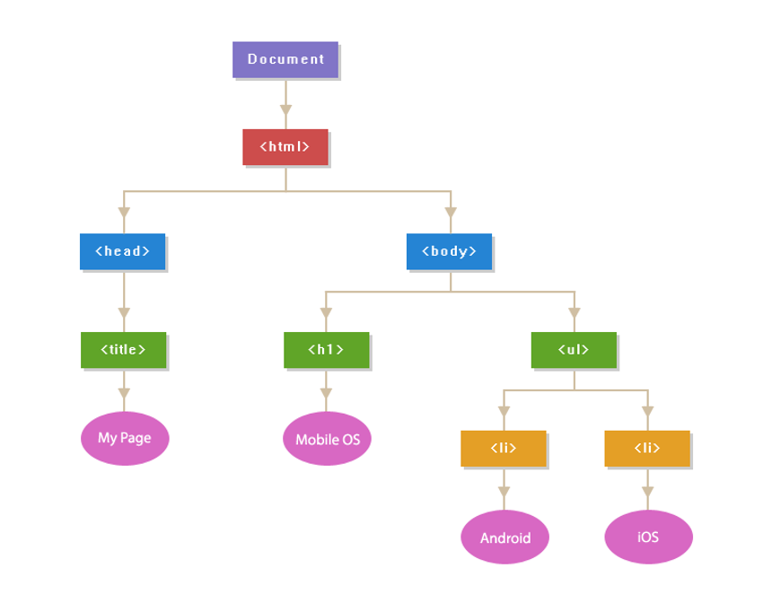
Document(HTML 파일)를 Javascript가 알아먹을 수 있는 Object 형태로 Modeling 한 것모든 DOM의 node들은 ‘속성’과 ‘메서드'를 갖고있음웹 페이지를 구성하는 모든 HTML 태그와 텍스트, 그리고 속성 등을 하나의 블록으로 취급하는 것
Today? JavaScript 문법 종합반 5주차 구조 분해 할당 (Destructuring) 배열[]이나 객체{}의 속성을 분해해서 그 값을 변수에 담을 수 있게 해주는 문법 Map Set 메서드와 함수의 차이? 큰 차이가 없지만... 함수는 독립적으로
Today? JavaScript 문법 종합반 5주차 클래스(Class) 학교에서 다양한 종류의 책상을 만드는 설계도 이 설계도를 보면 어떤 종류의 책상을 만들 수 있는지, 책상이 가지고 있는 특징(이 특징은 변수-또는 속성과 메서드)은 무엇인지 알 수 있습니다. 인
이번에 팀과제에서 상세 페이지로 데이터를 전송하고, 그걸 뿌려주는 부분을 담당하게 되어서 어떤 방식으로 영화 id값을 보낼지 고민해보았다. GPT-4와 구글링의 도움을 받았다...Form을 사용하는 방식:HTML form 요소로 POST 요청을 통해 데이터를 전송한다.
이번에 팀과제에서 상세 페이지로 데이터를 전송하고, 그걸 뿌려주는 부분을 담당하게 되어서 어떤 방식으로 영화 id값을 보낼지 고민해보았다. GPT-4와 구글링의 도움을 받았다...Form을 사용하는 방식:HTML form 요소로 POST 요청을 통해 데이터를 전송한다.
Today? 팀과제 작성 GIT 오늘 배운 것 코드카타 > 1) 콜라츠 추측 왜 내가 비슷하게 했을 땐 안 나온 거지... while에 i 2) String형 배열 seoul의 element중 "Kim"의 위치 x를 찾아, "김서방은 x에 있다"는 String을
git branch브랜치 목록 확인(로컬)git branch branch-namebranch-name이라는 branch를 생성함git checkout branch-name브랜치가 없을 경우 전환하지 않는다. / 존재할 경우 해당 브랜치로 이동단, -b를 붙이면 생성 후
이제 깃헙에 대해서도 조금 익숙해지고 있다... 내가 그저께까진 PR(풀리퀘스트)를 안 하고 dev에 그냥 막 push하고 있었는데 어제부턴 개인 브랜치에 push를 했고, 오늘 오전에 조원분의 도움을 받아 PR에 대해서도 알게 되었다... commit 메시지 작성이
오전 내내 발표 스크립트 쓰고 시연영상 촬영하였음ㅠㅠ 정리하면서 작업한 내용에 대해 한 번씩 회고했다. 다른 조 발표도 보고... 몽고DB나 SQL로 저장한 조들도 있던데 대단해 보였다...1) 어떤 정수들이 있습니다. 이 정수들의 절댓값을 차례대로 담은 정수 배열 a

Today? Node.js 입문주차 (1주차) URL(Uniform Resource Locator) 인터넷(Internet)상의 리소스 위치를 나타내기 위해 사용 > http://cafe.naver.com/joonggonara http : 프로토콜(통신 규약) ca
1) 길이가 n이고, "수박수박수박수...."와 같은 패턴을 유지하는 문자열을 리턴하는 함수, solution을 완성하세요. 예를들어 n이 4이면 "수박수박"을 리턴하고 3이라면 "수박수"를 리턴하면 됩니다.와 엄청 깔끔하게 푸셨다 repeat은 지난 번에 공부했는데
1) 두 정수 left와 right가 매개변수로 주어집니다. left부터 right까지의 모든 수들 중에서, 약수의 개수가 짝수인 수는 더하고, 약수의 개수가 홀수인 수는 뺀 수를 return 하도록 solution 함수를 완성해주세요.두 번 풀었다. 처음에는 약수를

aws 가입한 뒤 터미널에서 해당 아이피로 접속하고, git clone 해주려고 했는데 다음과 같은 오류가 발생했다. 이유를 찾아보니 일시적으로(? 근데 21년부터 쭉 그랬던 듯... 뭐지?) 패스워드 인증 방식을 막아뒀고, 토큰을 발급 받아야 한다고 해서 깃허브 들어

1) 새로 생긴 놀이기구는 인기가 매우 많아 줄이 끊이질 않습니다. 이 놀이기구의 원래 이용료는 price원 인데, 놀이기구를 N 번 째 이용한다면 원래 이용료의 N배를 받기로 하였습니다. 즉, 처음 이용료가 100이었다면 2번째에는 200, 3번째에는 300으로 요금
Today? 개인과제 작업 enum? 상품 작성 시 상품은 두 가지 상태, 판매 중(FORSALE)및 판매 완료(SOLDOUT) 를 가질 수 있습니다. 상품 등록 시 기본 상태는 판매 중(FOR_SALE) 입니다. 다음과 같은 조건을 만족시켜야 했는데, 나는 FO

1) 행렬의 덧셈은 행과 열의 크기가 같은 두 행렬의 같은 행, 같은 열의 값을 서로 더한 결과가 됩니다. 2개의 행렬 arr1과 arr2를 입력받아, 행렬 덧셈의 결과를 반환하는 함수, solution을 완성해주세요.분명 코드 실행 때는 문제 없었는데 제출하고 채점하

데이터베이스에서 사용되는 생성, 삽입, 조회 💡 SQL의 종류DDL (Data Definition Language)CREATE, DROP, ALTERDML (Data Manipulation Language)SELECT, INSERT, DELETE, UPDATEDCL
RDB(관계형 데이터베이스)테이블에 데이터 저장, 테이블 간 연결로 관리행과 열을 가짐비관계형 데이터베이스의 반대이 문제에는 표준 입력으로 두 개의 정수 n과 m이 주어집니다.별(\*) 문자를 이용해 가로의 길이가 n, 세로의 길이가 m인 직사각형 형태를 출력해보세요.

패키지 매니저를 이용해 프로젝트 기본 세팅 서버 구동을 위한 프레임워크를 설치 한 후, 서버 구동 확인을 위해 코드를 작성여기에 추가로 prettier와 dotenv를 설치했다. env 파일과 .gitignore 파일도 생성해둠!
두 수를 입력받아 두 수의 최대공약수와 최소공배수를 반환하는 함수, solution을 완성해 보세요. 배열의 맨 앞에 최대공약수, 그다음 최소공배수를 넣어 반환하면 됩니다. 예를 들어 두 수 3, 12의 최대공약수는 3, 최소공배수는 12이므로 solution(3, 1
데이터베이스의 상태를 변환시키는 하나의 논리적 기능을 수행시키기 위한 작업의 단위 또는 한꺼번에 모두 수행되어야 할 일련의 연산들예 : 호날두가 메시에게 입금호날두의 계좌에서 100만원 차감메시의 계좌에 100만원 추가만약에 이 과정이 따로 처리가 된다면? 호날두의 계
API 명세서https://serious-airedale-c1e.notion.site/4da6ccaedd6e47d3b7203754b76514d3?v=f1ce0226227e46158eb38df75c6d92f6&pvs=4ERD https://www.erd
복습하듯 쭉 돌려보고...입문주차에서 AWS 배포 관련 강의자료도 한 번 더 살펴봄왜 자꾸 에러가 나나 했더니, git pull을 한 뒤에 npx prisma generate를 해주지 않아서 aws 서버 안에 설치되어 있던 prisma와 마이그레이션 관련 충돌이 나는
업무에서 필요로 하는 모든 데이터가 모델에 정의되어야 함두 개의 엔티티가 비슷한 애트리뷰트로 구성되면 -> 하나의 엔티티로 통합애트리뷰트는 누구나 알기 쉽게 작성애트리뷰트의 이름은 짧게!애트리뷰트가 여러 개의 값을 가지면 엔트리로 바꾸는 게 낫다.엔티티, 애트리뷰트는
참고https://developers.kakao.com/https://devhaks.github.io/2019/05/31/oauth2/마침내 정상적으로 카카오 로그인하는 데에는 성공했다. 다른 개발자 분이 남긴 댓글들을 보면 문서에 자세히 잘 나와있어

Q. 만약 이 서비스를 구현하는 사람이 우리라면 이 서비스를 만들까?Q. 우리라면 어떻게 만들까?워크스페이스워크스페이스 개설다른 워크스페이스 추가(다른 워크스페이스 로그인)워크스페이스 탐색채널채널 생성 및 삭제다이렉트 메시지 및 채널 내 메시지파일 첨부문서 및 텍스트
프로젝트 명 : UDONG모임 추가, 수정, 삭제 라우터 생성회원정보 수정, 조회 라우터 생성댓글 추가, 수정, 삭제, 조회 라우터 생성게시물과 동일한 테이블을 바라보기 때문에 isComment 값으로 댓글 여부를 판별댓글 작성 시 parentsId에 부모 게시글 아이

프로젝트 명 : UDONG외래 키 제약조건 위반이라고 한다. 테스트용 데이터를 저장하는데 해당하는 userId가 Users 테이블에 존재하지 않아서 오류가 난 것. insert를 해 줄 때도 users 테이블을 바라볼 줄 몰랐다... ㅠㅠ 유저 테이블에 있는 유저아이디
프로젝트 명 : UDONGfindUnique는 키값을 where절에 넣어주지 않으면 못 찾더라...delete나 update도 마찬가지.findFirst로 수정해서 해결함
Q. 슬랙 기능 중 CRUD와 직접 관련 없는 기능들?허들, 음성메세지 전송, 동영상 클립, 멘션슬랙에서 제공하는 오디오/비디오 컨퍼런스 기능VoIP (Voice over Internet Protocol)인터넷을 통해 음성 정보 전송암호화 x , 호환성 안 좋음WebR
클론코딩의 대표주자피드핵심기능 : CRUD좋아요공유하기피드 댓글스토리24시간 노출스티커, 텍스트, 그림, 링크 등을 추가해시태그릴스DM라이브 방송

Today? Node.js 심화주차 1주차 객체 지향 프로그래밍의 핵심 원칙 캡슐화(Encapsulation) 객체 내부의 세부적인 사항을 감추는 것, 즉 중요한 정보를 외부로 노출시키지 않도록 만드는 것 자바스크립트는 완벽한 캡슐화를 지원하지 않음... 오
테스트용 라이브러리스크립트에 이렇게 지정해놓고 yarn test 같은 식으로 출력했다. \--forceExit : 테스트 완료시 강제로 Jest 종료express의 app 객체와 프리즈마가 연결된 상태로 남아있어서 테스트 코드가 종료되지 않을 때 사용\--silent
적용은 다 했는데 기존 로직이나 미들웨어를 어디에 어떤 식으로 반영하면 좋을지 알 수 없어서 조금 검색을 해 보았다. 3계층 아키텍처에서의 비밀번호 해싱은 서비스 계층에서 구현하는 것이 일반적이라고 한다... 비즈니스 로직 계층 (서비스): 애플리케이션의 핵심 비즈니스
레코드 저장과 응답 성능 향상을 위해서...데이터 저장, EC2 고메모리 유형에 맞아야 함기존 인프라에 맞아야 함서버가 다운되어도 지속성(다시 채울 필요x)SQL 대신 Redis를 사용하는 인스타그램... 캐싱을 할 때 가장 많이 사용되는 소프트웨어메모리에 {key -
Today? 개인과제 수정 Jest 회고
회원가입, 로그인가상공간 생성, 커스터마이징가상공간 내 객체와의 상호작용실시간 오디오/비디오 채팅텍스트 채팅사용자 권한 관리사용자 초대아바타 커스터마이징공간 찾기, 공간 이동모드 변경사용자 목록 및 상태 확인대화 내용 저장 및 로딩트래픽이 몰리는 상황을 대비해 미리 연
2진수로 변환하는 것은 while문 돌릴 필요 없다. 가능하다면 toString(2)를 사용배열에서 요소 카운팅 할 때는 split도 유용하게 쓸 수 있다.사용자의 여러 상태를 동적으로 추적하는데엔 Map이 가장 좋음

메뉴 관련 service 파일을 수정하는 과정에서 문제가 발생했다.메뉴 등록시, 해당 메뉴를 등록할 업장(가게)이 존재하지 않으면 오류를 발생시키려고 했는데, 해당 코드에서 의존성을 주입한 this.storesRepository를 읽어오지 못했다.어떤 부분이 문제인가
서버에서 저장해야 하는 이벤트를 저장클러스터 스레드가 이 큐에서 이벤틀르 가져와서 처리함Q. 특정 스레드들이 각각의 작업 결과를다시 이벤트 큐에 넣는 이유는?A. 게임의 상태를 업데이트 하기 위해.이벤트 큐에서 클러스터 스레드가 작업 결과를 인출할 때 이벤트를 처리한다

채널 내 어떤 사람이 떠들어도 모든 사람이 알 수는 없다..! 서버 성능이 부족하기 때문. 때문에 사람이 많아지면 동기화 시야를 최소화할 필요가 있다.기본적으로 해당 지역에 설정된 값을 사용한다. 예상되는 인구 밀도를 기준으로 한다.특정 좌표가 어느 해시 공간에 들어가
JavaScript는 원래 웹 페이지에 동적인 효과를 주기 위해 만들어진 스크립트 언어다.웹 페이지의 부드러운 상호작용을 위해 HTML과 CSS와 함께 사용되었음시간이 지나면서 웹 브라우저 내에서 실행되는 JavaScript의 성능을 높이고자 하는 니즈가 생김구글에서
npm(node.js용 패키지 매니저)로 TypeScript 설치node.js가 설치되어 있어야 함나는 권한이 없다고 에러가 나서 관리자 권한으로 설치해주었다.
TIL이 날아감...ㅠㅠㅠ컴파일러와 동적 언어, 정적 언어에 대해 공부했다.타입스크립트의 컴파일러 명은 tsc로, javascript로 코드 변환을 해 주는 역할을 수행한다.보통 동적 언어(인터프리트 언어)는 디버깅이 어려운데, 그 이유는 코드를 한 줄 한 줄 실행시킨

booleannumberstring배열튜플(tuple)enumTypeScript의 단짝 / 오직 TypeScript만 지원한다.Express.js와는 다름!웹 개발이 빠르고 간편함패키지 설치만 하면 WAS 서버를 바로 띄울 수 있음그러나 복잡한 웹 서버를 개발해야 한다

객체 지향 프로그래밍(OOP)의 핵심!객체를 만들기 위한 틀(template)이 클래스구나~!클래스를 기반으로 만들어지는 객체<- 클래스의 인스턴스라고도 함객체의 성질을 결정예 : 팥이라는 속성이 있는 팥 붕어빵과 슈크림이라는 속성이 있는 슈크림 붕어빵객체의 성질
createParamDecorator : 새로운 커스텀 데코레이터를 생성하는 함수인자 1 : data 데코레이터의 인자로 전달되는 데이터인자 2 : ctx 현재 요청의 ExecutionContext(실행 컨텍스트)const request = ctx.switchToHtt
로그인 및 회원가입, 인증 및 인가 테스트 완료show 엔티티 작성 및 예매 기능 구현

위와 같이 isAdmin이라고 카멜 케이스로 엔티티에 명명해둔 컬럼이 자꾸 is_admin으로 변환되어 생성되는 현상이 발생했다.원인을 찾아보니... 보통 DB를 관리할 때는 관례적으로 스네이크 케이스를 자주 쓰기 때문에, TypeORM에서 자동으로 변환해주는 듯.만약
Today? 챌린지반 수업 : LLM 들어가며 LLM? 최근 1~2년간 가장 핫한 서비스 ChatGPT로 대두 생성형 AI의 시대 Stackoverflow 수요가 급감 자연어 처리 NLP NLP가 뭐예요? 자연어 : 인간이 일상 생활에서 사용하는 언어 자연어 처리라는
필터 파일을 특정 컨트롤러에서만 적용하지 않고 전역으로 적용하도록 했다. 특히 UnauthorizedException 예외처리를 할 때 동일하게 로그인을 해달라는 메시지를 송출하기 위해서였는데, 컨트롤러마다 일일이 필터 적용하기보단 main.ts에 넣는 게 나을 것 같
Today? 챌린지반 수업 : LLM PART2 딥 러닝 인공 신경망을 통해 결과를 내는 기술 딥러닝이 머신러닝의 부분집합니다. 뉴럴 네트워크(신경망)에 기반하여 작동함. 노드의 작동 입력값과 가중치를 곱하고, 편향을 더한 후 활성화 함수를 통해 출력값을 생성함 즉

알람 기능 및 채팅 기능 구현코멘트에 스티커 기능(이모지) 여부Redis로 캐시 관리
컬럼 순서를 배열로 저장하기로 했기 때문에 board의 서비스 계층에 다음과 같이 작성하였다. 이렇게 하면 텍스트로 받아온 데이터를 배열 형식으로 저장할 수 있으며, 올바른 배열 형식의 텍스트가 아닐 경우 에러를 발생시킨다.만들다보니 예외처리를 해야 할 부분이 굉장히
회의아젠다와 흐름을 파악하려고 노력을 하자.많이 얘기를 하지 않더라도 간간히 의견을 내면서 내가 열심히 한다는 걸 느끼게 해 주자...질문적극적으로 하되, 질문한 건 잘 기록해서 두 번 물어보지 않게 하자.

프론트에서 토큰 인식 불가한 오류localStorage에 이미 백엔드에서 저장시킨 이름과 달라서 생긴 문제였다. 제대로 불러올 수 있게 수정함
케어해 줄 선배가 있는 회사 (사수)제가 일을 하게 되면 어떤 팀에서 일하게 될까요? 구성을 알 수 있을까요?내 보유 기술 스택과 바탕이 크게 다르지 않은 회사대면 면접 시 : 분위기가 강압적이지 않은 회사회사의 위치생김새화장실분위기 면접관의 지식 수준내가 일할 팀 구

배포를 하려는데 에러가 발생했다.'JavaScript heap out of memory'라는 이 에러는 Heap 메모리가 부족해서 발생한 것이라고 함.
여행 완성도 있는 쇼핑몰? << 여기도 백엔드 작업이 엄청 많음 (o)PT 관리 웹사이트 (o)Sns일정 공유 달력(캘린더 어플) - 여러개 플랫폼을 연결시키는 캘린더 어플\-기술적으로 내세울만한 기능은 많지 않아서 아쉽코딩테스트 서버 구축?(문제를 만들고,
참고할 블로그 Docker를 이용한 배포AWS ECS 구성하기Docker-compose는 좀 단순한 부분이 있어서 ECS를 공부해볼 생각.둘 다 장단점이 있는데...아직 기술적 의사 결정을 못 했음.팀원들과 의논하고 튜터님께 여쭈어서 결정할 생각.
Entity로 테이블 생성이 안 돼서 애먹었는데, 알고보니 모듈에 엔티티명을 넣어주지 않아서 생긴 오류였따...husky라는 패키지를 설치. 이후 에러 발생원인은 그냥... save dev만으로는 설치가 안 돼서 npm install을 한 번 더 해서 해결했음...
category.c_name as category에서 alias가 작동하지 않았다. 찾아보니 이런 식으로 별칭을 지정해도 파싱 과정에서 처리해주지 않기 때문에 c_name이 category와 매핑되진 않는다고 한다...별칭을 지정하려면?같은 식으로 addSelect를

is_comment 값을 사용할지/테이블을 분리할지 의논했고나중에 프로젝트 크기가 커질 때를 대비하여 게시판과 코멘트를 분리해서 사용하기로 했음!QnA용 게시판https://youtu.be/JyzVn3iBbHc?si=MYdwgv9CepHoCix2
ECS를 왜 사용하는지 설명할 수 있다.ECR 레포지토리에 이미지를 업로드하고, ECS 배포를 하는 방법을 학습한다.Amazon ECS로 지정된 EC2에서 컨테이너를 실행시킬 수 있음컨테이너화된 애플리케이션의 관리와 운영을 간소화하고 싶을 때ECS는 컨테이너를 쉽게 배
signed urlcloud front => aws serviceS3 버킷에 이미지를 저장/삭제하는 로직을 구현하였고, 리사이징을 위해 sharp 모듈을 설치했다.정책 권한과 버킷 퍼블릭 액세스 차단 설정 때문에 업로드한 이미지를 프로젝트 내에서 확인할 수 없는 문제가

cloudfront를 통해 버킷에 올라간 파일을 배포하려고 하는데 컨텐츠 열람이 아니라 다운로드가 되는 문제가 발생했다. 검색해보니 content-type을 지정하지 않아 발생하는 문제라고 함.이렇게 파일의 mimetype을 컨텐츠 타입으로 지정해주니까 해결되었다.

하드웨어의 가상화를 하지 않고 커널만을 공유한다.하드웨어 에뮬레이션이 없기 때문에 빠른 속도로 빠르게 실행된다.이미지의 용량이 가상 머신에 비해 훨씬 작다.컨테이너 간에 영향을 주지 않으며 도커와 같이 이미지 기반으로 컨테이너를 실행하는 경우 특정 실행 환경을 쉽게 재

ECS와 Docker 세팅 중...깃에 환경 변수 등록하고 깃 action과도 연결했음.
최적화와 가독성 향상, 이미지 사이즈 축소 등 다양한 이점을 고려하여 멀티스테이지 빌드 접근법을 dockerfile에 도입하였다. 기존에 통으로 빌드만 하던 도커파일을 프로덕션과 빌드 단계로 분리하였다. 이 단계에서 몇 가지 에러가 났는데, husky 관련 명령어를 다

github actions로 무중단 배포를 진행하던 중 다음과 같은 경고를 발견했다.태스크 정의에 사용하는 task_definition 파일에서 불필요한 요소를 제거하여 해결하였음.
프로젝트를 위해 Docker를 설치하고, docker image로 레디스를 로컬에서 구동해보기로 하고 세팅했다.참고한 블로그\[Redis] local에서 Redis 사용하기 / Docker 사용하여 Redis server 접속 \[\[Redis] local에서 Redi
엘라스틱 서치 발표 자료 준비
A) 호이스팅(hoisting)은 JavaScript에서 변수 및 함수 선언을 현재 범위(scope)의 맨 위로 끌어올리는 것을 의미합니다. 위 코드에서 var x = 5; 라인 이전에 console.log(x);를 호출하고 있지만, 오류가 발생하지 않습니다. 이것은
모의면접에서 나온 이벤트 루프라는 개념이 이해가 잘 되지 않아서 좀 더 공부해보았다.Q) 자바스크립트는 싱글 스레드 언어입니다. 그러나 node.js에서 작업하면 두세 개 작업을 동시에 할 수 있는데, 원리가 뭘까요?A) Node.js는 파일 시스템 작업, 네트워크 요

감자쇼핑 코드 리팩토링 대용량 검색 처리를 위해서 기존에 TypeORM 메소드를 사용하던 api 로직의 코드 리팩토링을 진행하였다. 쿼리 빌더로 변경하였음. Elastic Search elastic search와 노리(Korean (nori) analysis plug

ELK 스택은 Elasticsearch, Logstash, Kibana의 세 가지 주요 오픈 소스 프로젝트를 결합한 것. 이 세 가지는 협력하여 데이터의 수집, 색인화, 검색, 시각화 및 분석을 가능하게 하는 로그 관리 및 분석 솔루션을 제공한다. ELK 스택은 주로

Amazon OpenSearch Service 클러스터를 AWS Database Migration Service의 대상으로 사용
오픈서치의 검색 기능을 알아보다가 fuzzy라는 걸 알게 되었다. 이렇게 fuzzy를 사용하면 '체리', '칠레산 체리' 외에도 '채리' 등 유사한 단어가 포함되어도 검색에 걸리게 할 수 있다. 그래서 적용을 하려고 했는데...fuzzy 검색은 성능에 영향을 줄 수 있
창고와 배송지 간 거리 찾기 팀원들과 orders 테이블에 주문정보가 생성되고 결제가 이루어지면(payments 테이블) 배송지와 가장 가까운 창고를 찾아서 재고를 1 차감하는 로직을 만들기로 함. Q. 이 경우 결제하는 api에 함께 처리되도록 하는 게 좋을까? 아니
지오코더
원래 프론트도 ECS로 배포하려고 했는데 계속 오류가 났다... 프론트 빌드를 위한 도커파일인데 아무리 봐도 뭐가 잘못된 건지 알 수가 없음..ㅠ로그에 다음 에러가 계속 찍혀서 원인을 알아봄.AMD64로 환경을 바꿔서 배포도 해보고 도커파일도 계속 바꿔봤는데 안 됐다.