
AWS ECS 및 Fargate를 통한 컨테이너 컴퓨팅

AWS EC2 Bastion Host 구성 방법

AWS EC2, ECS Fargate를 통한 MSA 애플리케이션 배포 및 DocumentDB 및 ElastiCache(Redis OSS) 구성 실습

AWS ALB - EC2 - RDS로 3 Tier 아키텍처 구현하기

AWS ECR 및 ECS Fargate를 통한 웹 서비스 배포하기

AWS Lambda를 통한 서버리스 아키텍처 배포 (with API Gateway, Cognito, etc)

AWS VPC Peering, Transit Gateway 및 PrivateLink를 통한 다중 VPC/계정 간 네트워킹

AWS Global Accelerator를 통한 글로벌 서비스의 네트워크 퍼포먼스 올리기

AWS Site to Site VPN을 통해 온프레미스 네트워크 및 클라우드 네트워크 연결하기 (with Transit Gateway)

AWS EC2의 Source/Destination Check 옵션 (Feat. EC2 NAT Instance)

AWS CodeDeploy + Github Actions를 통한 EC2 배포 실습 (Single EC2 Instance)

AWS CodeDeploy + Github Actions를 통한 EC2 배포 실습 (EC2 Auto Scaling)

AWS CodePipeline CI/CD를 통한 ECS, S3(정적 웹 호스팅) 배포 자동화 실습

AWS SQS and SNS를 통한 MSA 애플리케이션 간 메시징 솔루션 (+ DLQ)

AWS AppSync를 통한 서버리스 GraphQL API 구축하기

AWS Kinesis Data Streams, Flink, Glue 및 Athena를 통한 UI/UX 클릭 히트맵 파이프라인 구축하기 (PoC/MVP)

AWS S3 + CloudFront + Lambda@Edge을 통한 이미지 리사이징 및 LCP 최적화

AWS Lambda + EventBridge Scheduler를 통한 주기적인 Velog 백업 자동화

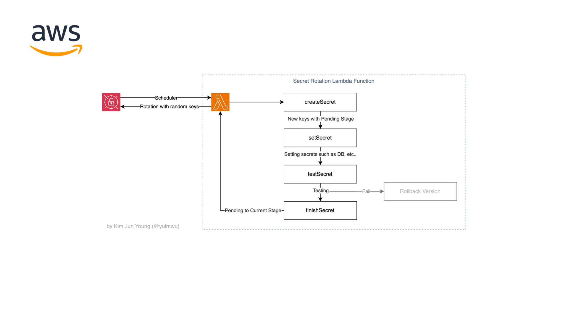
AWS Lambda를 사용한 Secrets Manager 키 로테이션

2025년도 지방기능경기대회 클라우드 컴퓨팅 직종, 제 2과제 풀이 및 풀이 설명

Fine-Grained한 Zero Trust IAM Policy 작성 방법