
2024.10.27
Logistic Regression
직선으로 이루어진 예측그래프, 즉 선형회귀 (Linear Regression)가 모든 상황에 적합한 것은 아니다. 그렇기에 선형이 아닌 다른 형태의 회귀함수, 즉 그래프에 대해 학습한다.
로지스틱 회귀 모델은 일종의 확률 모델로서 독립 변수의 선형 결합을 이용하여 사건의 발생 가능성을 예측하는데 사용되는 통계기법이며 종속 변수가 범주형 데이터를 대상으로 하며 입력 데이터가 주어졌을 때 해당 데이터의 결과가 특정 분류로 나뉘기 때문에 일종의 분류(classification) 기법이기도 하다.
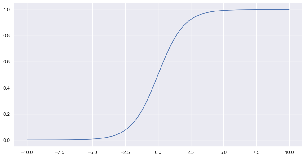
결과적으로 위처럼 생긴 함수를 sigmoid 함수 라 하며... 로지스틱 회귀란 독립변수를 input값으로 받아 종속변수가 1이 될 확률을 결과값으로 하는 sigmoid함수를 찾는 과정이다.


로지스틱 회귀에 사용되는 함수 (그래프)는 위와 같다. 0와 1사이에서 S자 형태로 이루어진 함수를 사용한다.

코드는 아래 참조
plt.figure(figsize=(12, 8))
ax = plt.gca() # 설정값을 디테일하게 설정하는 변경하는 방법
ax.plot(z, g, color="royalblue", linestyle="--", linewidth=2.5,)
ax.spines['left'].set_position('zero')
#왼쪽 축 # 제로 포지션 이동
ax.spines['bottom'].set_position('center')
#아래쪽 축 # 센터 포지션 이동
ax.spines['right'].set_color('none')
#오른쪽 축 # 삭제
ax.spines['top'].set_color('none')
#위쪽 축 # 삭제
ax.grid(visible=True, linestyle='--', linewidth=0.6, color='lightgrey')
# 격자 스타일 변경
1) 데이터 받아오기 및 전처리 과정

github에 있는 csv자료를 받아와서pandas의DataFrame형태로 저장

데이터 확인 및
quality컬럼 값을 통해서taste컬럼 생성 및 값 추가

sklearn의 분류모델 사용위해,feature와정답값분류
quality를 통해taste정답값을 생성했으므로, 반드시quality컬럼은 drop해야 한다.
2) Train, Test 데이터 생성 및 간단 Logistic Regression 진행

Train,Testsplit을 통해 데이터 분리 및 생성.LogisticRegression을 통한 학습 진행

정확도 확인진행.
※ 참고 : 해당 예측모델을 사용하는 예제.

위와 같이, 각
feature에 대한 값들을 주어주면, 학습모델에 의해서맛있음(1)또는맛없음(0)을 예측한다.
3) 스케일러 적용 및 파이프라인 구축

StandardScaler와Pipeline의 개념은 앞장에서 나왔지만, 조금 더 분석이 필요하다.
일단, 기존 대비 아주 미미하지만 개선효과는 있어 보인다 (acc 일부 상승)
4) Decision Tree와 logistic Regression 비교

Decision Tree및Fit( )진행


roc 커브 그래프를 통한 비교 진행roc 커브에서 해당 곡선과 x축 사이 공간의 면적이 auc라 불리며, 이 값이 1에 가까울 수록 성능이 좋다.Logistic Regression이 Decision Tree 곡선보다 더 위에 있으니, 성능이 더 좋은 모델이라 할 수 있다.이전 강의 내용 참조 ML #7
ROC 곡선Receiver Operating Characteristic Curve은 이진 분류 모델의 성능을 평가하고 비교하는 데 사용되는 그래프로, 다양한임계값(threshold)에서의참 양성 비율(True Positive Rate, TPR)과거짓 양성 비율(False Positive Rate, FPR)을 시각화합니다.AUC란Area Under the Curve는 곡선 아래의 면적을 의미하며, 모델의 분류 성능을 수치화한 지표로 사용됩니다.- AUC의 의미
AUC는 ROC 곡선 아래 면적을 나타내며, 0.5에서 1 사이의 값을 가집니다.AUC= 1 : 완벽한 분류를 의미하며, 양성과 음성을 완전히 구별합니다.AUC= 0.5 : 무작위 추측과 같은 성능을 의미합니다.AUC< 0.5 : 음성과 양성을 반대로 예측하는 경향이 있음을 의미합니다.
1. 데이터 불러오기 및 확인
Feature 특성값
Pregnancies : 임신 횟수Glucose : 포도당 부하 검사 수치BloodPressure : 혈압SkinThickness : 팔 삼두근 뒤쪽의 피하지방 측정값Insulin : 혈청 인슐린BMI : 체질량지수DiabetesPedigreeFunction : 당뇨 내력 가중치 값Age : 나이Outcome : 클래스 결정, 당뇨 유무 (정답값)
github에 저장되어 있는 데이터 불러오기 진행PIMA = PIMA.astype('float')


corr()이용하여 상관관계 그래프 확인

- 데이터 확인하여, 결측치 (이상한 데이터) 확인 및 점검
2. 결측데이터 혹은 오류데이터 수정

0이면 안되는 컬럼을 선정하여, 해당 컬럼의 평균값으로 대체 진행.
3. 데이터 나누고 ML 진행

Train_test_split으로X(특성값들),y(정답값) 데이터 나누고..

Pipeline생성 및fit() - 학습진행
참고사항
Pipeline : 여러 변환 및 모델 학습 단계를 연결하여 작업을 간소화합니다.
StandardScaler : 데이터를 표준화(평균 0, 분산 1)하는 데 사용됩니다.
LogisticRegression : 로지스틱 회귀 모델을 구현합니다.
estimators : 튜플의 리스트로, 첫 번째 요소는 이름(예: 'scaler' 또는 'clf'), 두 번째 요소는 해당 단계에서 사용할 변환기나 추정기입니다.
('scaler', StandardScaler()) : 데이터를 표준화하는 단계입니다.('clf', LogisticRegression(...)) : 로지스틱 회귀 분류기를 정의합니다. solver='liblinear'는 작은 데이터셋에 적합한 최적화 알고리즘을 사용하도록 설정하고, random_state=13은 결과의 재현성을 위해 난수 시드를 설정합니다.pipe_lr : 정의된 estimators를 사용하여 파이프라인 객체를 생성합니다. 이 객체는 데이터 전처리와 모델 학습을 순차적으로 수행합니다.
fit : 훈련 데이터 X_train과 레이블 y_train을 사용하여 파이프라인을 학습합니다. 이 단계에서 StandardScaler가 먼저 호출되어 데이터를 표준화하고, 그 결과가 LogisticRegression 모델에 전달되어 학습됩니다.
predict : 테스트 데이터 X_test를 사용하여 학습된 모델에 대한 예측을 수행합니다. 이때도 데이터는 자동으로 표준화된 후 로지스틱 회귀 모델을 통해 예측됩니다. 결과는 pred에 저장됩니다.
1. 데이터 전처리(표준화)와 모델 학습(로지스틱 회귀)을 결합하여 파이프라인을 생성합니다.
2. 훈련 데이터를 사용하여 모델을 학습하고, 테스트 데이터에 대한 예측을 수행합니다.
※ Pipeline을 사용하면 여러 단계를 쉽게 연결하고 관리할 수 있어데이터 전처리와 모델링을 보다 효율적으로 수행할 수 있습니다.


- 각종 모델의 정확도, 예측정확도 등 확인
1. Accuracy (정확도)
값: 0.7727 (약 77.27%)해석: 전체 샘플 중에서 올바르게 분류된 샘플의 비율입니다. 즉, 77.27%의 샘플이 모델에 의해 정확하게 예측되었습니다. 그러나 정확도는 클래스 불균형이 있는 경우 해석에 주의가 필요합니다.2. Recall (재현율)
값: 0.6111 (약 61.11%)해석: 실제 양성 샘플 중에서 모델이 올바르게 양성으로 예측한 비율입니다. 즉, 61.11%의 실제 양성 샘플이 모델에 의해 올바르게 예측되었습니다. 재현율이 낮으면 모델이 양성을 놓치는 경우가 많음을 의미합니다.3. Precision (정밀도)
값: 0.7021 (약 70.21%)해석: 모델이 양성으로 예측한 샘플 중에서 실제로 양성인 샘플의 비율입니다. 즉, 70.21%의 예측된 양성 샘플이 실제로도 양성이었습니다. 이는 잘못된 양성 예측(false positive)을 줄이는 데 중요한 지표입니다.4. AUC score (ROC AUC 점수)
값: 0.7356 (약 73.56%)해석: ROC 곡선 아래의 면적(AUC)으로, 모델의 분류 성능을 평가합니다. AUC 값은 0과 1 사이의 값으로, 1에 가까울수록 성능이 우수합니다. 73.56%는 모델이 양성과 음성을 잘 구분하고 있음을 나타냅니다.5. F1 score (F1 점수)
값: 0.6535 (약 65.35%)해석: 정밀도와 재현율의 조화 평균입니다. 두 지표 간의 균형을 제공하여, 하나의 지표만 가지고 평가하는 것보다 더 포괄적인 성능 평가를 가능하게 합니다. F1 점수가 65.35%인 경우, 모델의 예측이 어느 정도 신뢰할 수 있지만, 여전히 개선이 필요할 수 있음을 나타냅니다.종합적인 해석
정확도는 비교적 좋은 편이지만(77.27%), 재현율이 낮아(61.11%) 실제 양성 샘플을 놓치는 경우가 많습니다.정밀도(70.21%)는 양성을 예측했을 때 신뢰할 수 있는 수준이며, 이는 모델이 양성을 잘 예측하고 있음을 나타냅니다.AUC 점수(73.56%)는 양성과 음성을 잘 구분하고 있음을 보여주지만, F1 점수(65.35%)는 성능이 여전히 개선될 여지가 있음을 시사합니다.4. 중요한 Features 그래프 작성

sort추가하여 정렬

positive컬럼 생성

index를Features컬럼으로 변경


그래프 확인
- 포도당, BMI 등은 당뇨에 영향을 미치는 정도가 높다
- 혈압은 예측에 부정적 영향을 준다
- 연령이 BMI보다 출력 변수와 더 관련되어 있었지만, 모델은 BMI와 Glucose에 더 의존함.