
What is Queue? > 큐는 동종의 아이템들(자료형이 같은 것들)만의 그룹이고 새로운 아이템은 큐의 맨끝에 추가되고, 제거 되는 아이템은 맨 앞에서 사라진다. > 이러한 특성을 FIFO(First in First Out)이라 부른다. ex). Job buff
What is Stack? > 스택은 동종의 아이템들(자료형이 같은 것들)만의 그룹이고 Stack의 맨 위에 아이템을 추가하고 삭제한다. > 이러한 특성을 LIFO(Last in First Out)이라 부른다. ex). Undo, Back Browser Stack Logical level Constructor Class Na...
List Definitions Linear relationship 각각의 요소들은 첫 번째를 제외하면, prdecessor(전임자)가 있고, 마지막을 제외하면, successor(후임자)가 있다. Length 리스트안의 항목들의 갯수들이다. Un

추상화(abstraction)이란, 시스템의 viewer의 관점에서 필수적인 세부사항들만 포함하고 있는, 복잡한 시스템의 모델이다.즉, 프로그램들은 추상화이다. -> 우린 프로그램이 무엇(what)인지 알아도, 어떻게 동작하는 지는 모른다.자료 자체의 형태와 그 자료에

Man - Month : 사람(man)수를 달(month)수로 계산한 값.즉, 어떤 업무를 수행함에 있어 필요한 사람의 수에 대한 측정치.\-> 사람들의 실력은 동일하고 노동의 강도는 동일하다는 가정.Man - Month가 높을 수록 프로젝트의 성공률과 속도가 향상되는
경희대학교 이성원 교수님의 '오픈소스 SW 개발 방법 및 도구 수업'을 기반으로 본인이 이해한 바로 새롭게 정리한 글입니다. 오픈소스의 정의 > 오픈소스란 라이선스 방식을 통해 배포된 소스 코드를 자유롭게 복사, 수정, 사용, 재배포 할 수 있는 소프트웨어를 지칭함

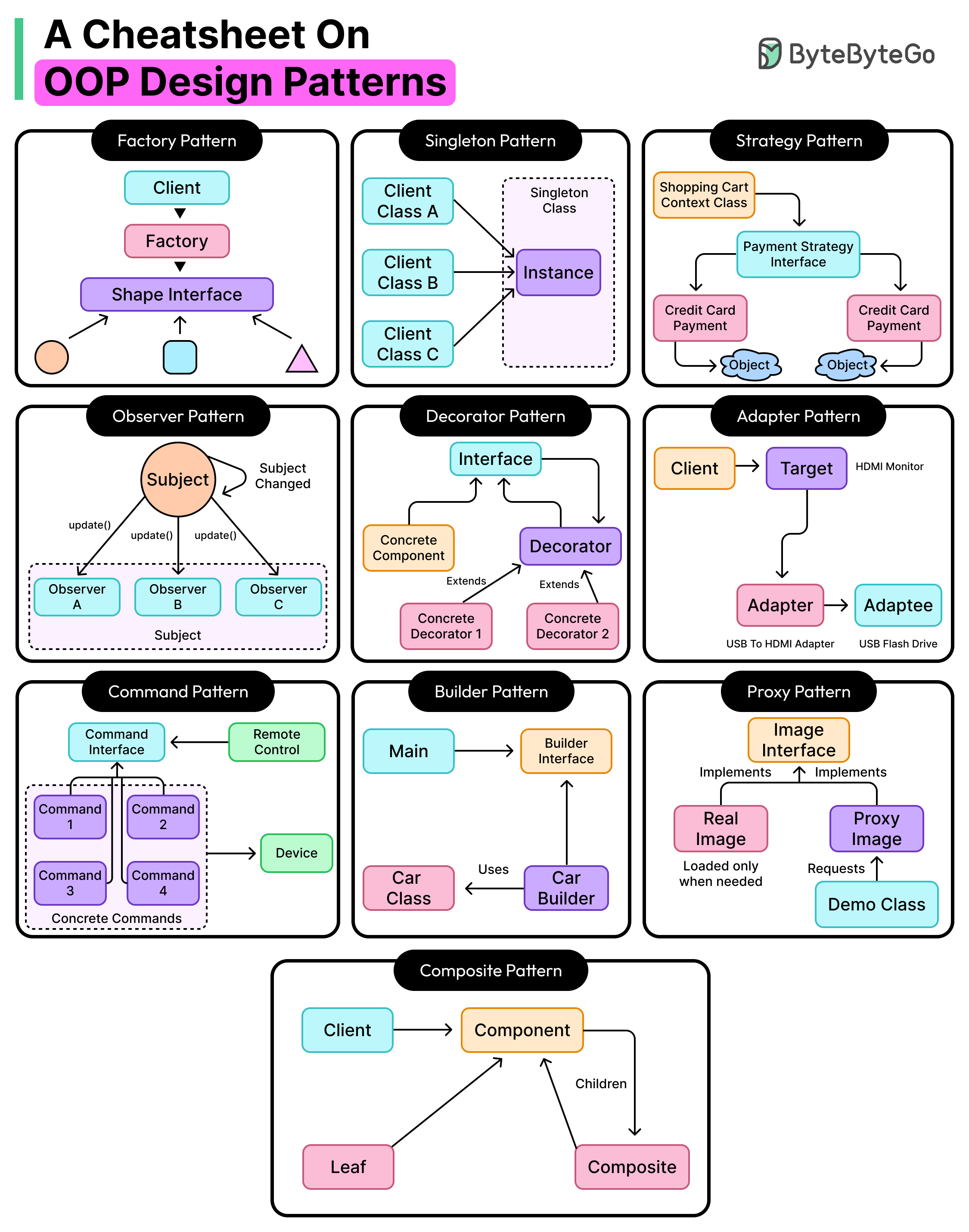
Design Pattern이란, Product-ability와 Reliability를 높이기 위한 Re-usability이다.여기서 Re-usability의 범위는 언어, 표준 라이브러리, 오픈 소스 등의 다양한 범위를 가진다.일반적으로, 흔히 발생하는 문제를 주어진

Reliability (신뢰성)Sustainability (지속성 + 기능추가)Performance (성능)Readability (가독성)TDD는 요구사항을 충족하는 특정 테스트 케이스(테스트 코드)를 만든 후, 테스트를 통과할 수 있는 코드를 개발한 후 지속적인 짧은
들어가기 앞서 > 대다수의 개발자들은 공유된 프로젝트를 수행하기 위해서 어떻게 할까? GitHub Google Docs Software M

자료 구조는 컴퓨터에서 효율적으로 데이터를 사용하기 위한 특별한 방식이다.자료 구조는 하나 혹은 더 특정한 추상적인 데이터 타입(ADT)을 실행할 수 있다.각각의 언어(C/Python)에는 공통된 자료구조를 포함하고 있으면 더 나아가, 자신들의 언어만의 고유 자료구조를

과거 : 소프트웨어마이크로소프트 윈도우 / 오피스한컴 한글 워드 프로세서어도브 포토샵패키징 게임들이러한 소프트웨어는 매우 장기간의 걸친 프로젝트이다.거대한 규모의 인력과 자본을 필요로 한다.예상된 마감기한이 존재한다.현재 : 서비스위주구글 & 네이버 검색 서비스무료 게

BusinessMarket shareTechnical requirementDistributed, Multi & Parallel processingRealtime processing Extremely small hardware resource environmentSecu

만약 누군가 언어를 추천해달라다고 가정하자. -> 누구에게 무엇을 추천할 것인가? -> Python?, C++ -> 추천해 달라하는 사람의 직장과 성향에 따라 천차만별일 것이다.

System softwareApplication software애플리케이션 개발자 : Application , Middleware

소스 코드를 공개해 누구나 특별한 제한 없이 그 코드를 보고 사용할 수 있는 오픈 소스 라이선스를 만족하는 소프트웨어를 의미한다. 통상적으로 간략하기 '오픈소스'라고 칭한다.